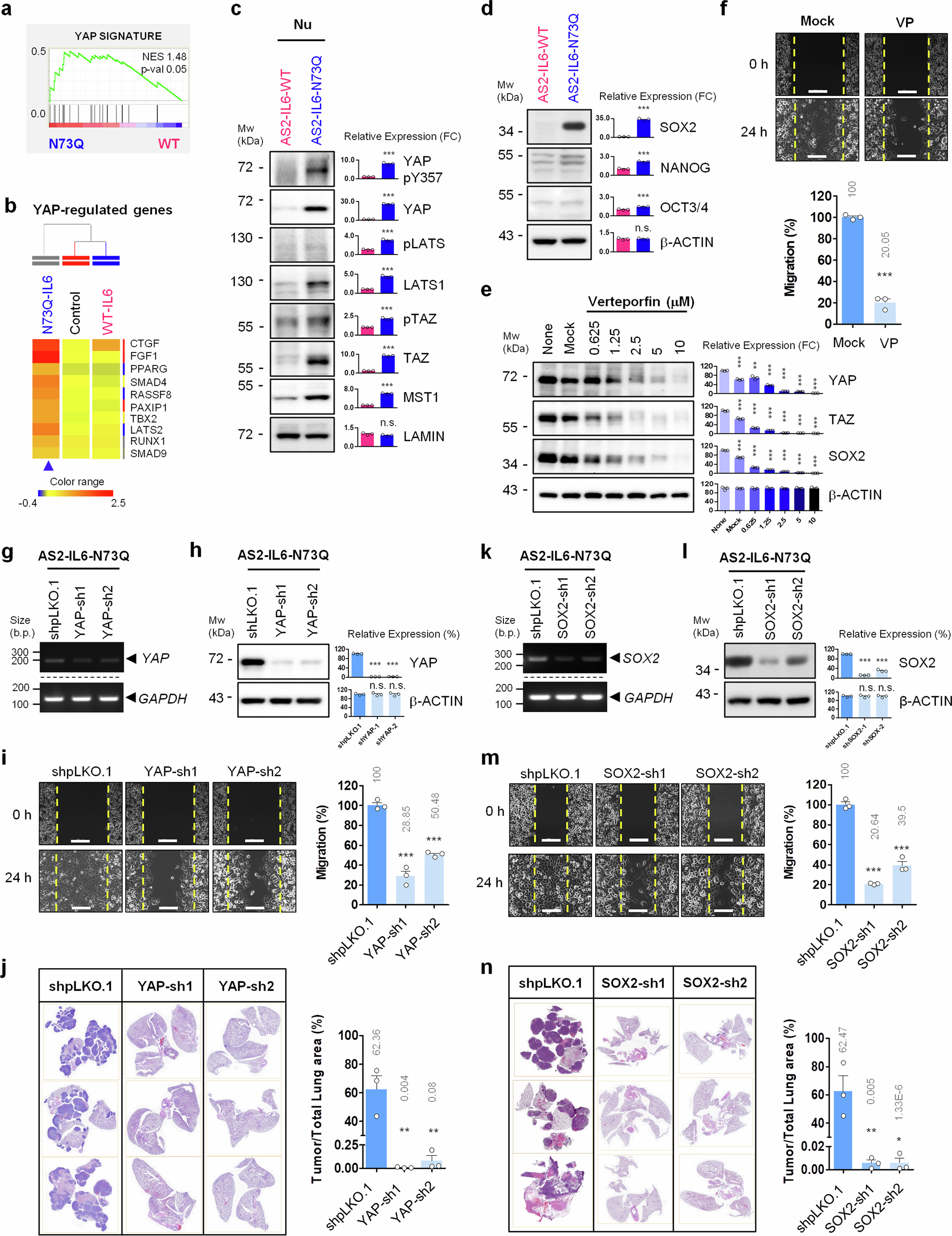
Fig. 5: SOX2 Contributes to deNG-IL6-Induced SRC-YAP Axis-Promoted Migration and Metastasis.

a GSEA enrichment plot for the conserved YAP signature in the AS2-Vec cells under WT-IL6 and N73Q-IL6 treatment. Nominal p-value was one-tailed test on the appropriate side of the null distribution. b Hierarchical clustering of the N73Q-IL6-induced YAP downstream genes identified by IPA. c Expression of YAP pathway-associated proteins in the nuclear fraction of the AS2-IL6-WT and AS2- IL6-N73Q cells. n = 3 independent experiments, mean ± SEM, two-tailed unpaired t-test, YAPpY357: ***p < 0.0001; YAP: ***p < 0.0001; pLATS: ***p = 0.0001; LATS1: ***p < 0.0001; pTAZ: ***p = 0.0001; TAZ: ***p < 0.0001; MST1: ***p < 0.0001; LAMIN A/C: n.s. p = 0.0779. FC: fold change relative to AS2-IL6-WT. The samples derived from the same experiment but different gels for YAPpY357, YAP, pLATS, LATS1, pTAZ, TAZ, MST1, and LAMIN A/C were processed in parallel. d Expression of stemness-associated proteins in the AS2-IL6-WT and AS2-IL6-N73Q cells. n = 3 independent experiments, mean ± SEM, two-tailed unpaired t-test, SOX2: ***p < 0.0001; NANOG: ***p < 0.0001; OCT3/4: ***p = 0.0010; β-ACTIN: n.s. p = 0.9814. FC: fold change relative to AS2-IL6-WT. The samples derived from the same experiment but different gels for SOX2, NANOG, OCT3/4, and β-ACTIN were processed in parallel. e Expression of stemness-associated proteins in the AS2-IL6-N73Q cells treated with YAPi VP at increasing doses. n = 3 independent experiments, percentage expression relative to none, mean ± SEM, two-tailed unpaired t-test, YAP: ***p < 0.0001, **p = 0.0013, ***p < 0.0001, ***p < 0.0001, ***p < 0.0001, ***p < 0.0001; TAZ: ***p = 0.0001, ***p < 0.0001, ***p < 0.0001, ***p < 0.0001, ***p < 0.0001, ***p < 0.0001; SOX2: ***p < 0.0001, ***p < 0.0001, ***p < 0.0001, ***p < 0.0001, ***p < 0.0001, ***p < 0.0001; β-ACTIN: n.s. p = 0.5000, n.s. p = 0.5000, n.s. p = 0.5000, n.s. p = 0.5000, n.s. p = 0.5000, n.s. p = 0.5000. The samples derived from the same experiment but different gels for YAP, TAZ, SOX2, and β-ACTIN were processed in parallel. f Migration of the AS2-IL6-N73Q cells under VP treatment. n = 3 independent experiments, mean ± SEM, one-tailed unpaired t-test, ***p < 0.0001. g Expression of the YAP gene (g) and YAP protein (h) in the AS2-IL6-N73Q cells transduced with shSRC-bearing VSV-G particles. n = 3 independent experiments, percentage expression relative to shpLKO.1, mean ± SEM, one-tailed unpaired t-test, YAP: ***p < 0.0001, ***p < 0.0001; β-ACTIN: n.s. p = 0.5000, n.s. p = 0.5000. The cDNA or protein samples derived from the same experiment but different gels for YAP, GAPDH, YAP, and β-ACTIN were processed in parallel. i Migration of the YAP-silenced AS2-IL6-N73Q cells. Scale bars, 200 μm. n = 3 independent experiments, mean ± SEM, one-tailed unpaired t-test, ***p = 0.0001, ***p < 0.0001. j In vivo metastasis of the YAP-silenced AS2-IL6-N73Q cells injected intravenously into nude mice (n = 3 per cell type). TissueFAXS-acquired images of H&E-stained lungs are shown (left). The tumor area over the total lung area was quantified by HistoQuest. n = 3 animals in each group, mean ± SEM, one-tailed unpaired t-test, **p = 0.0015, **p = 0.0015. k Expression of SOX2 mRNA (k) and protein (l) in the SOX2-silenced AS2-IL6-N73Q cells. n = 3 independent experiments, percentage expression relative to shpLKO.1, mean ± SEM, one-tailed unpaired t-test, SOX2: ***p < 0.0001, ***p < 0.0001; β-ACTIN: n.s. p = 0.5000, n.s. p = 0.5000. The cDNA or protein samples derived from the same experiment but different gels for SOX2, GAPDH, SOX2, and β-ACTIN were processed in parallel. m Migration of the SOX2-silenced AS2-IL6-N73Q cells. Scale bars, 200 μm. n = 3 independent experiments, mean ± SEM, one-tailed unpaired t-test, *** p < 0.0001, ***p = 0.0001. n In vivo metastasis of the SOX2-silenced AS2-IL6-N73Q cells intravenously injected into nude mice (n = 3 per cell type). TissueFAXS-acquired images of H&E-stained lungs are shown (left). The tumor area over the total lung area was quantified by HistoQuest. n = 3 animals in each group, mean ± SEM, one-tailed unpaired t-test, **p = 0.0023, *p = 0.0023. Source data are provided as a Source Data file.