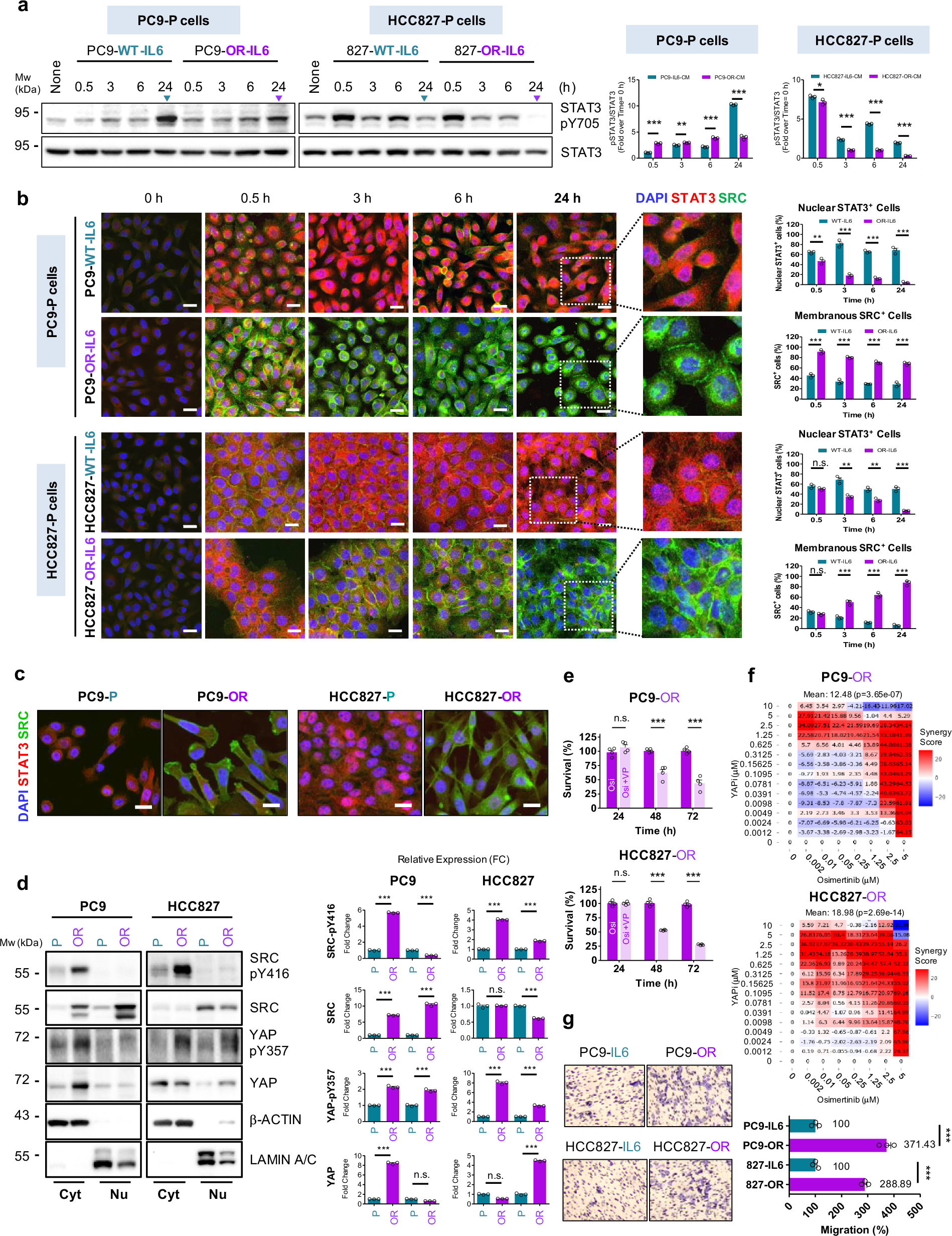
Fig. 7: Osimertinib-induced deNG-IL6 activates the SRC-YAP-SOX2 axis and migration in TKI-resistant NSCLC.

a STAT3 and STAT3-pY705 levels induced by PC9-IL6-CM, PC9-OR-CM, HCC827-IL6-CM, or HCC827-OR-CM (IL6 = 1 ng/mL) over time in PC9-P or HCC827-P cells. n = 3 independent experiments, mean ± SEM, two-tailed unpaired t-test, PC9: ***p < 0.0001, **p = 0.0044, ***p < 0.0001, ***p = 0.0001; HCC-827: *p = 0.0324, ***p < 0.0001, ***p < 0.0001, ***p < 0.0001. The samples derived from the same experiment but different gels for STAT3 and STAT3-pY705 were processed in parallel. b Intracellular localization of STAT3 and SRC in PC9-P or HCC827-P cells treated with PC9-IL6-CM, PC9-OR-CM, HCC827-IL6-CM, or HCC827-OR-CM (IL6 = 1 ng/mL) over time, as determined by IF. The magnified insets show STAT3 or SRC localization at 24 h. Scale bars, 20 μm. n = 3 independent experiments, mean ± SEM, two-tailed unpaired t-test, PC9-STAT3: **p = 0.0085, ***p = 0.002, ***p < 0.0001, ***p < 0.0001; PC9-SRC: ***p = 0.0002, ***p < 0.0001, ***p < 0.0001, ***p = 0.0002; HCC827-STAT3: n.s. p = 0.1262, **p = 0.0018, **p = 0.0025, ***p = 0.0001; HCC827-SRC: n.s. p = 0.0803, ***p = 0.0007, ***p < 0.0001, ***p < 0.0001. c Intracellular localization of STAT3 and SRC in PC9-OR and HCC827-OR cells as determined based on IF images acquired with an FV3000 microscope (60x). Images are representative of n = 3 independent experiments. Scale bars, 20 μm. d Expression of proteins indicating the activation of SRC and YAP in the cytosolic and nuclear fractions of the parental and OR PC9 and HCC827 cells. n = 3 independent experiments, expression fold change (FC) relative to corresponding parental cells, mean ± SEM, two-tailed unpaired t-test, PC9-SRCpY416: ***p < 0.0001, ***p < 0.0001; PC9-SRC: ***p < 0.0001, ***p < 0.0001; PC9-YAPpY357: ***p < 0.0001, ***p < 0.0001; PC9-YAP: ***p < 0.0001, ***p = 0.0004; HCC827-SRCpY416: ***p < 0.0001, ***p < 0.0001; HCC827-SRC: n.s. p = 0.8569, ***p < 0.0001; HCC827-YAP-pY357: ***p < 0.0001, ***p < 0.0001; HCC827-YAP: ***p < 0.0001, ***p < 0.0001. The samples derived from the same experiment but different gels for SRCpY416, SRC, YAPpY357, YAP, β-ACTIN, and LAMIN A/C were processed in parallel. e Time-dependent survival of the PC9-OR and HCC827-OR cells under treatment with osimertinib (5 μM) in combination with VP (5 μM). n = 4 independent experiments, mean ± SEM, two-tailed unpaired t-test, PC9-OR: n.s. p = 0.7764, ***p = 0.0006, ***p = 0.0001; HCC827-OR: n.s. p = 0.9049, ***p < 0.0001, ***p < 0.0001. f Analysis of the synergistic effect in PC9-OR and HCC827-OR cells treated with osimertinib in combination with DMSO or VP at various concentration combinations by Synergy Finder Plus under the two-tailed Zero interaction potency (ZIP) model. g Migration of PC9-IL6, PC9-OR, HCC827-IL6, and HCC827-OR cells through Transwell membranes. n = 4 independent experiments, mean ± SEM, two-tailed unpaired t-test, PC9: ***p = 0.0001, HCC827: ***p < 0.0001. Source data are provided as a Source Data file.