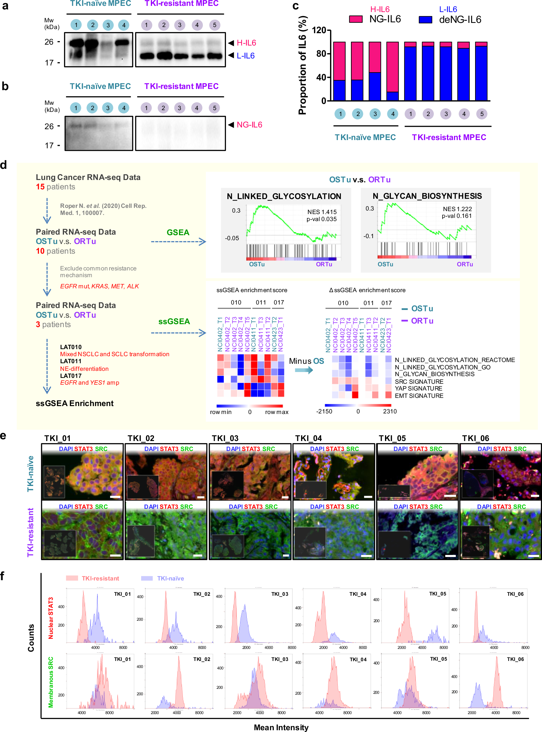
Fig. 8: EGFR TKI-resistant NSCLC patients show high deNG-IL6 expression and a shift signaling preference from JAK-STAT3 to the SRC-YAP axis.

a Pattern of secreted IL6 in MPECs derived from MPE of EGFR-TKI-naïve (TN01-TN04) and EGFR-TKI-resistant (TR01-TR05) patients as detected by WB (n = 1). b N-glycosylated IL6 detected by lectin blotting with WGA (n = 1). c Percentage proportions of NG-IL6 and deNG-IL6 in the CM of EGFR-TKI-naïve and EGFR-TKI-resistant MPECs (n = 1). d GSEA enrichment plot showing genes related to the N-glycosylation process derived from transcriptome data for patient tumors before and after the development of osimertinib resistance58 named OSTu and ORTu, respectively. Sequential process by which 15 patients were selected according to the indicated criteria (left panel). The right panel shows the GSEA enrichment plots for N-glycosylation signature genes (right panel, top) and heatmaps for the enrichment scores (right panel, bottom) of selected patients (determined by Morpheus). Nominal p-value was one-tailed test on the appropriate side of the null distribution. e Expression and intracellular location of STAT3 and SRC in paired lung cancer tissues from six NSCLC patients (TKI_01-TKI_06) before (TKI-naïve) and after development of resistance (TKI resistant) to EGFR TKI as determined by TissueFAXS-imaged IF (see also Supplementary Fig. 28 for H&E staining). The paired tissues from the same patient were attached to the same slide to perform IF staining. Images are selected magnified region from the full tissue. Scale bars, 20 μm. f Expression of nuclear STAT3 and membranous SRC as quantified by TissueQuest. Source data are provided as a Source Data file.