Fig. 5: Temperature shift induces alterations in translation regulation of CHO cell canonical ORFs and sORFs.
From: Detection of host cell microprotein impurities in antibody drug products

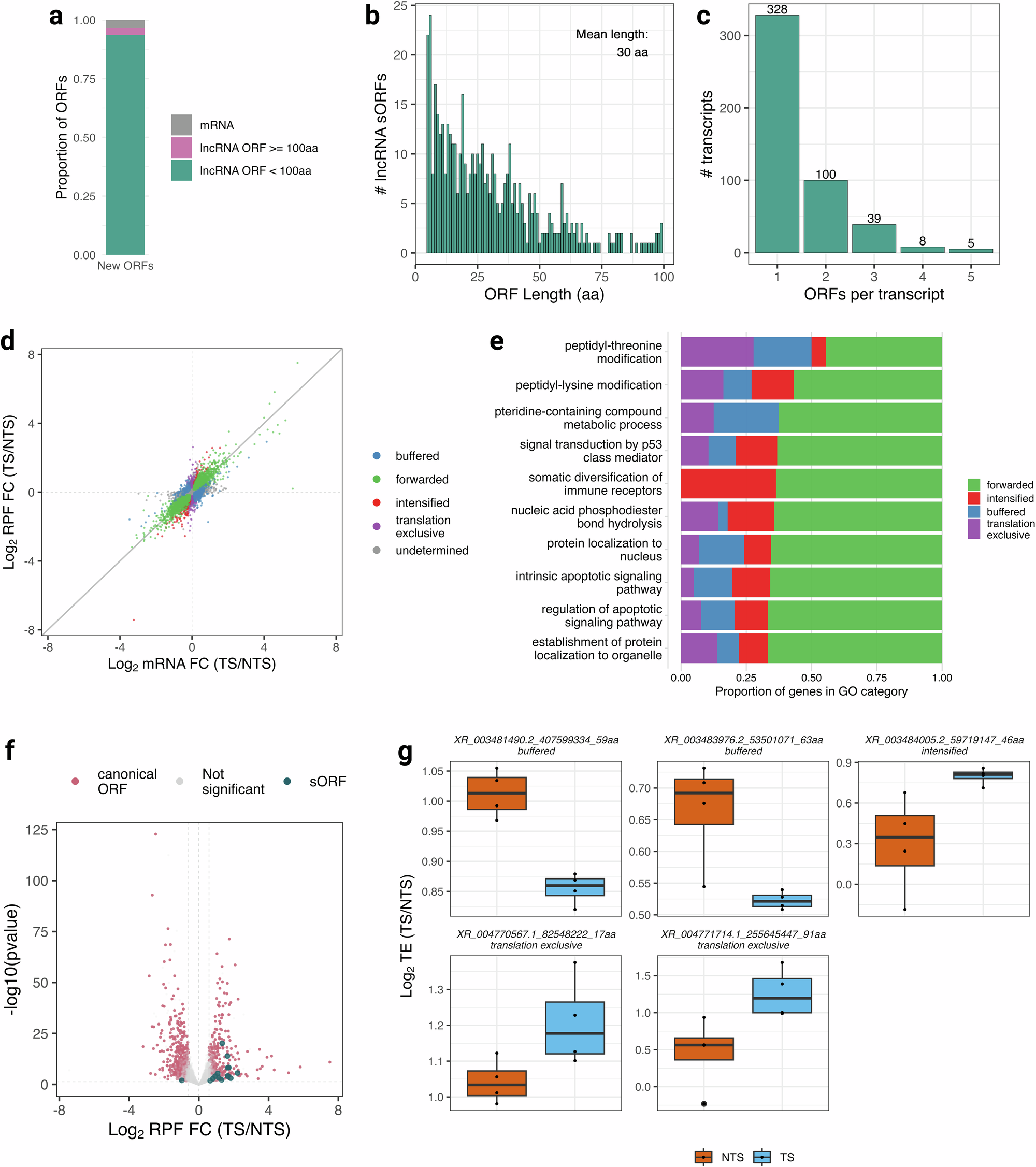
To characterise the impact of reducing cell culture temperature, we analysed translation efficiency for canonical ORFs and non-coding RNA sORFs. Of the 513 ORFs classified as New by ORF-RATER, the (a) majority (n = 480) were sORFs found in non-coding RNA genes. The average length of these sORFs was (b) 30 aa with as many as (c) 5 encoded by a single transcript. Only the longest ORF per transcript (n = 395) predicted to encode a microprotein was included in the analysis. The deltaTE method was used to identify changes in RNA abundance and RPF occupancy between the TS (biological replicates n = 4) and NTS samples (biological replicates n = 4) using the RNA-seq (RNA) and Ribo-seq (RPF) data. d 2837 genes were found to be forwarded (significant RNA and RPF difference, no translation efficiency (TE) difference following DESeq2 analysis (two-sided Wald test, Benjamini-Hochberg (BH) adjusted p-value < 0.05)). 279 genes were found to be regulated exclusively at the level of translation (significant difference in RPF and TE, no RNA difference). 392 genes were buffered (a significant RNA difference anticorrelated with a difference in TE). 199 genes were found to be intensified (RNA difference correlated with TE difference). Following the application of the fold change filter (with ≥ |1.5| fold change for RNA and RPF for forwarded genes and ≥ |1.5| TE for translation exclusive, buffered and intensified), the resulting 1220 genes were used to perform an overrepresentation analysis against GO biological processes. The proportion of translationally regulated genes contributing to the significant enrichment (BH adjusted p-value < 0.05) of the 56 biological processes was determined. The (e) 10 biological processes with the largest proportion of translationally regulated genes are shown. 15 sORFs were found (f) within the forwarded category, and 5 were (g) found to undergo changes via buffering, intensification, and regulation upon the reduction of cell culture temperature. The (g) boxplot centre line shows the median TE (normalised RNA count divided by normalised RPF count), and the whiskers extend to 1.5× the interquartile range. Source data are provided as a Source Data file.