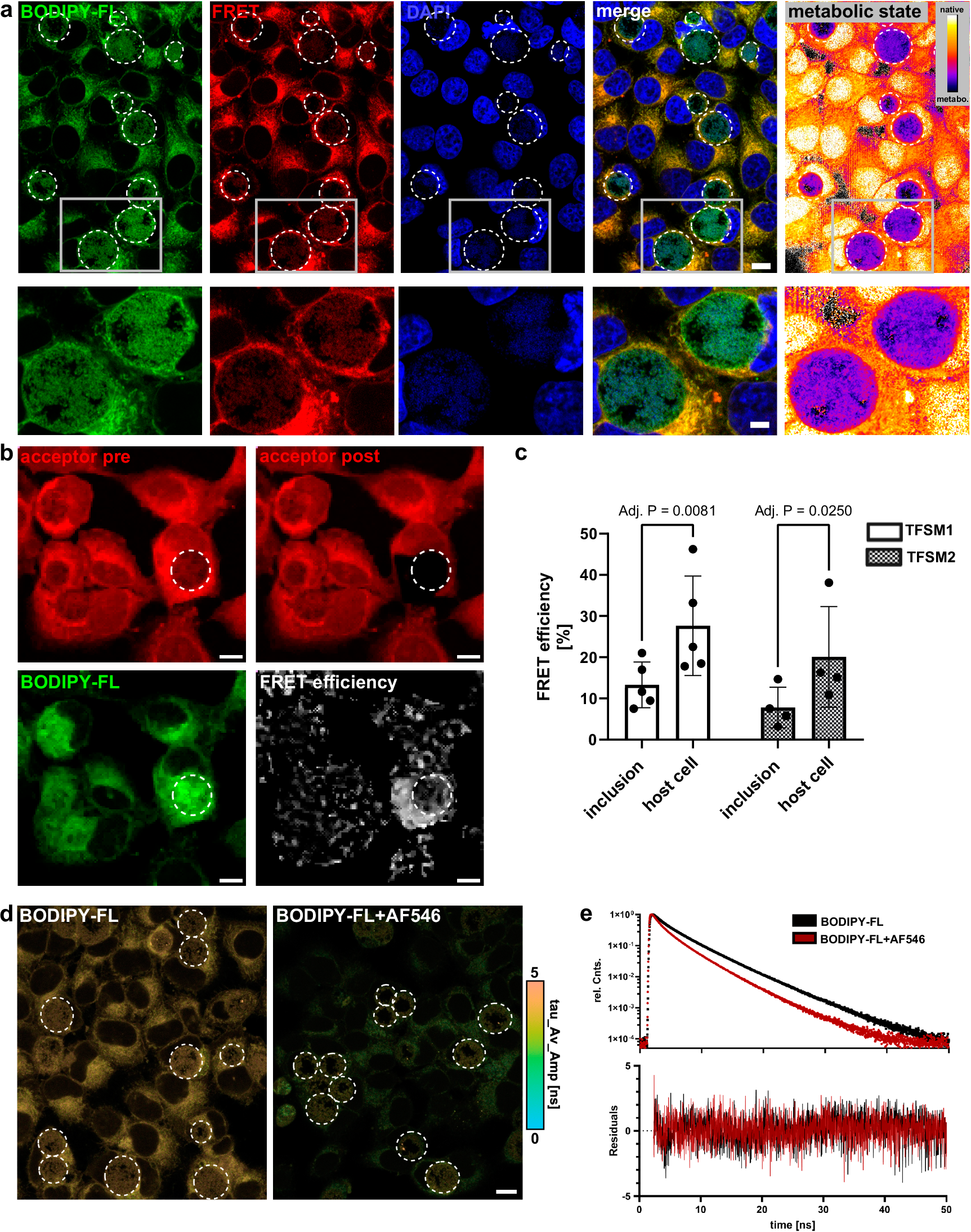
Fig. 5: Chlamydia inclusions are enriched with the metabolized trifunctional sphingomyelins (TFSMs).

a Chlamydia inclusions possess a higher proportion of metabolized TFSM 1 than host cell membranes. HeLa cells were infected with C. trachomatis at a multiplicity of infection (MOI) 1 in the presence of 10 µM TFSM 1 and 1% FBS. After 24 h of treatment, cells were fixed, stained with BODIPY-FL-DBCO (backbone) and AlexaFluorTM (AF)546-azide (headgroup), and samples were imaged with a confocal microscope. The metabolic state of TFSM is described by the ratio of 3x Förster resonance energy transfer (FRET) channel vs. donor channel (BODIPY-FL). Chlamydial inclusions are indicated with white circles. n = 5. Scale bars: 10 µm, zoomed: 5 µm. b, c Chlamydial inclusions possess lower FRET efficiency than host cell membranes. Samples were prepared as described in (a), and FRET efficiency was determined by acceptor bleaching. The acceptor fluorophore (AF546) was bleached in an area either containing a chlamydial inclusion (white line) or host cell membranes. Then, donor fluorescence before (pre) and after (post) bleaching was compared to determine FRET efficiency. In (b), samples incubated with TFSM 2 are depicted. Scale bars: 10 µm. TFSM 1: n = 5, TFSM 2 n = 4. d Overview fluorescence lifetime imaging microscopy (FLIM) images of infected, TFSM 1-stained HeLa cells click-labeled with BODIPY-FL-DBCO (left) as well as BODIPY-FL-DBCO and AF546-azide (right) measured by confocal imaging at an irradiation intensity of 0.5 kW cm−2. Chlamydia inclusions are marked with white lines. No intensity threshold was applied. n = 1. Scale bars, 20 µm. (e) Average fluorescence decays from 9 individual FLIM images of single-cell measurements shown in Supplementary Fig. 7. n = 1. Statistics: Mixed effects analysis (REML) and Šídák’s multiple comparisons test (c). Bars represent means ± SD. n corresponds to biological replicates. Source data and detailed statistics are provided as a Source Data file.