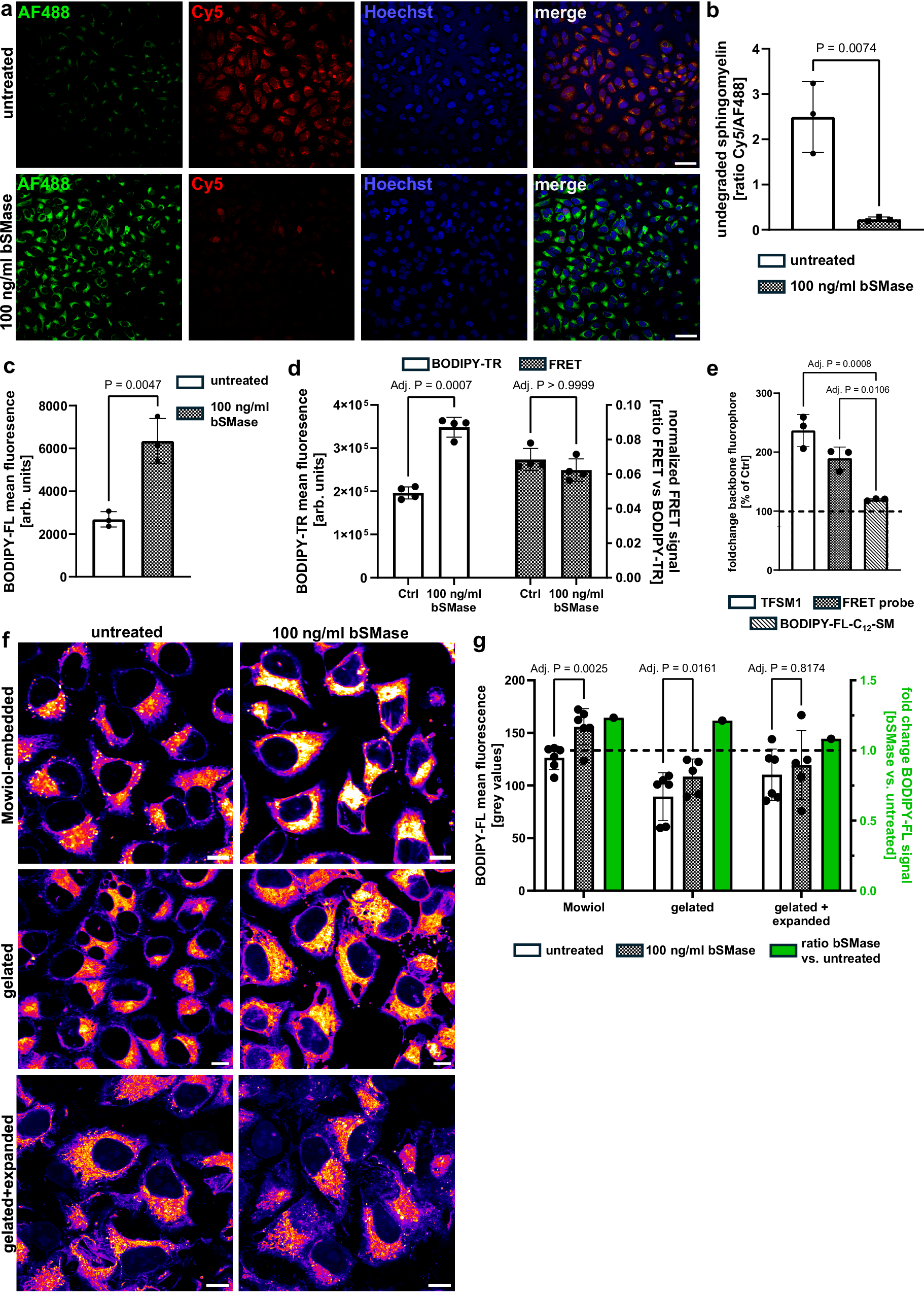
Fig. 7: Bacterial sphingomyelinase (bSMase) treatment enhances signal of backbone fluorophores.

a, b bSMase affects backbone fluorophores FRET-independently. HeLa cells were incubated with TFSM 1 in the presence of 1% FBS. The molecule was removed, and cells were bSMase-treated, fixed, and stained with Cy5-azide and AlexaFluorTM (AF)488. Fluorescence intensities in Cy5 and AF488 channels were measured, and Cy5/AF488 ratios were calculated. Scale bars: 50 µm. n = 3. c Quantification of backbone fluorescence by flow cytometry. HeLa cells were incubated with TFSM 1 in the presence of 1% FBS. TFSM 1 was removed, and cells were bSMase-treated, detached, fixed, BODIPY-FL-DBCO-stained, and analyzed by flow cytometry. n = 3. d bSMase treatment enhances the backbone fluorophore of a FRET probe. HeLa cells were incubated with the FRET probe in the presence of 1% FBS. After probe removal, cells were bSMase-treated, detached, and analyzed by flow cytometry for FRET and BODIPY-TR (backbone) fluorescence. Mean BODIPY-TR fluorescence (left y-axis) and FRET/BODIPY-TR ratios (right x-axis). n = 4. e Comparison of bSMase treatment effects on backbone fluorophores in different SM derivatives. HeLa cells were incubated with TFSM 1, the FRET probe, or BODIPY-FL-C12-SM. Molecules were removed, and cells were bSMase-treated and detached. Cells incubated with TFSM 1 were fixed stained with BODIPY-FL-DBCO, and backbone fluorophores were analyzed by flow cytometry (BODIPY-FL for TFSM 1; BODIPY-FL-C12-SM and BODIPY-TR for the FRET probe). Mean fluorescence in bSMase-treated samples was normalized to untreated controls (100%). n = 3. f, g bSMase-induced changes in backbone fluorophores are absent in expanded samples. Samples were incubated with TFSM 1 for 24 h. Then, cells were washed, treated with bSMase, and either embedded in Mowiol or in the hydrogel, which was left unexpanded or 4x expanded. Scale bars: 40 µm. The mean fluorescence was measured within cell-containing areas (g), and fold changes were calculated (green bars, right y-axis). n = 5 for gelated + 100 ng/ml bSMase and gelated + expanded + 100 ng/ml bSMase, otherwise n = 6. Statistics: Two-sided unpaired Student’s t test (b, c). Two-way ANOVA and Šídák’s multiple comparisons test (d), two-sided one-sample t test (e), mixed effects analysis, and Šídák’s multiple comparisons test (f, g). Bars represent means ± SD. n corresponds to biological replicates. Source data and detailed statistics are provided as a Source Data file.