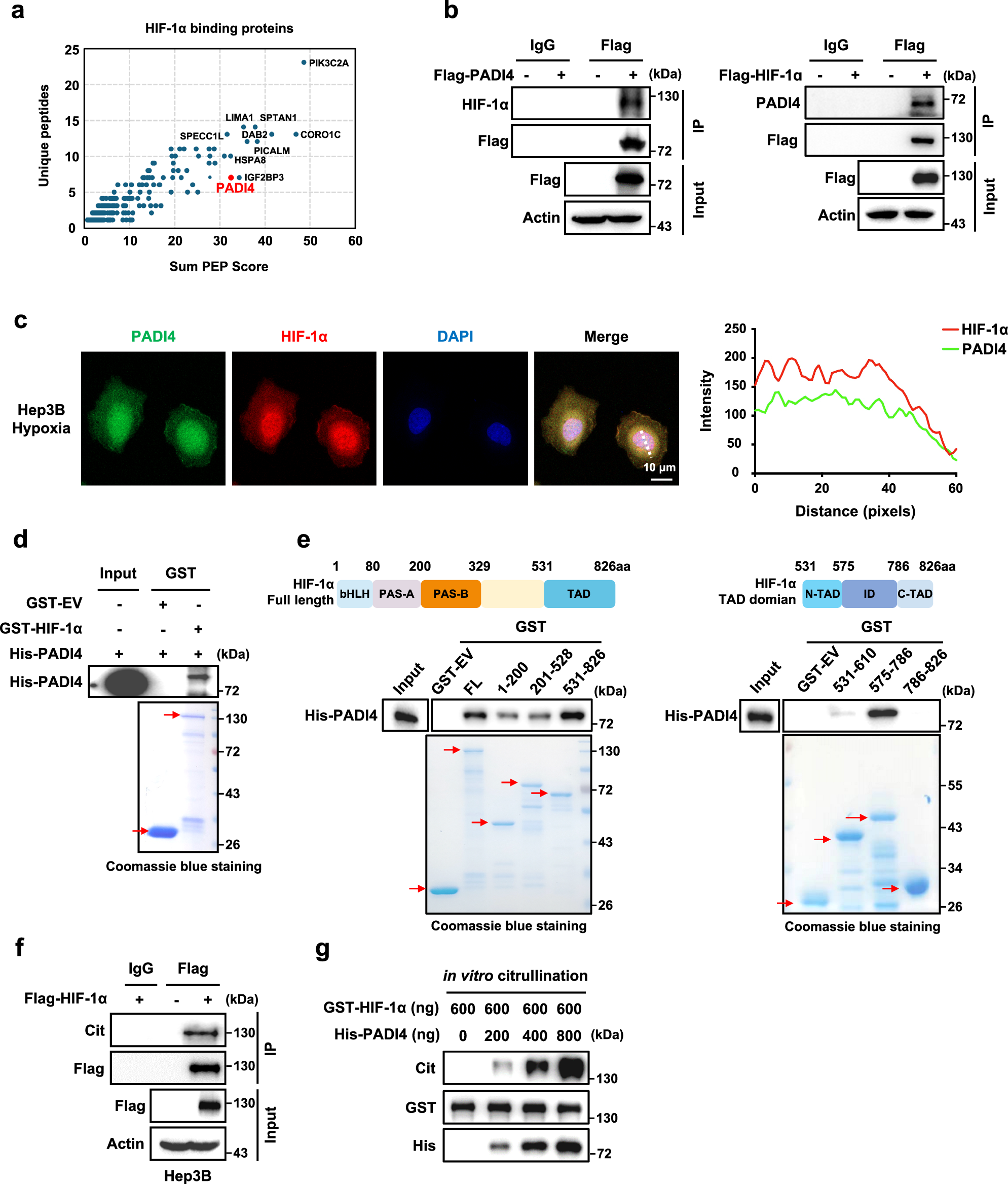
Fig. 1: PADI4 directly interacts with and citrullinates HIF-1α.
From: Citrullination modulation stabilizes HIF-1α to promote tumour progression

a Cellular extracts from Hep3B cells stably expressing empty vector (EV) or Flag-HIF-1α were immunoprecipitated with an anti-Flag antibody and then eluted. The eluted proteins were separated by SDS-PAGE and the protein bands were retrieved and analyzed by mass spectrometry (MS). b Hep3B cells stably expressing Flag-PADI4 (left panel) or Flag-HIF-1α (right panel) were cultured under hypoxic conditions for 6 h, followed by immunoprecipitation analysis. c Immunofluorescence (IF) analysis of the colocalization of endogenous HIF-1α (red) and PADI4 (green) in Hep3B cells cultured under hypoxic conditions for 6 h. Scale bars: 10 μm (left panel). Intensity profiles of each line were quantified with ImageJ software and drawn with GraphPad Prism 7.0 (right panel). d GST pull-down of His-PADI4 by GST-EV or GST-HIF-1α using proteins purified in Escherichia coli. e GST pull-down of His-PADI4 by GST-EV or GST fusion protein containing the full-length (FL) or indicated truncation mutants of HIF-1α. f Hep3B cells expressing Flag-EV or Flag-HIF-1α were immunoprecipitated with either IgG or anti-Flag antibody, followed by western blotting analysis with antibody against pan citrulline or Flag. g An in vitro citrullination assay was performed by incubating purified His-PADI4 and GST-HIF-1α proteins at 37 °C for 1.5 h in catalytic buffer and probing with an anti-pan citrulline antibody. The samples were derived from the same experiment, but different gels for Cit, His, and another for GST were processed in parallel. Immunoblots and immunofluorescence are representative of three independent experiments (b–g). Source data are provided as a Source Data file.