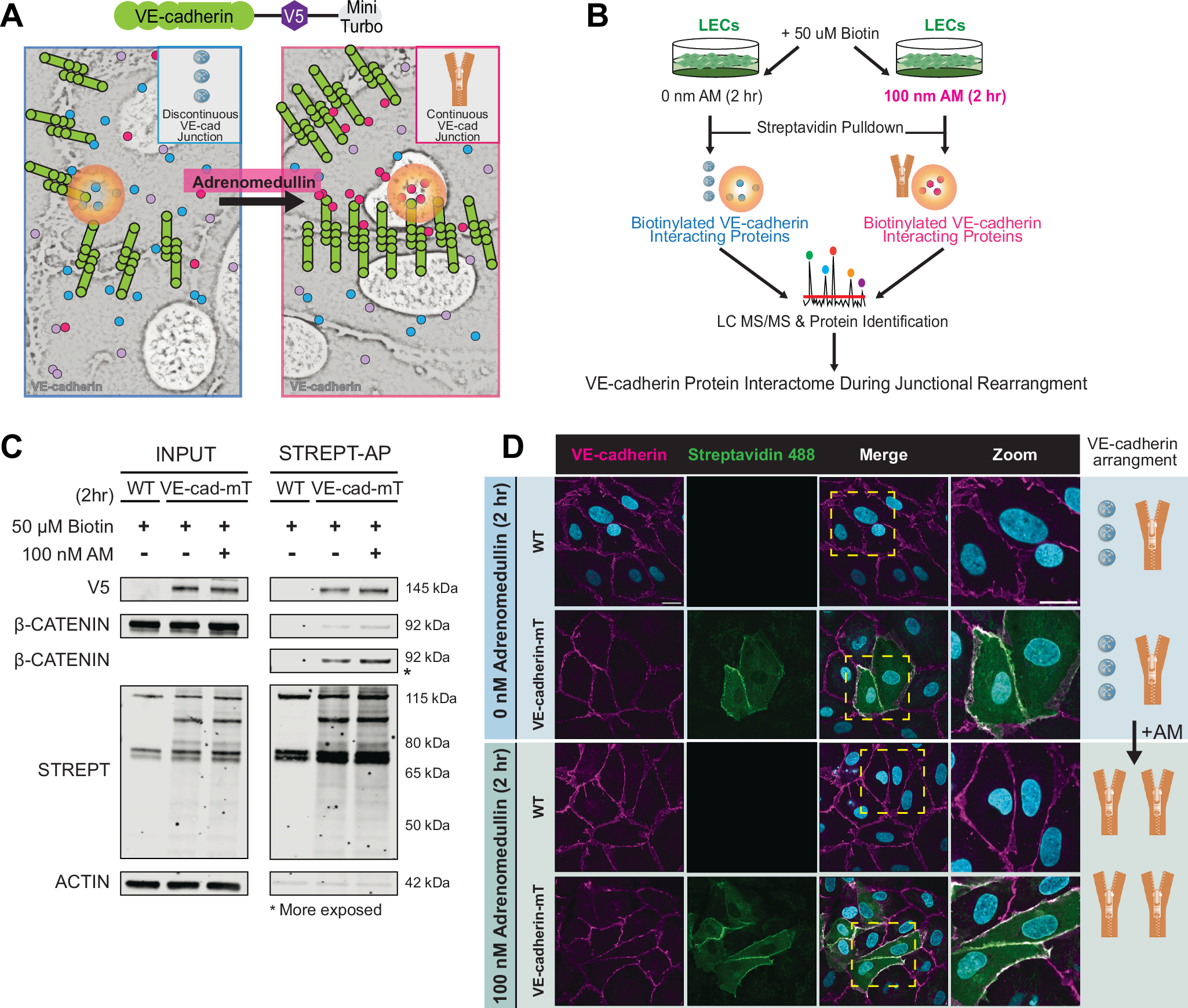
Fig. 1: Validation of a functional VE-cadherin-V5-miniTurbo that recapitulates native VE-cadherin AM-induced junctional rearrangement in LECs.

A Schematic of adrenomedullin (AM)-mediated rearrangement of VE-cadherin; a central component on inter-endothelial adherens junctions. AM induces the rapid rearrangement of discontinuous junctions to continuous VE-cadherin junctions. B Experimental workflow used to obtain the VE-cadherin interactome during junctional rearrangements (predominantly discontinuous with 0 nM AM; predominantly continuous with 100 nM AM). C LECs were transduced with VE-cadherin-V5-miniTurbo (VE-cad-mT) lentivirus and treated with vehicle or 100 nM AM and 50 µM biotin for a 2 h labeling period to evaluate fusion protein expression and biotinylation by western blot after streptavidin affinity-purification. Anti-V5 evaluated fusion protein expression, streptavidin probed biotinylated proteins, ß-catenin probed a known VE-cadherin-interactor, and actin served as a load control. Shown is a representative experiment. A minimum of three independent experiments were performed. D Confocal microscopy to evaluate the cellular localization of VE-cadherin-mT fusion protein in transduced primary LECs treated with vehicle or 100 nM AM and 50 µM biotin for a 2 h labeling period. Cells were stained for VE-cadherin (magenta) to detect VE-cadherin-mT fusion proteins as well as native VE-cadherin, streptavidin (green) to stain for biotinylated proteins, and DAPI (cyan) to mark cell nuclei. Scale bar = 20 µm. A minimum of three independent experiments were performed. Source data are provided with this paper.