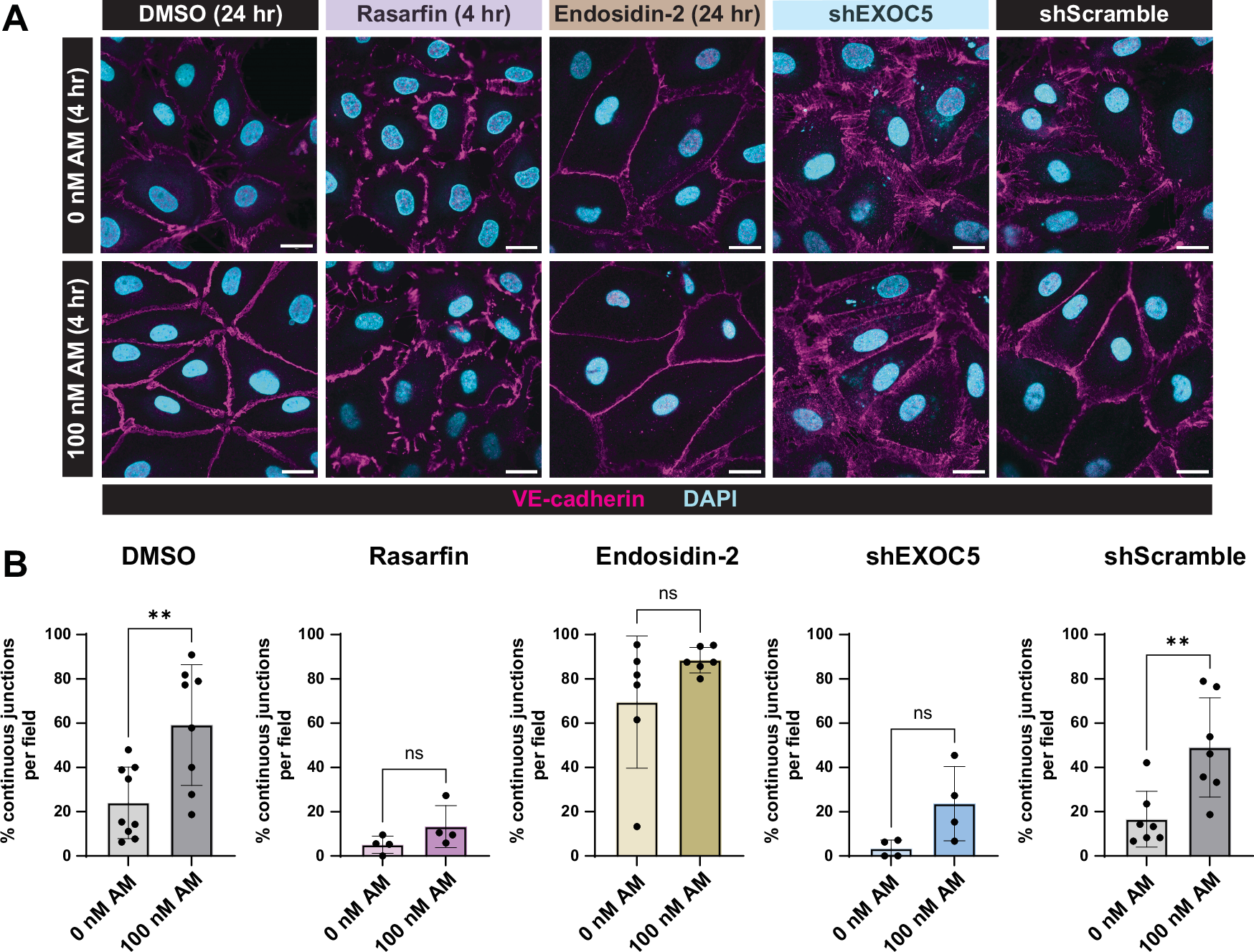
Fig. 6: Inhibition of endocytic-exocyst pathways disrupts VE-cadherin junctional architecture in LECs.

A Representative images of VE-cadherin localization in LECs co-treated with vehicle or 100 nM AM for 4 h under the following additional conditions: DMSO (24 h), 10 µM Rasarfin (4 h), 100 µM Endosidin-2 (24 h), or transduction with shScramble, or shEXOC5 lentivirus (72 h). Cells were stained for VE-cadherin (magenta) and DAPI (cyan) to mark cell nuclei. Scale bar = 20 µm. B Quantification of the percentage of continuous junctions per field relative to total number of junctions for each condition shown in (A). n = 4 to 9 images analyzed for each condition. Unpaired two-tailed t-tests were used to calculate significance. Precise n numbers and p-values are found for each condition in Supplementary Data 10. Source data are provided with this paper. *p < 0.05, **p < 0.01, ***p < 0.001, ****p < 0.0001.