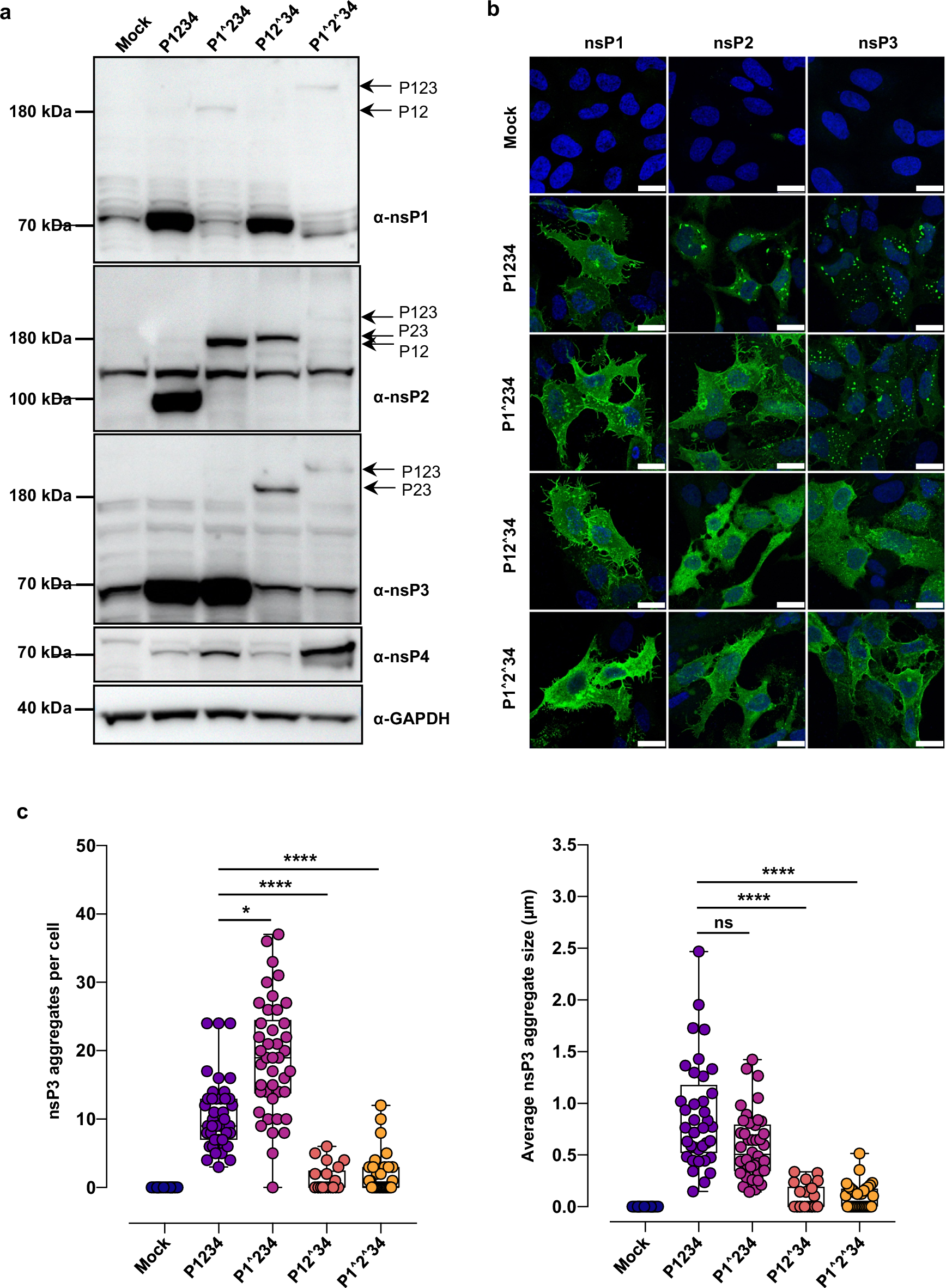
Fig. 5: NsP3 HS formation requires nsP2-nsp3 precursor cleavage.

a–c U2OS cells were transfected with a plasmid encoding the polyprotein precursor (P1234) or cleavage-deficient mutants (^ indicates the uncleavable sites). a Cell lysates were separated by SDS-PAGE and non-structural proteins processing was ascertained by immunoblot analysis with nsP1, nsP2, nsP3, nsP4 or GAPDH antibodies. b The subcellular localization of nsP1, nsP2 and nsP3 was assessed by immunofluorescence at 48 h post-transfection. a, b Data shown are representative of 2 independent experiments. c Graph bar showing the number of nsP3 aggregates per cell (left) and the average aggregate size (right) from two independent biological replicates (n = 20 cells in mock, n = 43 cells for P1234, n = 42 cells in P1^234, n = 21 cells in P12 ^ 34 and n = 31 cells in P1 ^ 2 ^ 34). Data are presented as mean value ± SD and adjusted P-values are calculated by one-way ANOVA with Kruskal-Wallis multiple comparisons test. Significant differences denoted by ****P < 0.0001, * P = 0.0232. Source data are provided in the Source Data file.