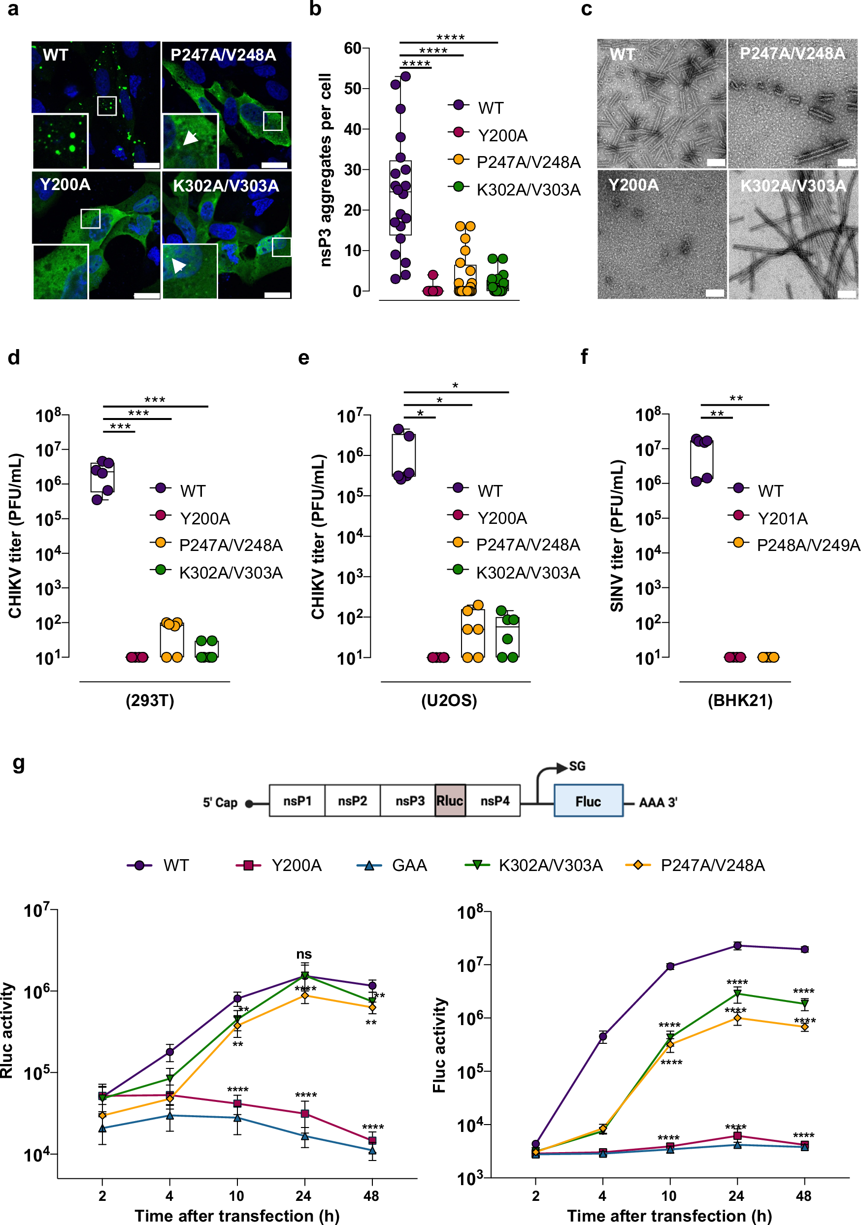
Fig. 7: nsP3 helical scaffolds are required for CHIKV infection.

a–c Characterization of nsP3 AUD mutants. U2OS cells were transfected with plasmids encoding FLAG-tagged wild-type CHIKV nsP3 or mutants harboring substitutions of amino acids involved in AUD-AUD contacts (Y200A, P247A/V248A, and K302A/V303A). a At 48 h after transfection, cells were fixed and nsP3 sub-cellular localization was assessed by immunofluorescence using an anti-FLAG mAb. Images were acquired by confocal microscopy and are representative of 2 independent experiments. White arrows indicate the presence of nsP3 aggregates. Scale bars, 20 μm. b The number of nsP3 aggregates per cell was assessed using ImageJ. Data are presented as min to max with all data points shown (n = 20 cells for each condition). Adjusted P-values are calculated by one-way ANOVA with Dunnett’s multiple comparison test (****P < 0.0001). c Negative staining micrographs of nsP3 in vitro assembly experiments after incubation at 0.1 M NaCl for 1 h showing the assembly of HSs. White scale bars are 100 nm long. a–c Data are representative of 2 independent experiments. d, e HEK293T (d) or U2OS (e) cells were transfected with the indicated in vitro-transcribed and capped CHIKV RNA. Viral titers in the supernatants were quantified by plaque assays 48 h after RNA transfection. f HEK293T were transfected with the indicated in vitro-transcribed and capped SINV RNA. Viral titers in the supernatants were quantified by plaque assays 48 h after RNA transfection. Data in (d–f) are presented as min to max with all data points shown (n = 3 independent experiments performed in duplicate). Adjusted P-values are calculated by one-way ANOVA with Dunnett’s multiple comparison test (***P = 0.0003). g 293 T were transfected with CHIKV-D-Luc-SGR wild type (WT) and the indicated mutant RNA and harvested for both RLuc and Fluc assays at the indicated times. GAA: inactive mutant of nsP4 polymerase. Data are presented as mean value ± SD (n = 3 independent experiments performed in quadruplicate) and adjusted P-values are calculated by two-way ANOVA with a Dunnett’s multiple comparison test (****P < 0.0001). Source data are provided as a Source Data file.