Fig. 2: PARP1 is required for appressorium formation.
From: PARylation of 14-3-3 proteins controls the virulence of Magnaporthe oryzae

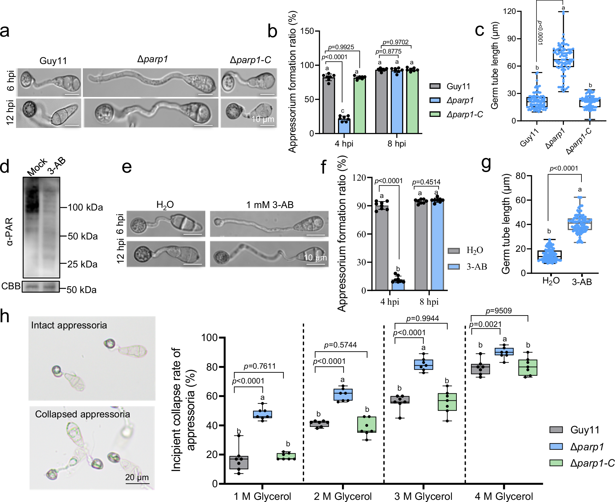
a The morphology of the germinated conidia of wild-type, Δparp1, and Δparp1-C strains on a hydrophobic surface at 6 and 12 hpi. Bar = 10 μm. b Appressorium formation ratio of the wild-type, Δparp1, and Δparp1-C strains on a hydrophobic surface at 4 or 8 hpi. Values are the means ± s.d. of three independent experiments, and 100 conidia were examined in each experiment. c Germ tube length (μm) of the wild-type, Δparp1, and Δparp1-C strains on a hydrophobic surface at 12 hpi. The germ tubes of appressoria were photographed and measured using the software ImageJ. d The activity of PARylation was inhibited upon 100 μM 3-AB treatment in M. oryzae. Mycelia were collected from wild type with or without 100 μM 3-AB treatment. The total protein extract was analyzed by α-PAR immunoblot. The CBB staining was used to show loading control. Four independent repeats showed similar results. e The morphology of the germinated conidia of wild-type on a hydrophobic surface with or without 1 mM 3-AB treatment at 6 or 12 hpi. Bar = 10 μm. f Appressorium formation ratio of wild-type strains on a hydrophobic surface with or without 1 mM 3-AB at 6 and 12 hpi. g Germ tube length of the wild-type strains on a hydrophobic surface with or without 1 mM 3-AB at 12 hpi. The germ tubes of appressoria were photographed and measured using the software ImageJ. Two independent repeats showed similar results. h The incipient collapse rates of the Δparp1 appressoria. The percentage of collapsed appressorium was recorded by observing 100 appressoria. Bar = 20 μm. Data were shown as boxplot from one independent experiment (c, g), or three biological replicates (h) displaying the maximum and minimum, first and third quantiles, and the median; Values are means ± s.d. from three independent biological replicates (b, f). Data were analyzed by two-way ANOVA (b, f, h) or one-way ANOVA (c) followed by Tukey’s test, or Student’s t tests (g). Exact p (g) or adjusted p (b, c, f, h) values were shown in figures. Data in a and e are representatives of three independent experiments with similar results.