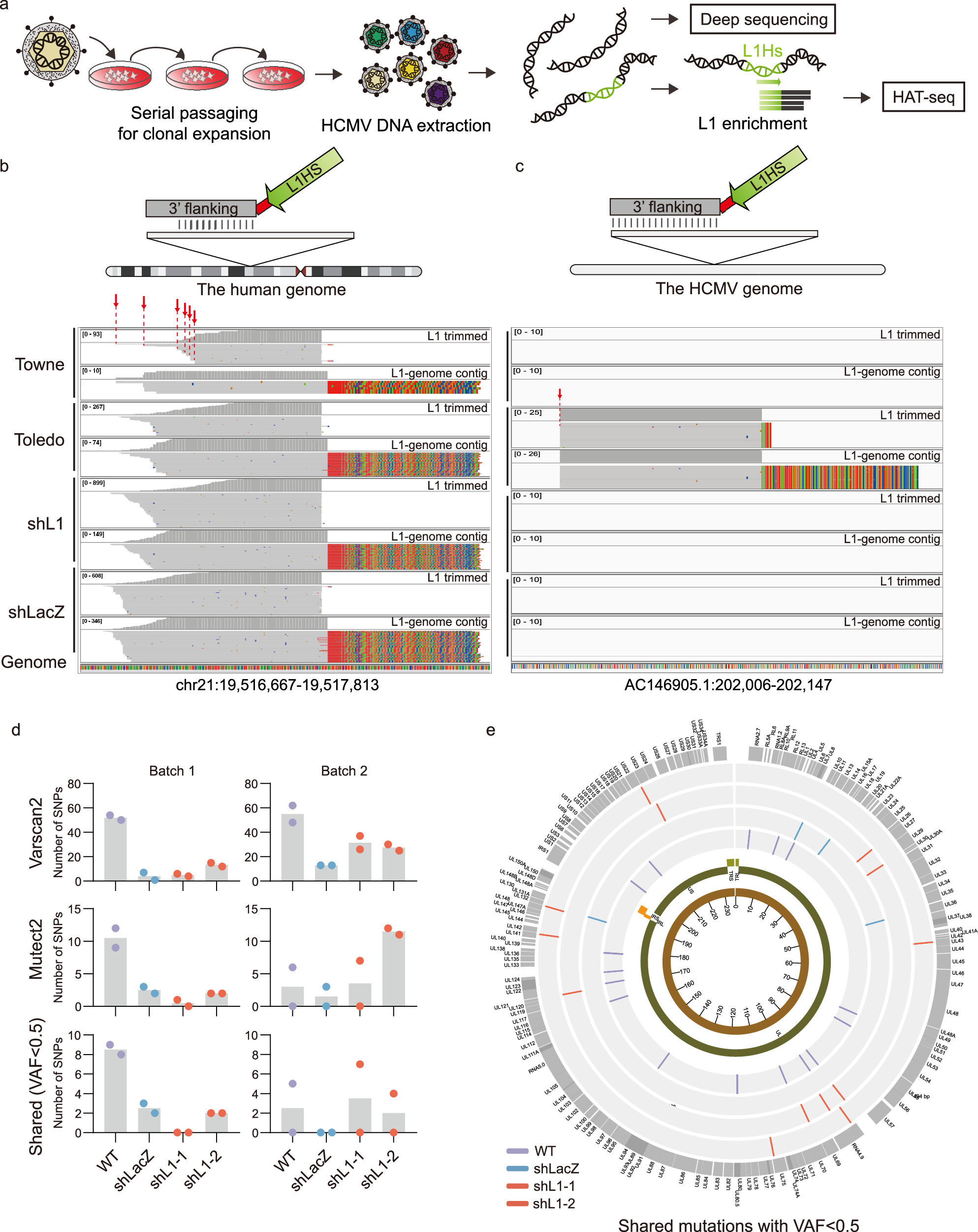
Fig. 5: Limited L1 retrotransposition and L1-mediated mutagenesis in HCMV DNA.
From: Human cytomegalovirus harnesses host L1 retrotransposon for efficient replication

a Schematic representation of analyses of L1 insertion and mutation in HCMV genome. b, c Alignment of human active transposon-sequencing (HAT-seq) peaks for L1 insertions in the human and HCMV genomes, and integrative genomics viewer plots of representative L1 insertions in the human and HCMV genomes. b Non-reference L1Hs insertions supported by soft-clipped reads (with colored bases) that span the L1-genome junction. For each library, the upper track displays the alignment of the L1-trimmed 3′ flanking sequence, while the lower track shows intact but soft-clipped contigs spanning the integration site. c Putative L1 insertions in the HCMV genome supported by a single template with PCR duplicates. The red arrows indicate the start position of supporting contigs, which marks the number of different templates bearing the same insertion. d Mutational single-nucleotide polymorphism (SNP) burden across shL1 and control WT and shLacZ samples as detected by each variant-calling scheme: VarScan2 (top), Mutect2 (middle), and the intersection of VarScan2 and Mutect2 calls (bottom). Mutation calls are separated into Batch 1 (left) and Batch 2 (right). Each dot represents a single replicate. VAF variant allele frequency. e Circos plots of combined Batch 1 and Batch 2 SNPs. Inner rings show genomic coordinates in kb (brown) and major sequence features of HCMV (green). Middle tracks show SNP calls in WT (purple), shLacZ (blue), shL1-1 (red inner), and shL1-2 (red outer) samples. The outer ring shows GenBank HCMV Toledo sequence annotations. Source data are provided as a Source Data file.