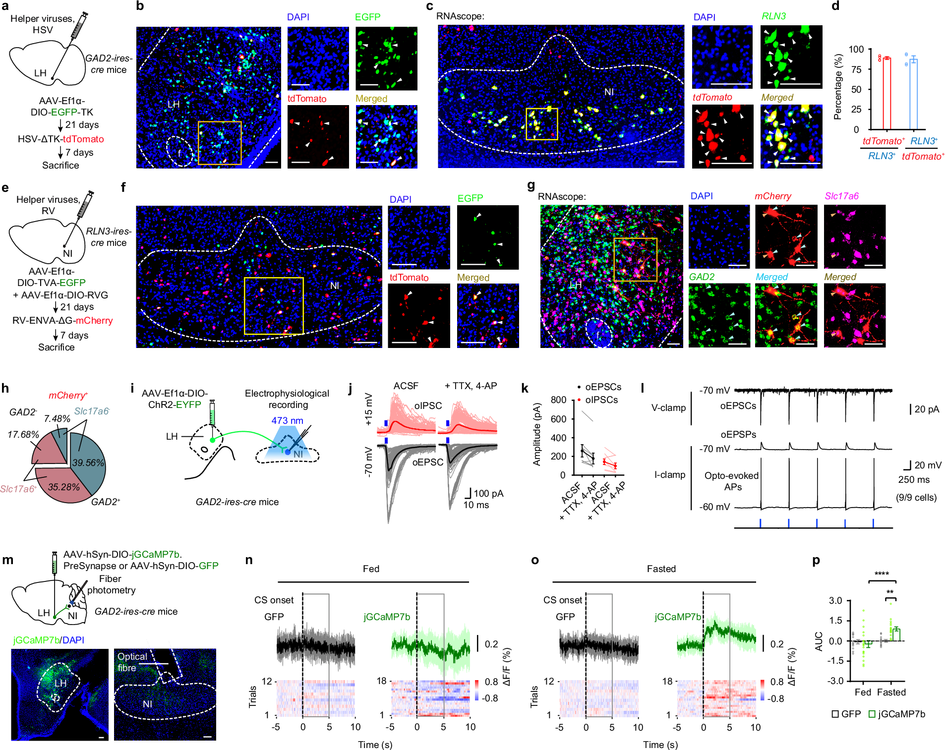
Fig. 2: Synaptic connectivity of LHGAD2-NIRLN3 circuit.
From: Hypothalamic-hindbrain circuit for consumption-induced fear regulation

a Anterograde tracing strategy of LHGAD2 neurons. b Representative fluorescence within the LH, with arrowheads indicating starter cells. c RNAscope in situ hybridization in the NI, with cells co-expressing tdTomato and RLN3 denoted by arrowhead. d Percentage of cells co-expressing tdTomato and RLN3. n = 4 mice. e Retrograde tracing strategy of NIRLN3 neurons. f Representative fluorescence within the NI, with arrowheads indicating starter cells. g RNAscope in situ hybridization in the LH, with cyan arrowheads denoting mCherry-labeled GAD2-expressing cells which partially co-express Slc17a6 as indicated by orange arrowheads. h Proportional distribution of RV-infected LH cells. n = 4 mice. i Schematic of electrophysiological recordings. j Traces of optogenetically evoked excitatory (oEPSCs) and inhibitory post-synaptic currents (oIPSCs) from NI neurons upon LHGAD2 fiber stimulation. TTX and 4-AP were dissolved in artificial cerebral spinal fluid (ASCF), with bath application. Gray and pink lines each represent 160 individual traces; dark and red lines each represent average; blue lines signify light stimulation. k Average oEPSC and oIPSC amplitudes from photoactivated NI cells. n = 8 neurons/3 mice. l Representative traces of oEPSCs (above), opto-evoked excitatory post-synaptic potentials (oEPSPs; middle), and opto-evoked action potentials (APs; below) from photoactivated NI cells. n = 9 neurons/3 mice. m Schematic for LHGAD2-NI GCaMP recordings (top) with representative image showing GCaMP transduction and implantation site of optical fiber (bottom). n–p LHGAD2-NI fiber photometry signals in GFP- or jGCaMP7b-injected mice responding to conditioned stimulus (CS) under fed (n) and fasted (o) states. n, o Black dashed line indicates CS onset (time = 0); solid lines indicate average fluorescence traces, while shadings represent 95% confidence interval; gray frames show 5-s windows post-CS onset, which are used for calculations of area under the curve (AUC). n–p n = 12 trials/6 GFP mice, 18 trials/9 jGCaMP7b mice. Scale bar, 100 µm. Data were presented as the mean ± SEM; **p < 0.01, ****p < 0.0001. Statistical significance was assessed using two-way repeated measures (RM) ANOVA with uncorrected Fisher’s LSD multiple-comparisons test (p). Source data and exact p value are provided as a Source Data file.