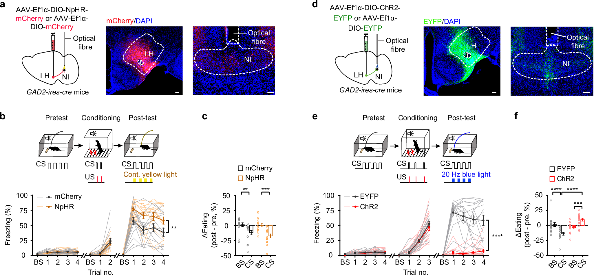
Fig. 3: LHGAD2-NI control of consumption-induced freezing regulation.
From: Hypothalamic-hindbrain circuit for consumption-induced fear regulation

a Schematic for LHGAD2-NI photoinhibition (left) with representative NpHR:mCherry distribution of transduced LHGAD2 somata (middle) and axons (right). Optical fiber was positioned above the NI. Scale bar, 100 µm. b Photoinhibition of LHGAD2-NI pathway increased freezing response in fear-conditioned mice during food consumption. Mice received two conditioned stimuli (CSs) paired with the unconditioned stimulus (US) during conditioning session. Continuous yellow light stimuli were applied during CSs of the post-test session (above), and freezing responses at baseline (BS) and during CSs were tested (down). Dark- and light-colored lines each represent average and individual, respectively. c Photoinhibition of LHGAD2-NI terminals had no significant effect on fear-induced eating inhibition. The differences in eating time (ΔEating) at BS and during CSs between the post-test and pretest sessions were assessed. b, c n = 15 mice/group. d Schematic of LHGAD2-NI photoactivation (left) with representative ChR2:EYFP distribution of transduced LHGAD2 somata (middle) and axons (right). Optical fiber was positioned above the NI. Scale bar, 100 µm. e Photoactivation of LHGAD2-NI pathway reduced freezing response of CS-conditioned mice during food consumption. Mice were subjected to three CSs paired with the US during conditioning session. 20 Hz blue light stimuli were applied during CSs of the post-test session (above), and freezing response to CS is shown (down). Dark- and light-colored lines each represent average and individual, respectively. f Photoactivation of LHGAD2-NI pathway reversed fear-induced eating inhibition. e, f n = 16 mice/group. Data were presented as the mean ± SEM; **p < 0.01, ***p < 0.001, ****p < 0.0001. Statistical significance was assessed using two-way RM ANOVA (b, e) or two-way repeated measures (RM) ANOVA with uncorrected Fisher’s LSD multiple-comparisons test (c, f). Source data and exact p value are provided as a Source Data file.