Fig. 6: NIRLN3-LM outputs- and RLN3 signaling-mediated consumption regulation of freezing.
From: Hypothalamic-hindbrain circuit for consumption-induced fear regulation

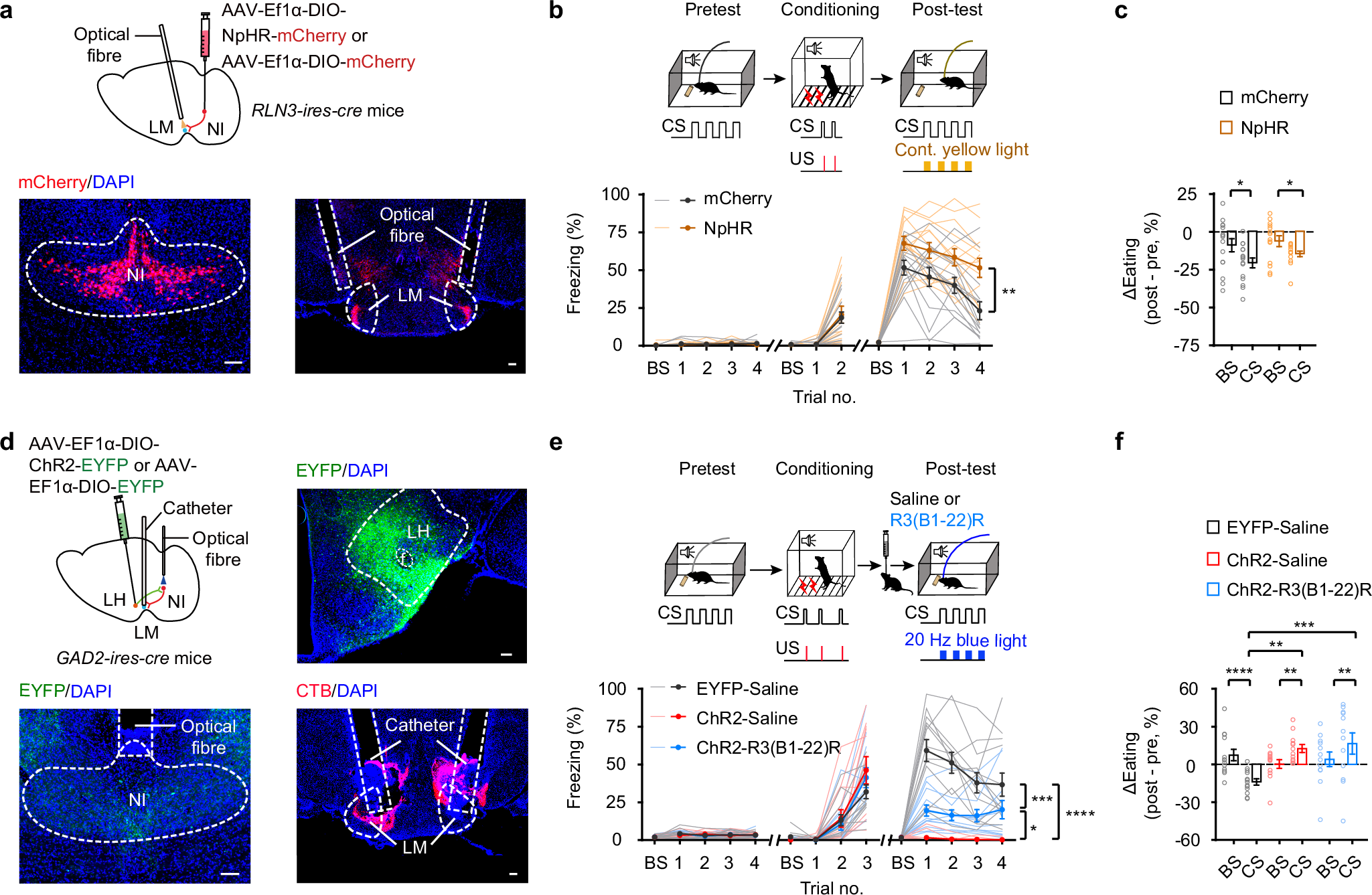
a Schematic for NIRLN3-LM photoinhibition (top) with representative NpHR:mCherry distribution of transduced NIRLN3 somata and axons (bottom). Optical fiber was positioned above the LM. Scale bar, 100 µm. b Photoinhibition of the NIRLN3-LM pathway increased freezing response in fear-conditioned mice during food consumption. Mice received continuous yellow light stimulation during the conditioned stimulus (CS; above). Freezing responses at baseline (BS) and during CSs were tested (down). Dark- and light-colored lines each represent average and individual, respectively. c Photoinhibition of NIRLN3-LM terminals had no significant effect on fear-induced eating inhibition. The differences in eating time (ΔEating) at BS and during CSs between the post-test and pretest sessions were assessed. b, c n = 15 mCherry mice, 14 NpHR mice. d Schematic for LHGAD2-NI photoactivation combined with LM blockade of RLN3 signaling (left), and representative ChR2:EYFP distribution of transduced LHGAD2 somata and axons (middle) and catheter position (right). Optical fiber was placed above the NI. Catheter was implanted at an inclined angle at the top of the LM. Scale bar, 100 µm. e LHGAD2-NI photoactivation decreased freezing response of fear-conditioned mice during food consumption, with blockade of LM RLN3 signaling partly impairing this effect. Mice received relaxin-family peptide 3 receptor (RXFP3) antagonist or saline injection into the LM 15 min before behavioral experiments (above). Freezing responses at BS and during CSs were tested (down). Dark- and light-colored lines each represent average and individual, respectively. f LHGAD2-NI photoactivation countered fear-induced eating inhibition insensitivity to LM blockade of RLN3 signaling. e, f n = 13 mice for EYFP-Saline group, 12 mice for ChR2-Saline, and ChR2-R3(B1-22)R group, respectively. Data were presented as the mean ± SEM; *p < 0.05, **p < 0.001, ***p < 0.001, ****p < 0.0001. Statistical significance was assessed using two-way RM ANOVA (b), two-way RM ANOVA with uncorrected Fisher’s LSD multiple-comparisons test (c, f) or Tukey’s multiple-comparisons tests (e). Source data and exact p value are provided as a Source Data file.