Fig. 3: Dual binding hotspots in SurA mediate affinity for OMP substrates.
From: Dual client binding sites in the ATP-independent chaperone SurA

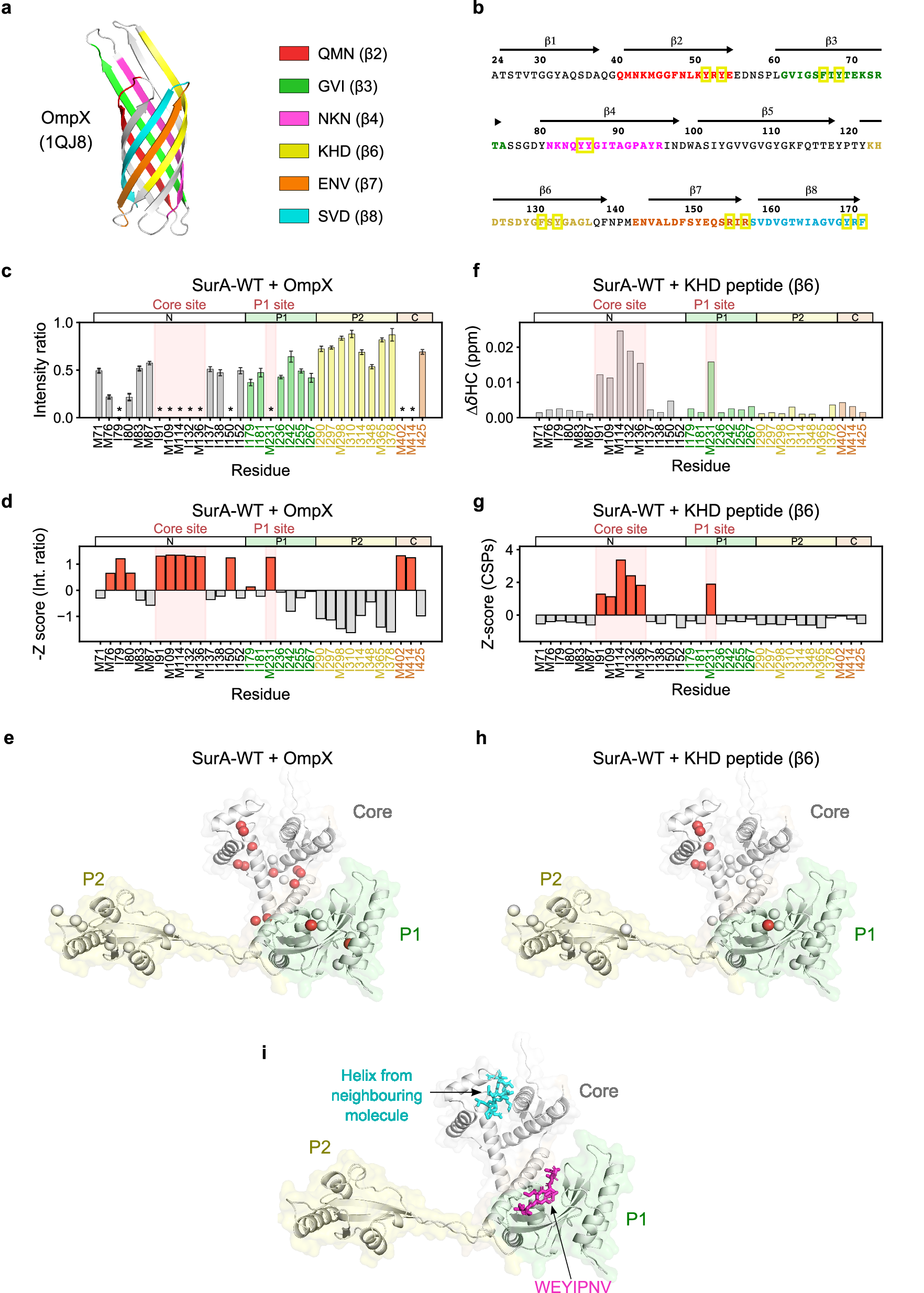
a OmpX-derived peptides analysed here mapped onto the crystal structure of natively folded OmpX (PDB: 1QJ864). b OmpX sequence highlighting peptides analysed, coloured as in (a). Ar-X-Ar and Ar-Ar motifs are highlighted with yellow boxes. c Raw intensity change data and (d) Z-score plots of peak intensity ratios for SurA-WT binding to OmpX. Peaks which are broadened below the noise in the intensity ratio plots are indicated by an asterisk. For these peaks, the noise value for the bound spectra was used in the calculation of Z-scores. Signal to noise ratios were used for the calculation of errors in peak intensities (Methods). e Residues showing significant Z-scores for SurA-WT binding to OmpX mapped onto a model of SurA in a core-P1 open conformation. The 13C- labelled δ1 and ε carbon atoms of Ile and Met residues, respectively, are shown as spheres coloured by Z-score (red for Z-scores > 0 and white for Z-scores <= 0). f Raw CSP data and (g) Z-score plots of CSPs for SurA-WT binding to the OmpX-derived KHD (β6) peptide, comprising a 15-residue sequence that forms β-strand 6 in the OmpX native state. h Residues showing different CSP Z-scores for SurA-WT binding to the KHD (β6) peptide mapped onto a SurA core-P1-open model (coloured as in (g)). The effects of other OmpX-derived peptides on the SurA spectrum are shown in Supplementary Figs. 9, 10. i Model of SurA-WT in the core-P1 open state bound with peptides modelled in at the two binding hotspots. A short polypeptide sequence from a neighbouring molecule in the crystal structure (PDB: 1M5Y48) (cyan) is located in the core domain binding crevice. A peptide identified by phage-display which binds to the SurA P1 domain (WEYIPNV)58 (pink) is modelled in from the P1-WEYIPNV peptide crystal structure (PDB: 2PV159). Source data are provided as a Source Data file.