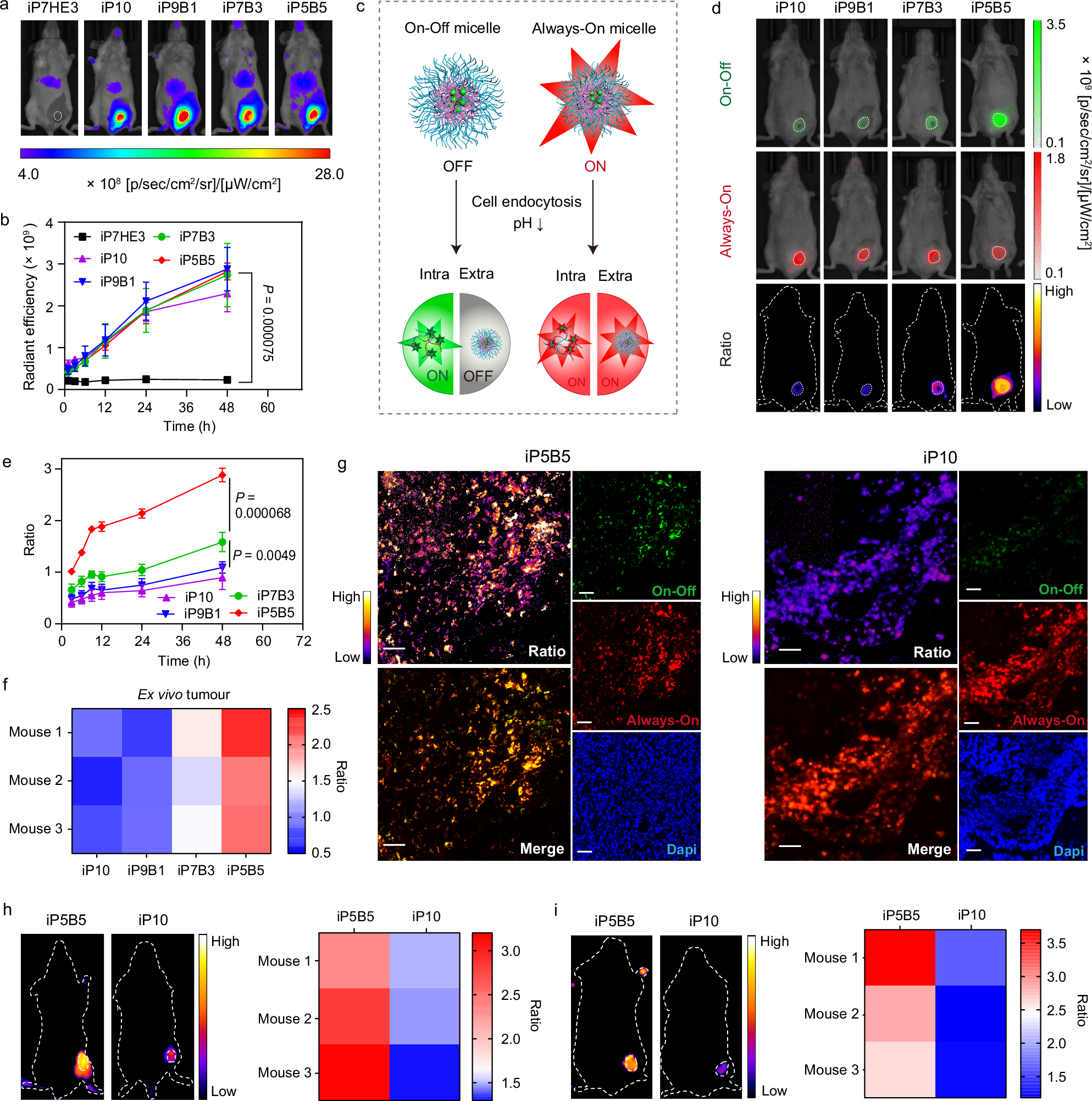
Fig. 3: In vivo imaging mechanism of HUNPs.

a Fluorescence images of 4T1 tumour-bearing mice with ICG-labeled ‘Always-On’ HUNPs nanoprobes at 48 h post-injection (n = 3 mice for iP7HE3 and iP10, n = 4 mice for iP9B1, iP7B3, iP5B5). b Tumour fluorescence intensity as a function of time for ‘Always-On’ HUNPs nanoprobes (n = 3 mice for iP7HE3 and iP10 group, n = 4 mice for iP9B1, iP7B3, and iP5B5 group, data at 48 h were analyzed using the one-way ANOVA post Brown-Forsythe test, followed by Tukey’s multiple comparisons test). c Schematic illustration of the binary ratiometric nanoreporter system of HUNPs. d Dual channel fluorescence imaging and the ratiometric images of 4T1 tumour-bearing mice treated with the binary nanoreporter system of HUNPs at 48 h post-injection. The ratiometric channels were generated from the ratio of ICG to Cy5 by ImageJ software (n = 3 mice). e The ratiometric data as a function of time (n = 3 mice, data at 48 h were analyzed using the one-way ANOVA post Brown-Forsythe test, followed by Tukey’s multiple comparisons test). f The ratiometric results of ex vivo tumours at 48 h post-injection. g Whole-mount imaging analysis of HUNPs internalization in tumours at 24 h post-injection of the binary nanoreporter of iP5B5 (left) and iP10 (right) (3 independent experiments with similar results). The upper right green ‘On-Off’ channel: BDP; the middle right red ‘Always-On’ channel: Cy5; the lower right blue ‘DAPI’ channel: nuclei; the upper left ‘Ratio’ channel: ratio of BDP to Cy5; the lower left ‘Merge’ channel: merge of BDP and Cy5 channels. Scale bar = 50 μm. h The ratiometric images and quantitative results of CT26 tumour-bearing mice with the binary nanoreporter of HUNPs at 24 h post-injection (n = 3 mice). i The ratiometric images and quantitative results of MC38 tumour-bearing mice with the binary nanoreporter of HUNPs at 24 h post-injection (n = 3 mice). All measurements are presented as mean ± s.d. Source data are provided as a Source Data file.