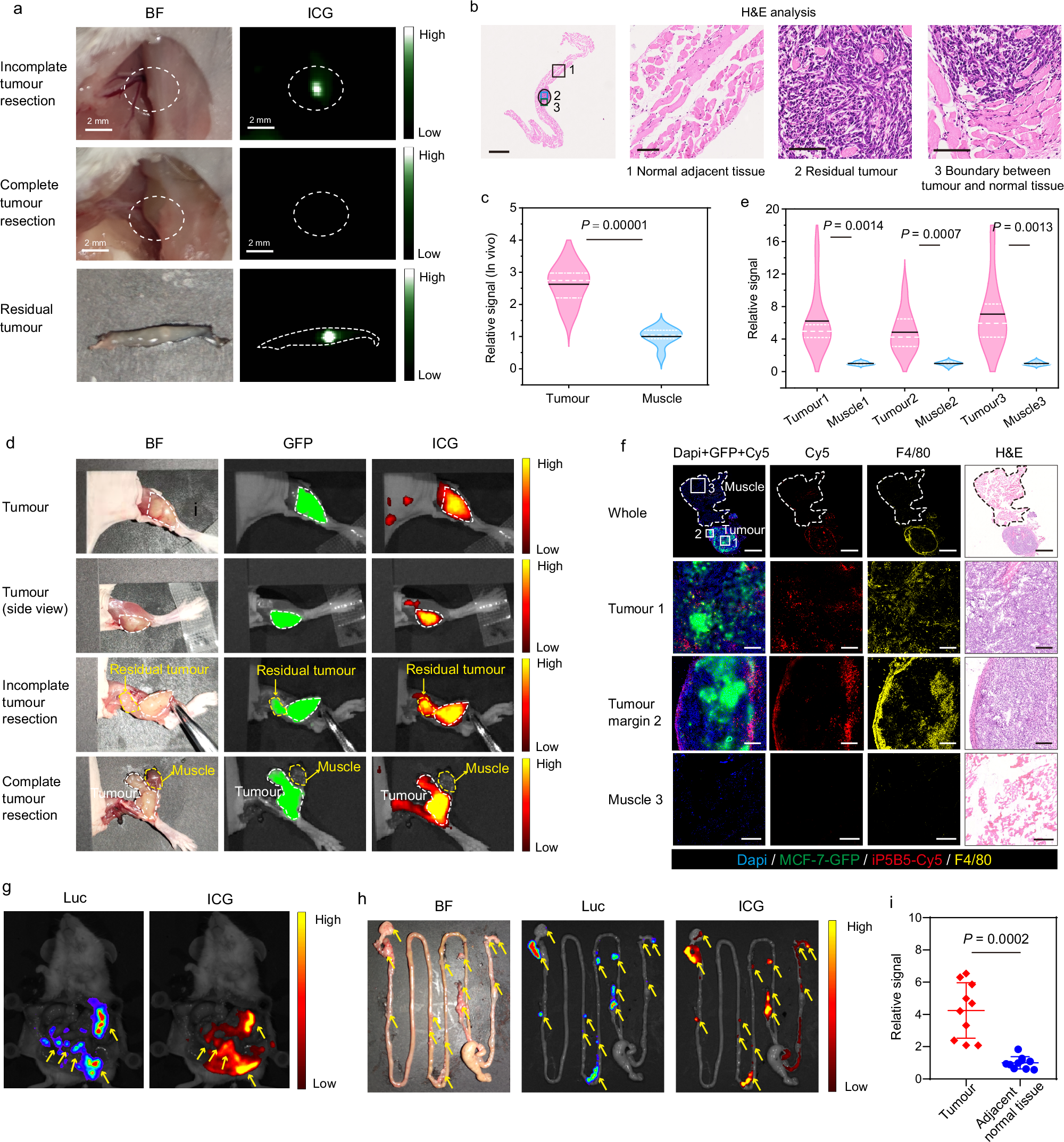
Fig. 6: iP5B5-ICG for image-guided tumour surgery.

a iP5B5-ICG guided complete resection of residual 4T1 tumour 24 h post-injection. b The histological analysis of residual tumours and adjacent tissues. Scale bar in the rightmost panel = 1 mm, in remaining three left panels = 100 µm. The zoom-in images of the insets 1, 2, and 3 in the rightmost panel are displayed in the three left panels. c Relative fluorescence intensity of MCF-7-GFP tumours and the adjacent muscles (n = 8 regions for tumour sites, and n = 8 regions adjacent to tumour sites for normal tissue sites, two-sided paired t tests). The solid line in the violin plots: mean value; thick dashed line: the median; thin dashed lines: the first and third quartiles. d Images of the resection process of the MCF-7-GFP tumours. e The relative fluorescence intensity of iP5B5-Cy5 of ten random areas of tumours and muscles in the slides of three samples (n = 10 random areas, two-sided unpaired t tests). The solid line in the violin plots: mean value; thick dashed line: the median; thin dashed lines: the first and third quartiles. f Three adjacent slides demonstrate the co-localization of iP5B5 with macrophages to outline the tumour margin. Scale bar in row 1 = 2.5 mm, in row 2 = 250 μm, in row 3 = 150 μm, in row 4 = 500 μm. The dashed line in the first row indicates the boundary of muscles. The zoom-in images of the insets 1, 2, and 3 in row 1 are shown in other three rows below. g In vivo imaging of mouse peritoneal metastatic tumours, yellow arrow indicates the colocalized signals of ICG and Luc. h Imaging of ex vivo tumours from g. i Relative fluorescence intensity of tumours and adjacent normal intestine tissues. The relative signal is normalized to the mean signal of the normal intestine tissues (n = 10 regions for tumour sites, and n = 10 regions adjacent to tumour sites for normal tissue sites, two-sided paired t-tests). All measurements are presented as mean ± s.d. Source data are provided as a Source Data file.