Fig. 4: Identification of a population of tumor adipose stem cells at the origin of DDLPS.
From: Cellular origin and clonal evolution of human dedifferentiated liposarcoma

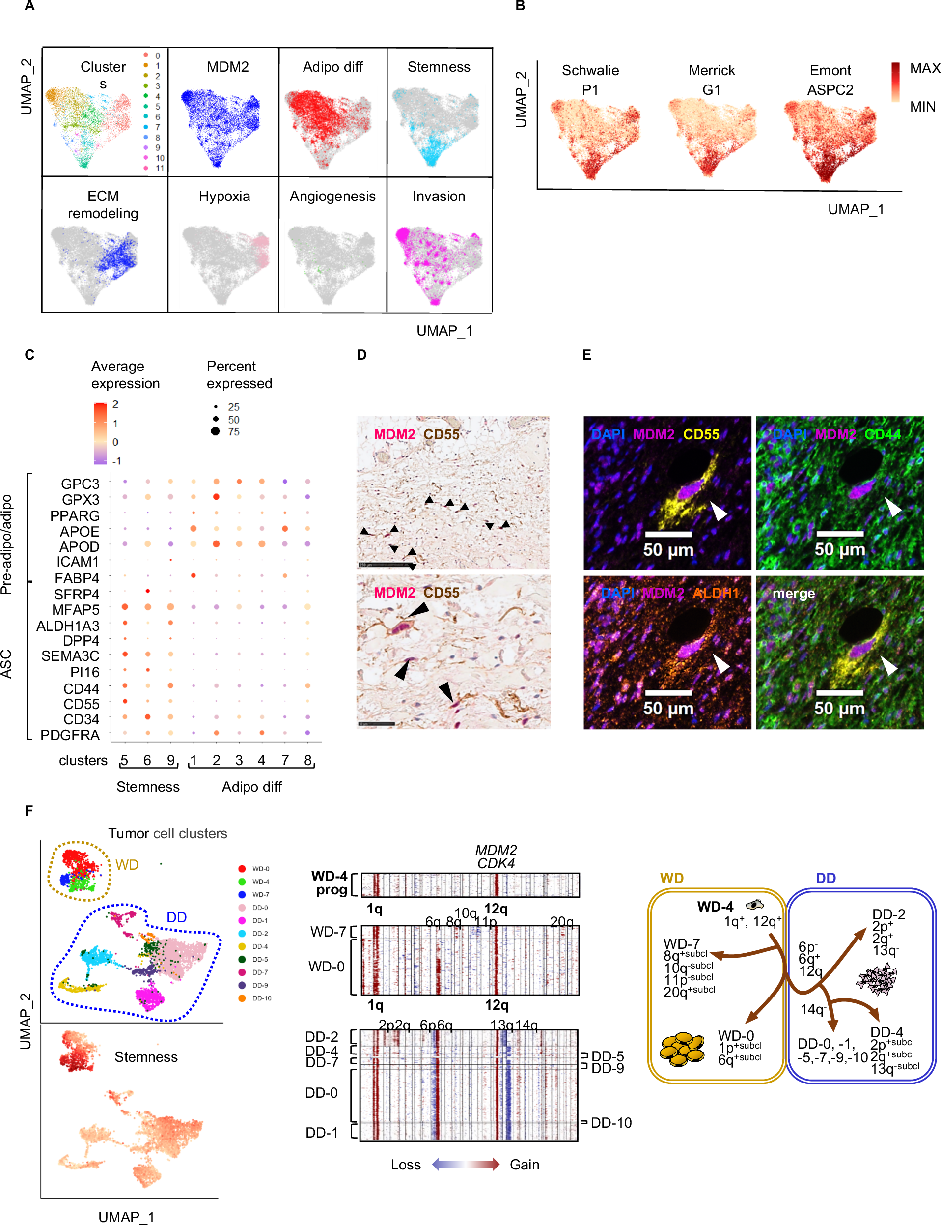
A UMAP of the 12 main tumor cell clusters found in DDLPS-WD samples (N = 10), expression of MDM2, and application of the 6 main gene expression signatures identified in the whole dataset. B UMAP showing the expression of three previously reported adipocyte stem cell signatures in DDLPS-WD tumor cells. C Dot plots showing the expression of 10 ASPC marker genes and 7 pre-adipocytes/adipocytes marker genes across the stemness and adipocytic differentiation clusters. D MDM2 (pink) and CD55 (brown) immunohistochemical stainings of a human DDLPS-WD component showing the presence of double positive, undifferentiated tumor cells interspersed between tumor adipocytes (arrowheads) (Scale bars: 100 µm (upper panel) and 50 µm (lower panel)); n = 9 tumor samples analyzed. E In situ multiplex immunofluorescence staining of tumor adipocyte stem cells with MDM2, CD55, CD44, and ALDH1 antibodies; n = 7 tumor samples analyzed. Scale bar: 50 µm. F Representative example of the genomic evolution of DDLPS-WD and -DD components from tumor ASPC (Patient P15). Left panel: UMAP of the tumor clusters identified in WD and DD components (top) and of the expression of the stemness signature highlighting one cluster (WD-4) in the WD component of the tumor (bottom). Middle panel: inference of Copy Number Variations (CNVs) using InferCNV in all tumor cell clusters of patient P15. Right panel: reconstitution of P15 genomic clonal and subclonal evolution based on CNVs found in each cell cluster.