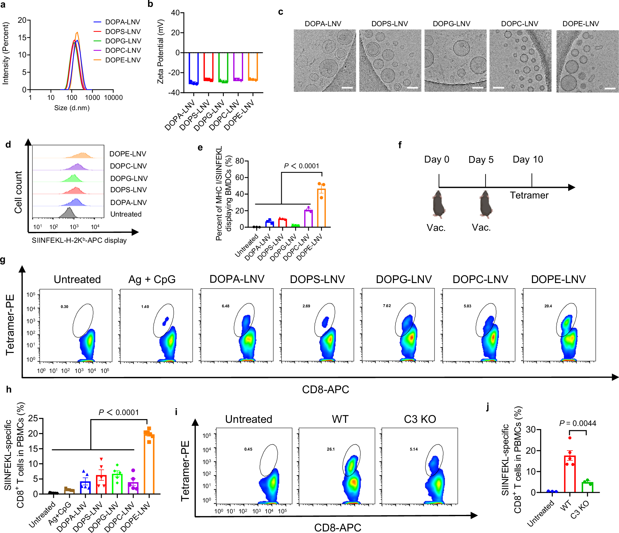
Fig. 2: LNV induces antigen-specific T cell responses in a lipid composition-dependent manner.

Size distribution (a) and zeta potential (b) of LNV prepared with indicated phospholipids (n = 3 experimental replicates per group). c Cryo-electron microscopy (cryo-EM) of LNV containing different phospholipids, scale bar = 100 nm. The data are representative of two independent experiments. BMDCs were treated with indicated formulations for 6 h, and the antigen presentation was measured using flow cytometry. Shown are representative histograms (d) and quantification of antigen presentation efficiency (e) (n = 3 experimental replicates per group). f C57BL/6 mice were intravenously injected with the indicated formulations containing 40 μg SIINFEKL and 40 μg CpG on days 0 and 5, and the frequency of antigen-specific CD8α+ T cells in peripheral blood was measured on day 10. Shown are the representative scatter plots (g) and frequency of antigen-specific CD8α+ T cells on day 10 (h) (n = 6 mice for DOPE-LNV and n = 5 mice for all other groups). i, j The frequency of antigen-specific CD8α+ T cells on day 10 in WT C57BL/6 and C3 KO C57BL/6 mice after vaccination as described above (n = 5 mice for WT and n = 3 mice for all other groups). Data were analyzed by one-way analysis of variance (ANOVA) with Tukey’s multiple comparisons post-test. Data represent mean ± SEM. Figure 2f, created with BioRender.com, released under a Creative Commons Attribution-NonCommercial-NoDerivs 4.0 International license.