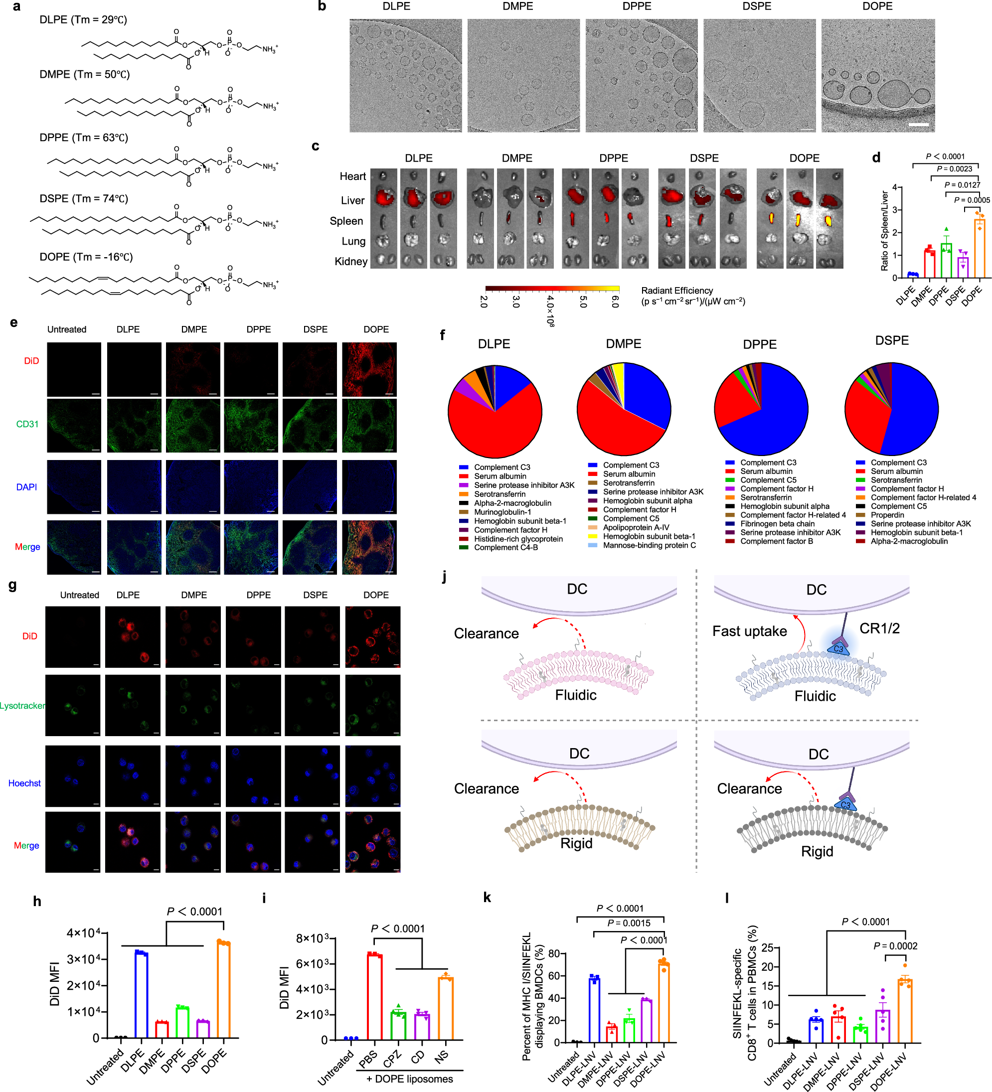
Fig. 3: Fluidity and protein corona both affect the biodistribution and immune responses.

a Chemical structures of phospholipids used for liposome preparation. b Cryo-electron microscopy (cryo-EM) of liposomes containing indicated phospholipids, scale bar = 100 nm. The data are representative of two independent experiments. c The biodistribution of indicated liposome formulations in C57BL/6 mice at 6 h post intravenous injection. d The ratio of indicated liposome formulations in the spleen and liver at 6 h post intravenous injection (n = 3 mice per group). e Immunofluorescence staining of spleen sections from animals receiving liposomes prepared with indicated lipids. The data are representative of two independent experiments, scale bar = 200 μm. f The composition of protein corona on liposomes prepared with indicated phospholipids. The data are representative of two independent experiments. Cellular uptake of liposomes containing indicated lipids by DC2.4. Shown are confocal images, scale bar = 10 μm (g) and quantification of the uptake by flow cytometry (h) (n = 3 experimental replicates per group). i Effect of different inhibitors on the cellular uptake of DOPE-liposomes by DC2.4 (n = 3 experimental replicates per group). j Schematic showing liposomes with the complement C3 and fluidic membrane can be efficiently taken up by spleen-resident dendritic cells, resulting in enhanced retention in the spleen. Liposomes lacking the complement C3 or lacking the fluidic membrane fail to be taken up by spleen-resident dendritic cells, resulting in poor retention in the spleen. k BMDCs were treated with indicated formulations for 6 h, and the antigen presentation was measured by flow cytometry. Shown are quantification of antigen presentation efficiency (n = 3 experimental replicates per group). l C57BL/6 mice were intravenously injected with the indicated formulations containing 40 μg SIINFEKL and 40 μg CpG on days 0 and 5, and the frequency of antigen-specific CD8α+ T cells in peripheral blood was measured on day 10. Shown are the frequency of antigen-specific CD8α+ T cells on day 10 (n = 5 mice per group). Data were analyzed by one-way analysis of variance (ANOVA) with Tukey’s multiple comparisons post-test. Data represent mean ± SEM. Figure 3j, created with BioRender.com, released under a Creative Commons Attribution-NonCommercial-NoDerivs 4.0 International license.