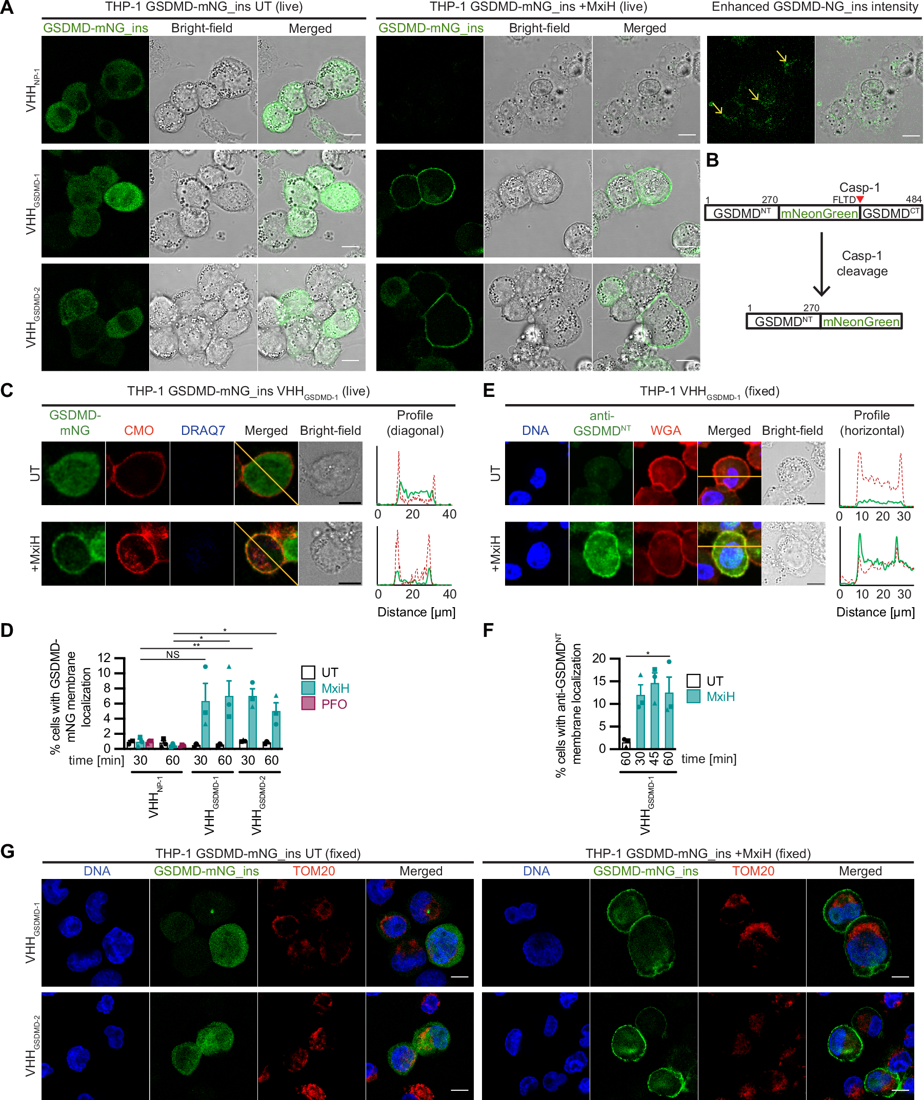
Fig. 4: Nanobodies preventing oligomerization still allow membrane localization of processed GSDMDNT.

A–D PMA-differentiated THP-1 cells expressing GSDMD-mNeonGreen_ins (GSDMD-mNG_ins) and the indicated HA-tagged nanobodies were stimulated with MxiH for 60 (A) or 30 and 60 (C, D) minutes as described in Fig. 2C. A schematic representation of GSDMD-mNG_ins before and after cleavage by caspase-1 is displayed in (B). The plasma membrane of cells in (C) and (D) was stained with CellMask Orange (CMO) prior to stimulation. Cells were recorded by live cell confocal microscopy and representative images are displayed (A, C). Fluorescence intensities along the orange diagonal are displayed to indicate plasma membrane localization of GSDMDNT-mNG (C). The fraction of cells with clear plasma membrane localization of GSDMDNT-mNG was enumerated and average values from n = 3 independent experiments with at least n = 330 cells per condition are displayed  ± SEM (D). E, F PMA-differentiated THP-1 cells expressing VHHGSDMD-1-HA were stimulated with MxiH for 15, 30, and 60 minutes. Cells were fixed, stained with fluorescent wheat germ agglutinin (WGA), fixed again, permeabilized, and stained for cleaved GSDMDNT (anti-GSDMDNT) and DNA (Hoechst 33342). Cells were recorded by confocal microscopy and representative images are displayed (E). Fluorescence intensities along the orange diagonal are displayed to indicate plasma membrane localization of GSDMDNT. The fraction of cells with clear plasma membrane localization of GSDMDNT was enumerated and average values from n = 3 independent experiments with at least n = 100 cells per condition are displayed ± SEM (F). G PMA-differentiated THP-1 cells expressing GSDMD-mNG_ins and the indicated HA-tagged nanobodies were stimulated with MxiH, fixed, and stained for DNA (Hoechst 33342) and mitochondria (anti-TOM20). Representative confocal microscopy images of at least three independent repeats are displayed. Scale bars, 10 µm. NS, not significant; *P  <  0.05, and **P  <  0.01 (unpaired two-tailed Student’s t-test).