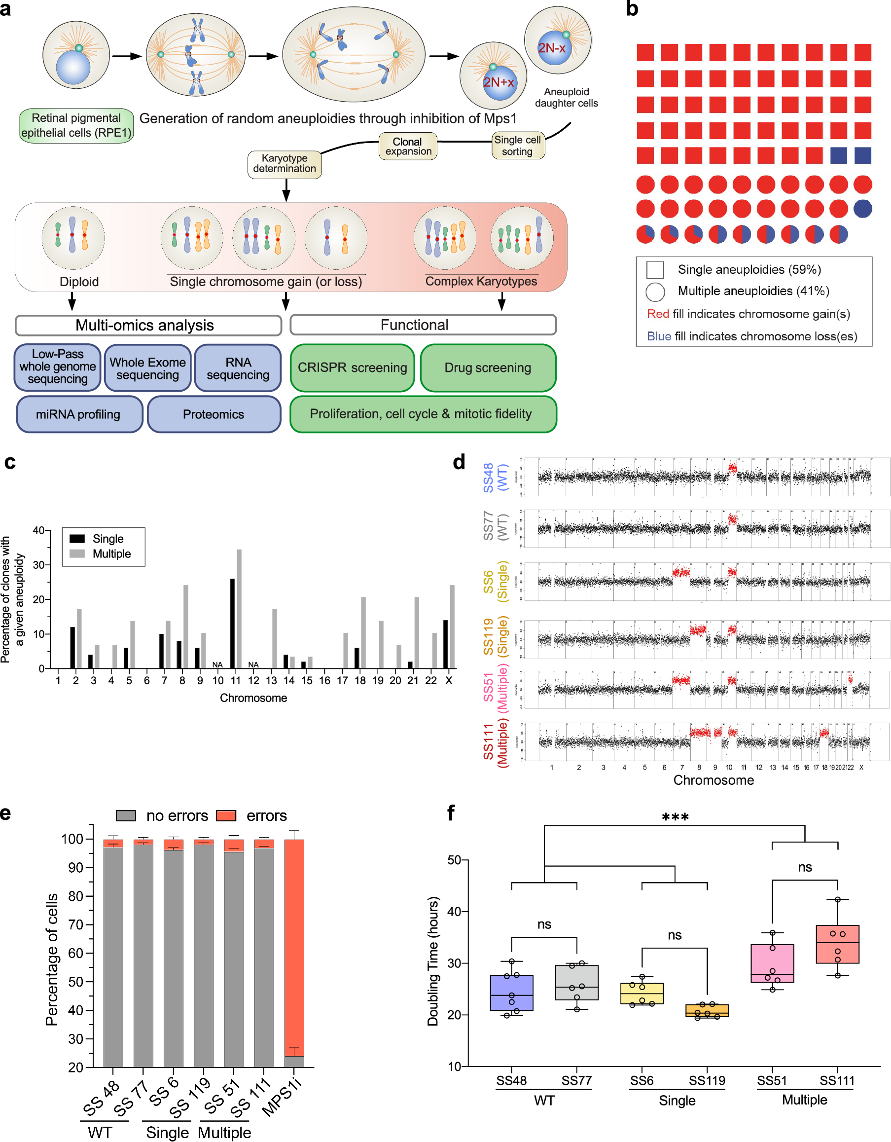
Fig. 1: Characterization of matched aneuploid and pseudo-diploid clones.
From: Human aneuploid cells depend on the RAF/MEK/ERK pathway for overcoming increased DNA damage

a Schematic representation of clone generation. See the main text for a detailed description. b Chart showing the percentage of clones harboring single and multiple aneuploidies. Each shape represents a clone, with 79 clones shown in total. Squares represent clones with single aneuploidies, and circles represent clones with multiple aneuploidies. Red and blue indicate chromosome gains and losses, respectively, and the proportion of each color within the circle represents the fraction of gains/losses out of the aneuploid chromosomes. Clones harboring aneuploidies for chromosomes 10q and 12 were excluded, as they are already abundant in the parental RPE1 population. The library is enriched in clones harboring trisomies over monosomies (****p = 3.6 * 10−7, two-sided Chi-square test), and monosomies are more tolerated in multiple aneuploidies background than in single aneuploidy background (**p = 0.0024, two-sided Chi-square test). c Quantification of the percentage of clones harboring a given aneuploid chromosome in single (black) and multiple (gray) aneuploid clones. Chromosomes 10 and 12 were excluded, as a high fraction of the parental RPE1 cells already harbor a gain of one or both of these chromosomes. NA: not applicable. d Low-pass whole-genome sequencing (lp-WGS) copy number profiles, showing the karyotypes of selected pseudo-diploid (SS48 and SS77) and aneuploid (SS6, SS119, SS51, SS111) clones derived from RPE1 cells. Chromosome gains are colored in red, including the clonal gain of the q-arm of chromosome 10. Resulting karyotype is indicated in brackets. e Quantification of chromosome segregation errors (including lagging chromosomes, micronuclei, and anaphase bridges) determined by live-cell imaging. Treatment with the MPS1 inhibitor, reversine, was used as positive control. n = 4 independent experiments. Graph shows the average ± SEM. f Doubling time of pseudo-diploid (SS48 and SS77) and aneuploid (SS6, SS119, SS51, SS111) clones. n = 7 (SS48) and n = 6 (SS77, SS6, SS119, SS51, SS111) independent experiments. n.s., p > 0.25; ***p = 0.0005; One-way ANOVA, Tukey’s multiple comparison test. Source data are provided as a Source Data file.