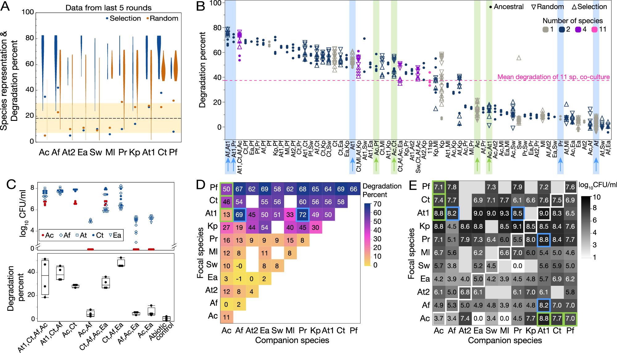
Fig. 3: Representation of species in evolved communities and factors that might explain it.
From: Artificial selection improves pollutant degradation by bacterial communities

A Species representation and corresponding percentage of degradation in the last 5 rounds of the evolution experiment. As both measures can be quantified in percent, we display them on the same y-axis. The dashed line represents the average frequency at which we expect to see a given species in the last 5 rounds by chance, and the shaded area one standard deviation away from that average. Points that are outside the shaded area are more or less represented than expected by chance. The violin plots show the degradation scores of communities containing that species. B Degradation percent on day 3 in monocultures, pairwise co-cultures, top communities and 11 species together, using species taken from ancestral strains or strains isolated at the end of the random or selection treatment. Data-points are ordered according to the average degradation % and interesting cases are highlighted with a colored background and arrows corresponding to data shown in panels (D) and (E). C Experiment to determine whether Ac might be a “free-rider” (in 4 technical replicates). Data points in the top panel show population sizes (log10CFU/ml) of different species and boxplots in the bottom panel show the distribution of degradation scores at day 3 of co-cultures as indicated on the x-axis. Each box shows the first, second and third quartiles and the whiskers the minimum and maximum values. Ac reduces the degradation score of the communities it is in, or increases their variance. D Matrix of degradation percentage in mono- (diagonal elements) and co-cultures of ancestral strains only (average of dots in panel (B)). E Matrix of population sizes (log10CFU/ml) in mono- (diagonal elements highlighted with white squares) and pairwise co-cultures of ancestral strains only. In panels (B), (D) and (E) we highlight interesting cases in blue and light green that are further discussed in the text. Species abbreviations are as listed in Table 1.