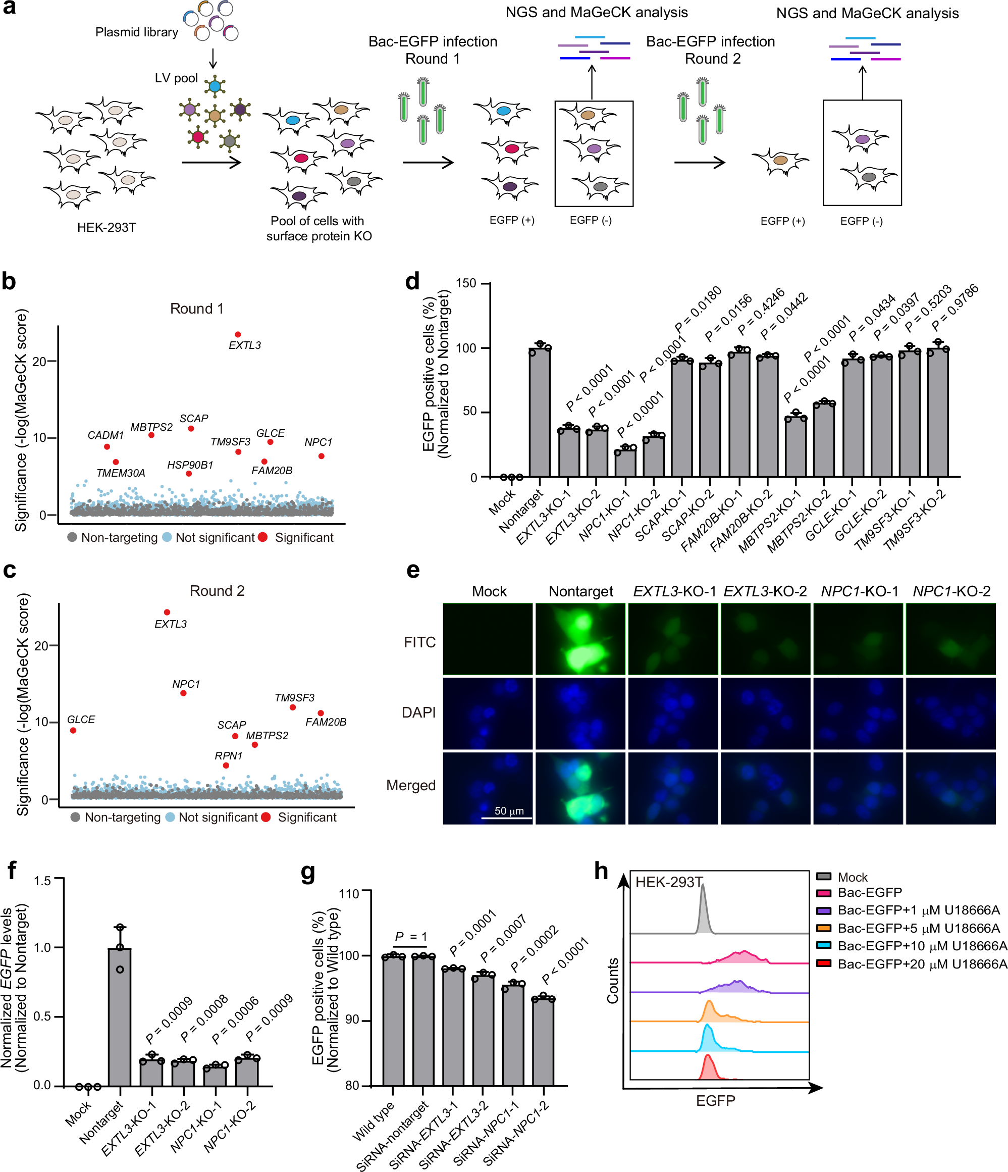
Fig. 1: Identification of NPC1 and EXTL3 as baculovirus host factors in HEK-293T.

a Flowchart showing the negative selection approach for baculovirus host factor identification using surfaceome CRISPR screen. Candidate gene hits identified from the first (b) and second (c) rounds of selection. d The effects of knockout of the seven candidate genes on Bac-EGFP transduction, as determined by flow cytometry analyses. The p-value between Nontarget and EXTL3-KO-1, EXTL3-KO-2, NPC1-KO-1, NPC1-KO-2, MBTPS2-KO-1 and MBTPS2-KO-2 groups are 1e-5, 1e-5, 6e-6, 1e-5, 4e-5 and 4e-5, respectively. e Fluorescence imaging of Bac-EGFP infected cells. The experiment is repeated three times independently with similar results. f RT-qPCR quantification of EGFP mRNA in the lysate of EXTL3 and NPC1 knockout cells at 48 h post-Bac-EGFP transduction. β-actin is used as an internal control. g Evaluation of the effects of EXTL3 and NPC1 knockdown on Bac-EGFP transduction. The p-value between SiRNA-nontarget and SiRNA-NPC1-2 groups is 1e-5. h Evaluation of the effects of NPC1 inhibitor U18666A on Bac-EGFP transduction. For (d, f, and g), Data are presented as mean ± SD (n = 3) from three biological replicates. The significant difference is analyzed by two-tailed unpaired Student’s t-test. Mock group is the PBS treatment without baculovirus. Source data are provided as a Source Data file.