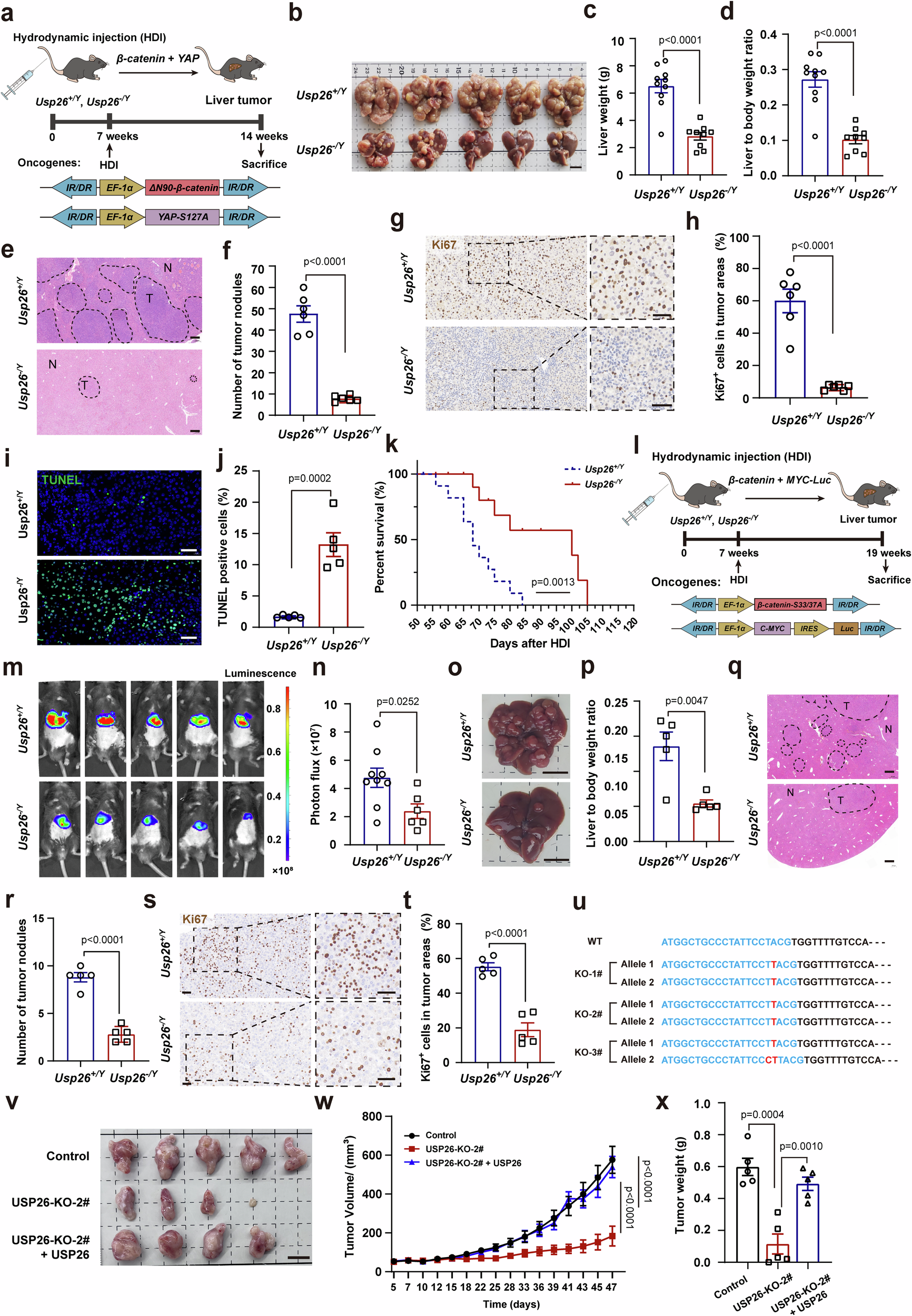
Fig. 3: USP26 deficiency blocks hepatocellular carcinogenesis in mice.

a Schematic illustration of hepatoblastoma model by hydrodynamic injection (HDI) of ΔN90-β-catenin and YAP-S127A plasmids. IR/DR refers to inverted repeats and direct repeats. Images of liver tumors (b), liver weight (c) and the ratio of liver weight to body weight (d) from Usp26+/Y and Usp26−/Y mice generated in a. Scale bar: 10 mm. Representative images and quantitative results of H&E staining (e, f), Ki67 staining (g, h) and TUNEL-positive cells (i, j) in tumor nodules from Usp26+/Y and Usp26−/Y mouse liver sections. The areas circled by black dashed lines in e point to tumor nodules. N normal tissue, T tumor. Scale bar: 200 μm (e), 50 μm (g, i). k Kaplan‒Meier curves of the HDI hepatoblastoma model. l Schematic illustration of the HCC model with HDI of oncogenic β-catenin-S33/37 A and MYC-luciferase plasmids. IRES indicates the internal ribosome entry site. m, n Representative images and quantitative bioluminescence intensity of liver tumors in l. Representative liver images (o), liver-to-body ratios (p), H&E staining (q, r) and Ki67 staining (s, t) of the tumor nodules in Usp26+/Y and Usp26−/Y mouse liver sections. Scale bar: 10 mm (o), 200 μm (q), 50 μm (s). u. DNA sequencing was used to validate the gene editing of USP26 in single cell-derived knockout clones. Schematic representation with various insertions (red) and guide sequences (blue) are marked. v–x Representative images, volumes, and weights of xenograft tumors derived from USP26 knockout (KO) HCCLM3 cells with or without USP26 restoration. Scale bar: 10 mm. Each graph is presented as the mean ± SEM. c, d n = 10 in Usp26+/Y group, 9 in Usp26−/Y group; (f, h) n = 6 per group; (k) n = 11 in Usp26+/Y group, 7 in Usp26−/Y group; (n) n = 9 in Usp26+/Y group, 6 in Usp26−/Y group; (j, p, r, t, w, x) n = 5 per group. Statistical significance was calculated by (c, d, f, h, j, n, p, r, t, x) two-tailed unpaired t-test; (k) log-rank test; (w) two-way ANOVA. Source data are provided as a Source Data file.