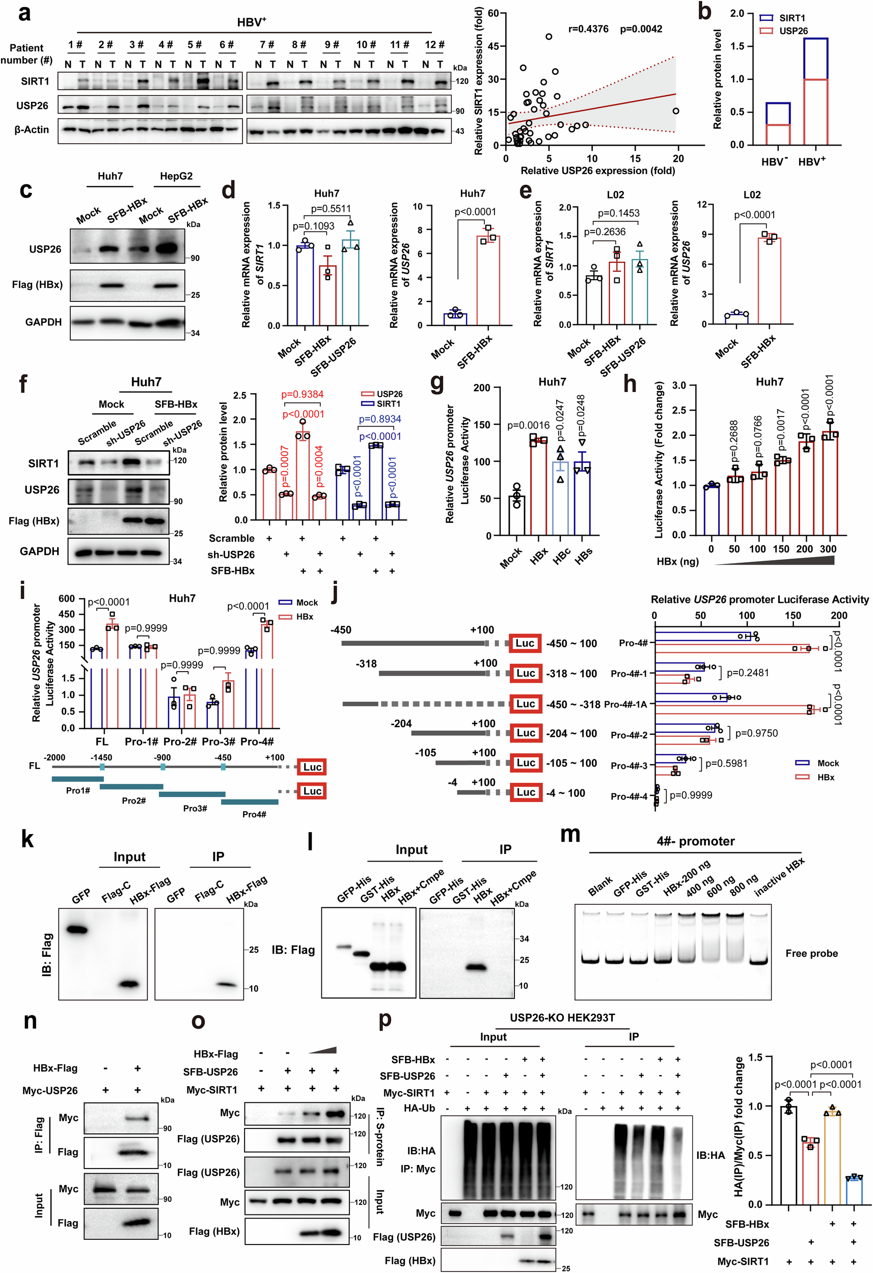
Fig. 7: HBx transcriptionally promotes USP26 expression and enhances USP26-mediated deubiquitination of SIRT1.

a Left: Representative immunoblots of USP26 and SIRT1 protein levels in tumor and paired normal tissues of HBV-positive (HBV+) HCC patients. N normal tissue; T tumor. Right: Spearman correlation analysis between USP26 and SIRT1 protein expression in HBV+ HCC samples. b Quantification of relative USP26 and SIRT1 expression in HBV-negative (HBV−) and HBV+ HCC cell lines as indicated in Fig. 5a. c The endogenous protein levels of USP26 in Huh7 and HepG2 cells transfected with HBx. The relative mRNA levels of SIRT1 and USP26 in Huh7 (d) and L02 (e) cells transfected with HBx. f The protein levels of USP26 and SIRT1 in USP26-knockdown Huh7 cells transfected with HBx. g USP26 promoter activity was measured in Huh7 cells transfected with HBx, HBc or HBs. h USP26 promoter activity was measured in Huh7 cells transfected with HBx. i, j A series of USP26 promoter truncations were constructed to identify the regulatory region mediated by HBx. k, l In vivo and in vitro interaction between biotinylated USP26 promoter and HBx were detected by DNA pull-down assay. m EMSA assay was used to examine binding between HBx and the −450 to +100 region of the USP26 promoter. When the band of the free probe became weaker, it denoted strong binding. n The interaction between Myc-USP26 and HBx-Flag was detected in HEK293T cells. o The interaction between SFB-USP26 and Myc-SIRT1 was detected in the presence of HBx-Flag in HEK293T cells. p USP26-KO HEK293T cells were co-transfected with HA-Ub and Myc-SIRT1 with or without SFB-USP26 or SFB-HBx. The ubiquitination of SIRT1 was detected by Western blotting. Each graph presents the mean ± SEM. Data in (a) n = 41 human HBV+ HCC samples. Each blot data is representative of three independent experiments. Data in (d, e, g–j) n = 3 independent experiments. Statistical significance was calculated by (a) Spearman’s rank correlation coefficient, analysis of two-tailed t-test; (d, e, h) two-tailed unpaired t-test; (f, g, p) one-way ANOVA; (i, j) two-way ANOVA. Source data are provided as a Source Data file.