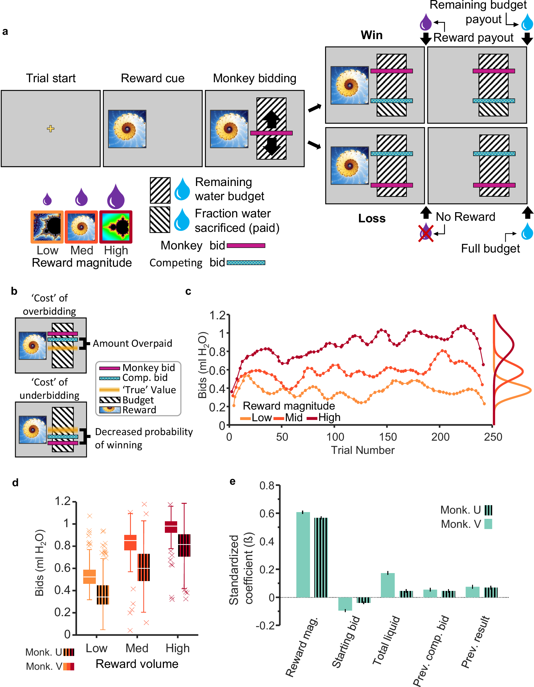
Fig. 1: Monkeys bid as if they are optimizing subjective reward value.
From: Dopamine neurons encode trial-by-trial subjective reward value in an auction-like task

a Becker-DeGroot-Marschak auction-like bidding task. Monkeys were trained to associate fractal images with varying quantities of juice reward. Using a lever, they bid to indicate how much of their water endowment (refilled on each trial) they would be willing to “pay” for a given juice reward (willingness-to-pay; cyan bar). The “budget” (hashed area) was fixed at 1.2 ml of water. After bidding, the competing bid was displayed (cyan bar), and then rewards were paid out in sequence (i.e., juice delivery, 1.5 s delay, water delivery). b The optimal bidding strategy is to bid one’s “true” value, which avoids overbidding (overpaying from the water endowment) and underbidding (less likely winning). c Example monkey bids from a single experimental session. Monkey bids were typically normally distributed and varied coherently within and between experimental sessions. d Average bids for all sessions. Monkeys’ bids were averaged for every reward level for each session. Box center lines represent median, margins represent 25th and 75th percentiles, whiskers represent the range of all non-outlier data, and “x” points indicate outliers (n = 227 and n = 309 sessions for monkey V and monkey U, respectively). Bids are rank-ordered on average and variance could largely be attributed to coherent changes in value over time (see Supplementary Fig. 2). e Mixed effects model illustrating predictors of monkey bidding (error bars show 95% confidence interval; n = 18,604 and n = 24,528 trials for monkeys V and U, respectively). Relevant task variables were identified using a lasso model (see Supplementary Fig. 2). A mixed-effects model was then used to determine their relative contributions to bidding independent of trial progression and between-day variability (see “Methods”).