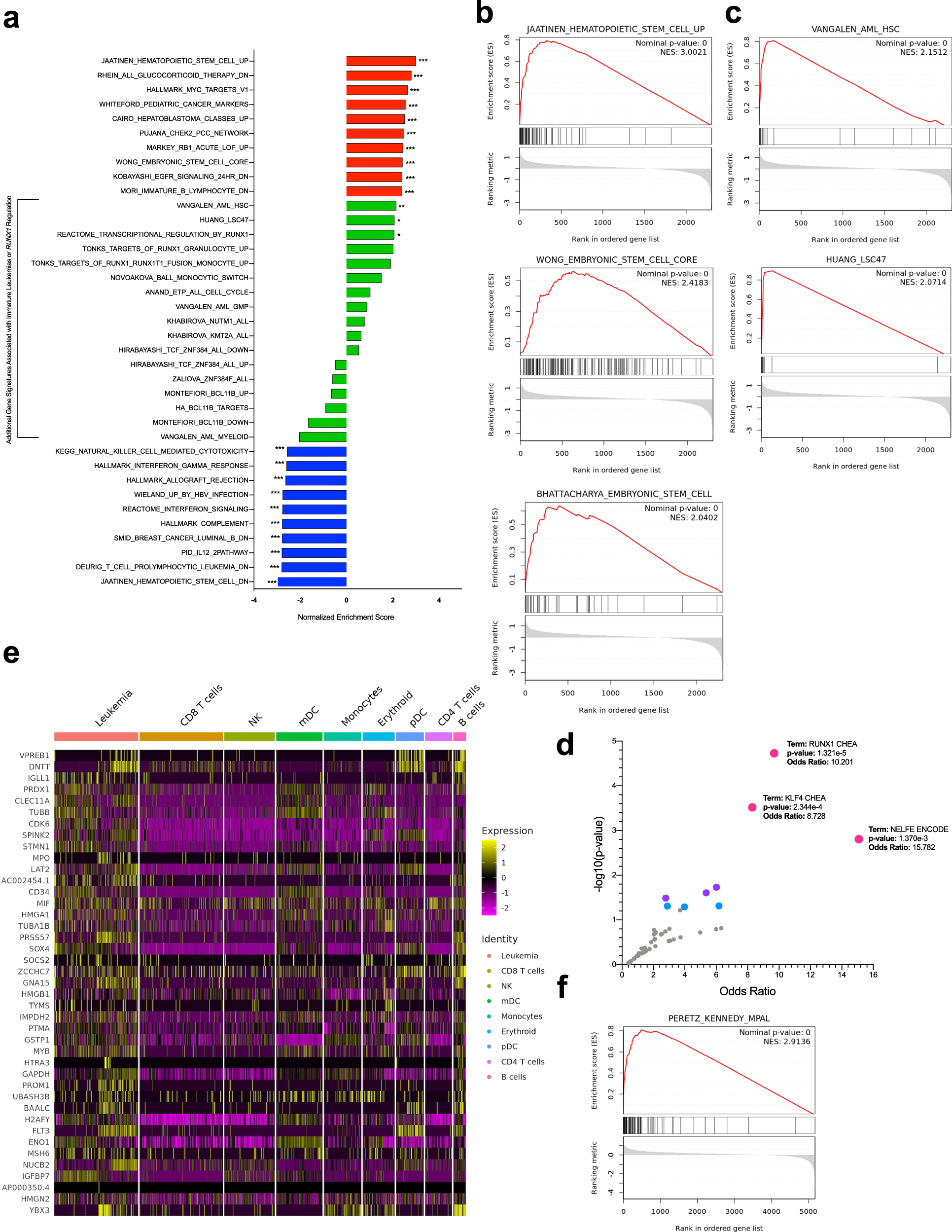
Fig. 2: The MPAL transcriptional signature is stem-like, on the continuum of stem-like AML, and reproducible in an independent cohort.
From: Multiomic single cell sequencing identifies stemlike nature of mixed phenotype acute leukemia

a Barplot of normalized enrichment scores (NES) derived from gene set expression analysis (GSEA) of all single cells in the common leukemia cluster. The top 10 positively enriched gene sets are color-coded in red, the top 10 negatively enriched in blue, and additional gene sets of interest in green. Statistical significance is indicated as ***q < 0.001, **q < 0.01, *q < 0.05. Source Data are provided as a Source Data file. b Enrichment profile and ranking metric score for three example positively enriched gene sets, all of which are associated with stem cells. Source Data are provided as a Source Data file. c Enrichment profile and ranking metric score for the two significant leukemia-specific genes tested, hematopoietic stem cell (HSC)-like AML and leukemia stem cell (LSC)-47. Source Data are provided as a Source Data file. d Volcano plot of transcription factors as identified by analysis of the top differentially expressed genes in the common leukemia cluster with the ChIP-x Enrichment Analysis (ChEA) and Encyclopedia of DNA Elements (ENCODE) transcription factor targets databases via enrichr. Points color-coded based on significance as pink: p < 0.001, purple: p < 0.01, blue: p < 0.05. The three most significant gene sets are annotated. P values are two-sided and calculated with Fisher’s exact test, where genes are considered independent, and adjusted via the Benjamini–Hochberg method. Source Data are provided as a Source Data file. e Heatmap of scaled expression values of top 50 most differentially expressed genes in the common leukemia cluster of our cohort against clustered and annotated single cells from the comparison cohort28. Source Data are provided as a Source Data file. f Enrichment profile and ranking metric score from GSEA of all single cells in the common leukemia cluster of the comparison cohort. The MPAL gene signature is comprised of the top 50 most differentially expressed genes in the common leukemia cluster of our cohort. The GSEA analysis in (b), (d), and (f) employs a one-sided permutation-based test to determine the significance of gene set enrichment, with raw p values adjusted for multiple testing using the Benjamini–Hochberg procedure to control the false discovery rate (FDR). Source Data are provided as a Source Data file.