Fig. 3: Measures of stemness are prognostic of MPAL patient outcomes.
From: Multiomic single cell sequencing identifies stemlike nature of mixed phenotype acute leukemia

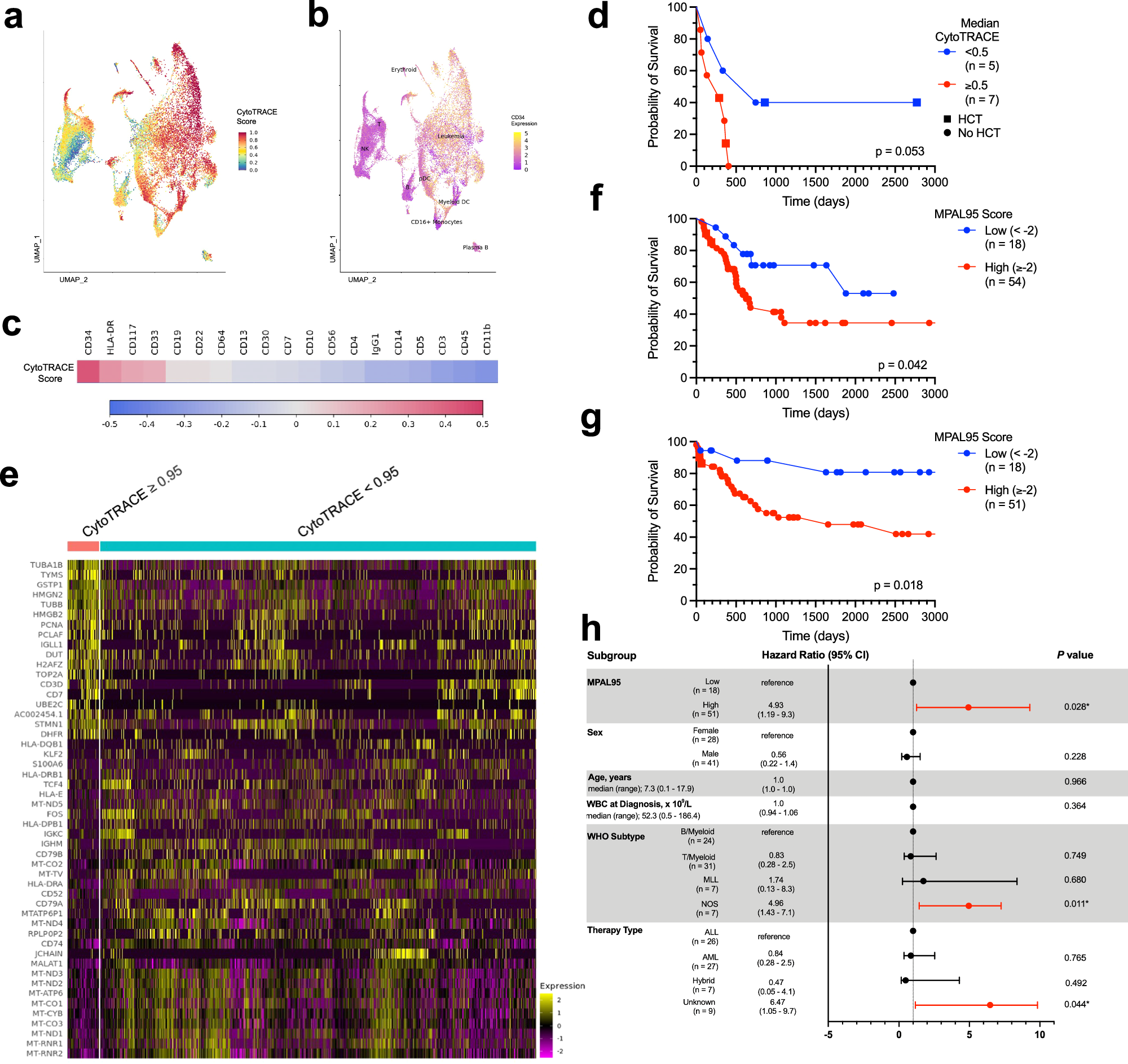
a RNA-derived UMAP from comprehensive SC CITE-seq analysis of 71,579 cells from 12 patients with MPAL from Fig. 1e. Cells are color-coded based on cytoTRACE score from 0 (most differentiated) to 1 (least differentiated). Source Data are provided as a Source Data file. b UMAP from (a). Cells are color-coded based on cell-surface expression of CD34 protein. Source Data are provided as a Source Data file. c Spearman correlation matrix of CytoTRACE score and cell-surface protein expression. Correlation coefficient is denoted by color coding. Source Data are provided as a Source Data file. d Kaplan–Meier estimates of overall survival stratified by median CytoTRACE score <0.5 vs ≥0.5 for 12 adult patients with MPAL. Curves are compared using log-rank tests. Source Data are provided as a Source Data file. e Heatmap of scaled expression values for the genes with greatest upregulation in single cells with high cytoTRACE (≥0.95) (left columns) vs low cytoTRACE (<0.95) (right columns). Source Data are provided as a Source Data file. f Kaplan–Meier estimates of overall survival stratified by MPAL95, a gene set score derived from single-cell transcriptional data, for 72 adult patients from Soochow University42. Curves are compared using log-rank tests. Source Data are provided as a Source Data file. g Kaplan–Meier estimates of overall survival stratified by MPAL95, a gene set score derived from single-cell transcriptional data, for 69 pediatric patients with MPAL from the TARGET initiative. Curves are compared using log-rank tests. Source Data are provided as a Source Data file. h Multivariate Cox proportional hazards model for 69 pediatric patients with MPAL, with the MPAL95 gene signature included. For each variable, the hazard ratio and 95% confidence interval (CI) are graphically depicted. Hazard ratios and 95% confidence intervals are from Cox proportional hazards analyses and p values are two-sided and from Wald tests. Statistical significance is indicated as *p < 0.05. Source Data are provided as a Source Data file.