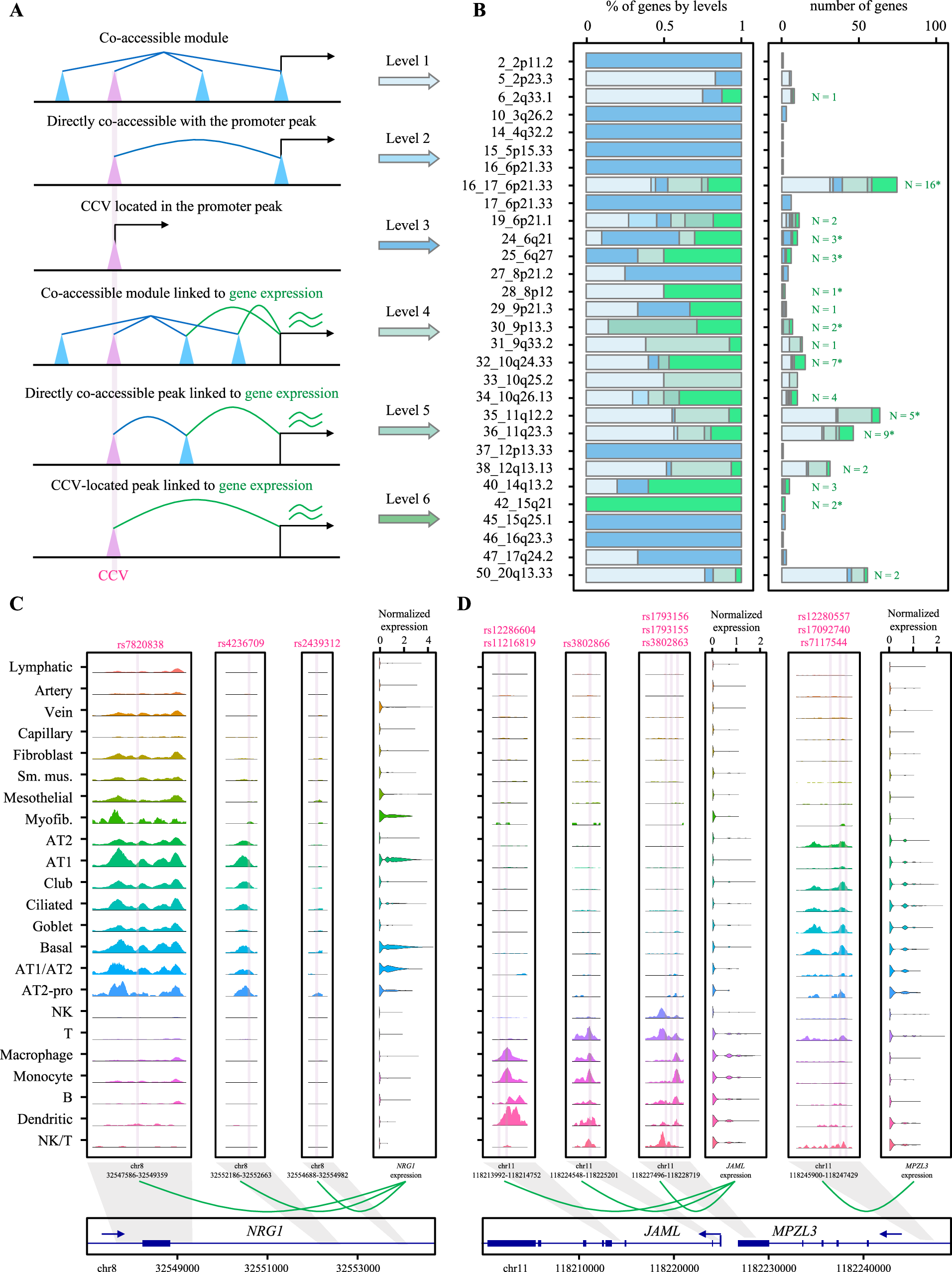
Fig. 5: Linkage between cCREs and genes and representative loci showing context-specific genetic regulation mechanisms.

A Illustration of the rationale in linking the cCREs to genes in different levels. cCRE module is represented by straight blue line. CCV-colocalizing cCREs are shown as pink cones. Highly co-accessible cCREs are represented by blue loop. The cCRE-gene correlations are represented by green loop. B The left panel presents the proportion of genes in different levels across GWAS loci. The right panel presents the number of genes in different levels across GWAS loci. The numbers refer to the level-6 gene numbers. Asterisk indicates genes identified by TWAS or colocalization from previous studies. C, D The rsIDs of the CCVs are presented in the upper part of the sequencing tracks of chromatin accessibility with their locations marked in the tracks using vertical lines. Each track represents the aggregate snATAC signal of each cell type normalized by the total number of reads in the TSS regions (normalized values for the left three ATAC tracks: 0–380; normalized values for the right four ATAC tracks: 0–240). Arrows show the transcriptional directions of the genes. Source data are provided as a Source Data file.