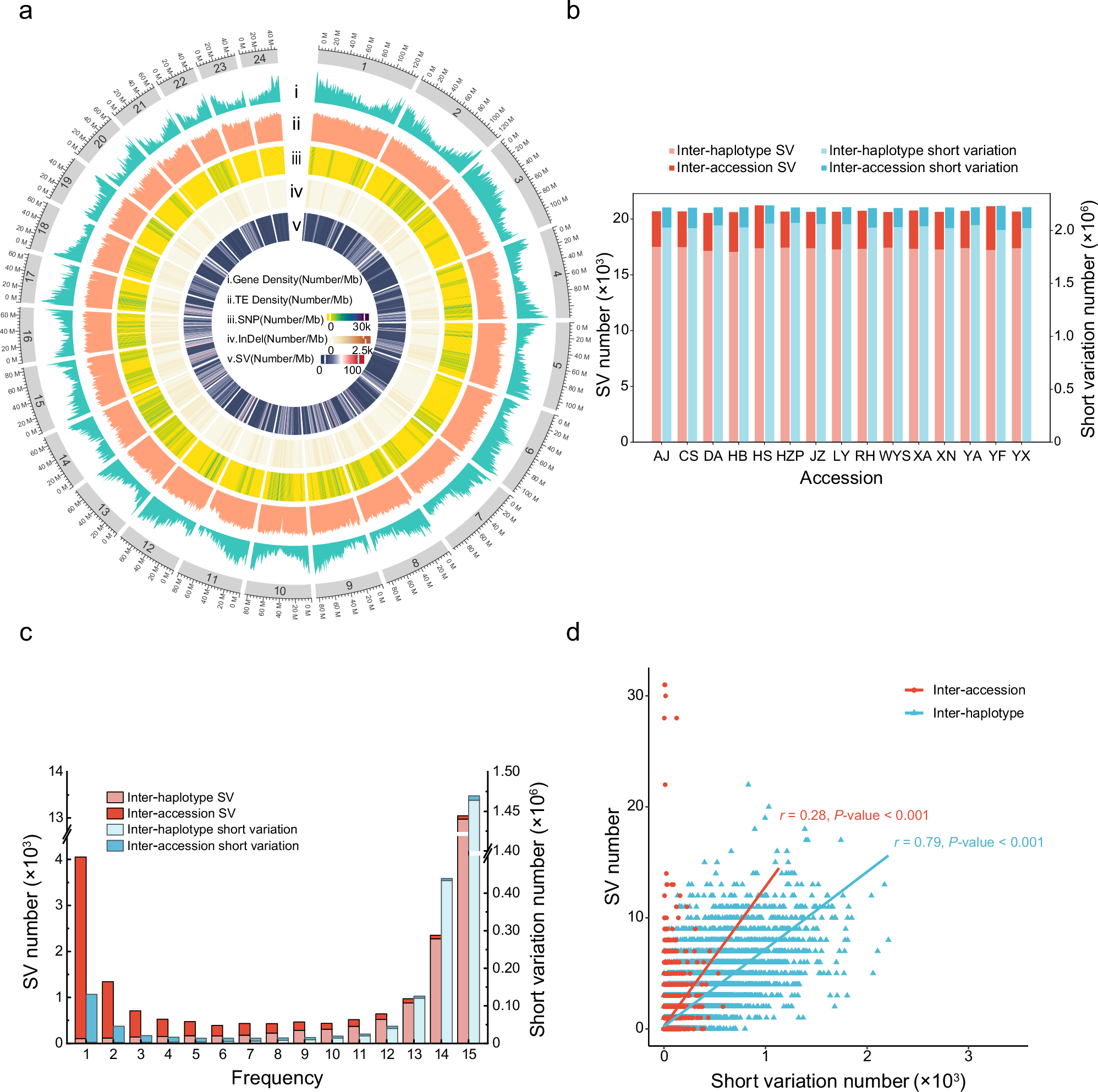
Fig. 1: Characteristics of genetic variations in the moso bamboo pangenome.

a Circle plot visualizing the moso bamboo pangenome, with concentric tracks showing the densities of genes, transposable elements (TEs), single-nucleotide polymorphisms (SNPs), small insertions and deletions (InDels), and structural variations (SVs) from the outermost to innermost rings (from i to v). b Numbers of SVs (red) and short variations (SNPs and InDels, blue) categorized as either inter-accession (darker colors) or inter-haplotype (lighter colors). Inter-accession variations are absent between the reference haplotypes but are present in other accessions. Inter-haplotype variations are present between the reference haplotypes. The x-axis represents accessions, and the y-axis shows the number of SVs/short variations. c Frequency distributions (x-axis) of inter-haplotype and inter-accession SVs/short variations (y-axis). d Correlation between the genomic distributions of SVs and short variations per 100 kb genomic window. Inter-haplotype variations (red) show stronger correlations (two-sided Pearson’s correlation test with P-value = 0 < 0.001) in their genome-wide distributions than inter-accession variations (blue, two-sided Pearson’s correlation test with P-value = 0 < 0.001).