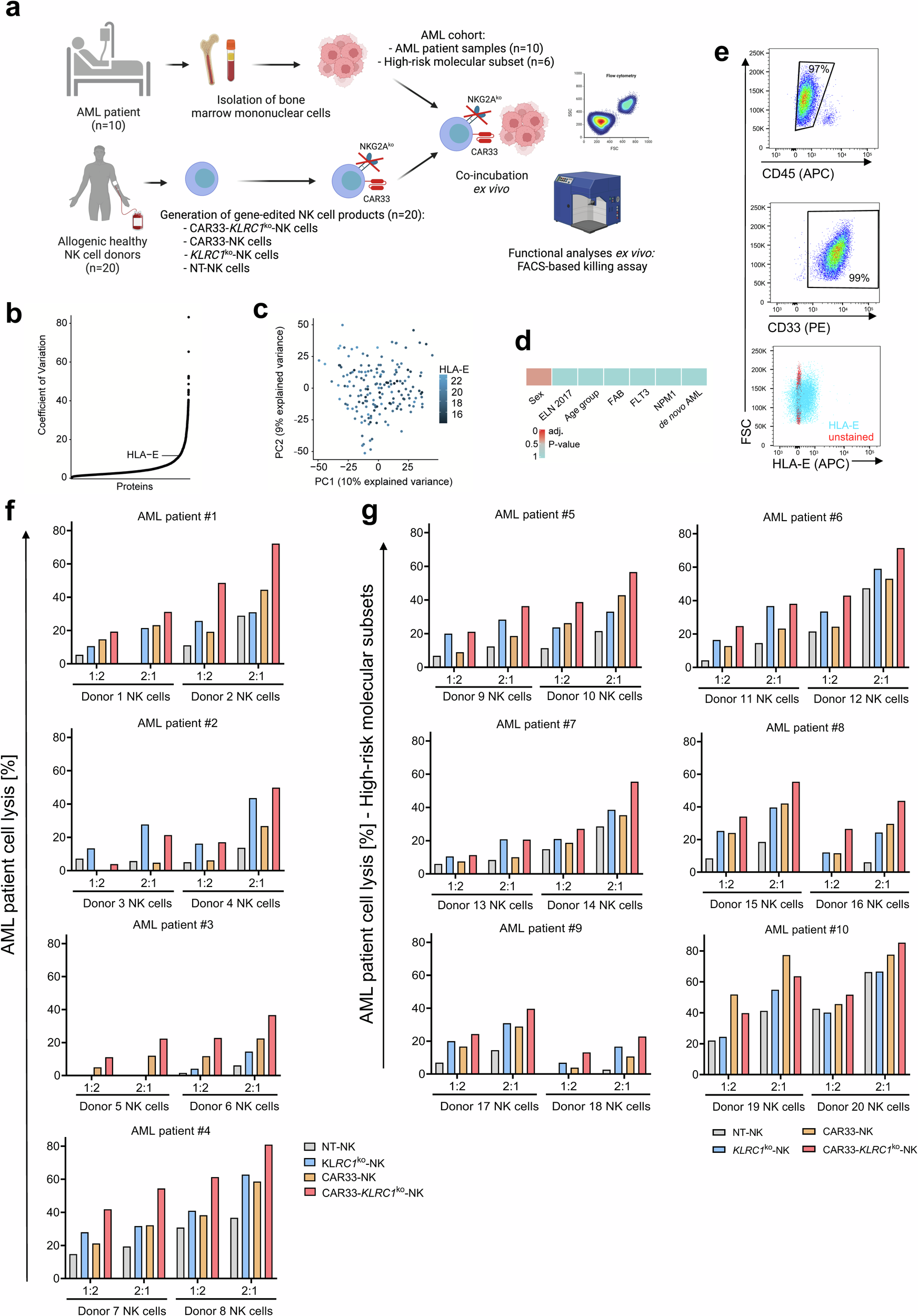
Fig. 5: HLA-E is a homogenously expressed target in AML-patients and CAR33-KLRC1ko-NK cells demonstrated superior killing capacity against patient-derived blasts cells ex vivo.

a Scheme of workflow for AML patient preparation and co-incubation with healthy donor NK cells followed by functional read out of lysed patient-derived bone marrow (BM) cells. b Rank plot-visualization of coefficients of variation (CV). Every point is a protein’s CV ranked by increasing order. HLA-E is highlighted. c PCA scatter plot of the first two principal components (PCs) colored by HLA-E intensity. Every point is a sample. d Heatmap of adjusted -values from a non-parametric Kruska–Wallis test comparing HLA-E intensity over categories: de novo AML (de novo vs. secondary vs. therapy-related, adj. p-value = 1.0), NPM1 (mutated vs. wild type, adj.p-value = 1.0), FLT3 (ITD vs. TKD vs. wild type, adj.p-value = 1.0), FAB (MO to M7, adj.p-value = 1.0), Age group (<50 vs. 50-65 vs. >65, adj.p-value = 1.0), ELN 2017 (favorable vs. intermediate vs. adverse, adj.p-value = 1.0), Sex (female vs. male, adj.p-value = 0.37). e CD33 expression, HLA-E expression and CD45dim AML-blast expression of one representative primary BMC sample of AML patient day one post-thawing (one day before co-culture with NK cells) were analyzed by flow cytometry. f, g 4 h flow-cytometry-based killing assay of NK cells against primary AML patient material (f) and material from patients with high-risk molecular subsets (g). Due to partially high rates of spontaneous lysis of patient material post-thawing, the specific killing of viable AML cells is displayed. Mean of technical replicates of AML cell lysis by different NK cell donors (Donor 1-20) are shown for each AML patient #1–10 (f, g).