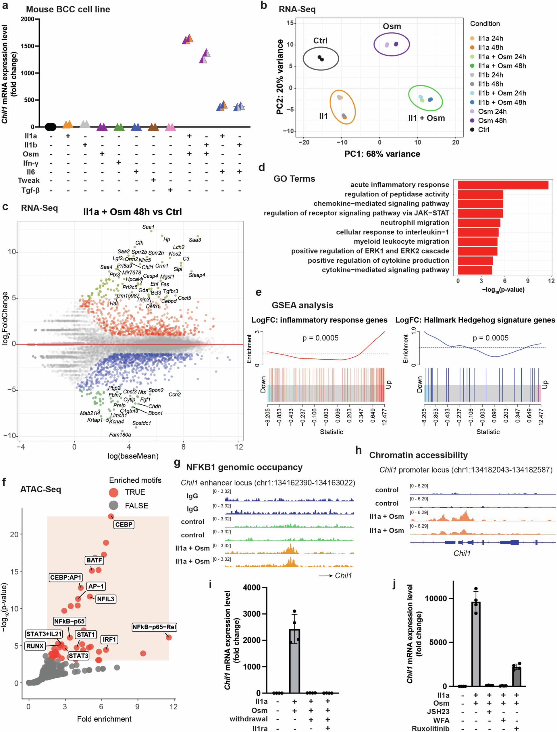
Fig. 6: Il1 and Osm combination treatment induces BIT in BCC cells in vitro via NF-κB.

a Chil1 expression fold change upon 24-h treatment with various recombinant ligand proteins compared to PBS control in ASZ-001 (n = 2 biological replicates). b Principal-component analysis (PCA) of bulk RNA-seq data obtained from ASZ-001 upon treatment with various recombinant ligand proteins at 24-h and 48-h timepoints compared to PBS control (n = 2 biological replicates). c Scatterplot of genes with differential expression upon 48-h Il1a + Osm treatment against control (n = 2 biological replicates). Genes with expression fold change > 1 and p < 0.05 are marked in red, genes with expression fold change < −1 and p < 0.05 are marked in blue. Genes with expression fold change > 5 and p < 0.05 or fold change < −5 and p < 0.05 are marked in green and labeled with gene names. A total of 25120 genes were included in the differential gene expression analysis. Two-sided Wald test was used to compute p-value statistics between the control and treatment groups. P-values were corrected for multiple testing using Benjamini and Hochberg method. d Gene Ontology (GO) Terms associated with the top 100 upregulated genes upon 48-h Il1a + Osm treatment against control. A total of 26994 biological process terms were included in the GO Terms analysis. One-sided Fisher’s exact test was used to compute p-value statistics for each GO Term. P-values were corrected for multiple testing using Benjamini and Hochberg method. e Gene set enrichment analysis (GSEA) plots of inflammatory response gene signature (red) and Hallmark Hedgehog gene signature (blue) in RNA-Seq data obtained from ASZ-001 upon 48-h Il1a + Osm treatment against control (n = 2 biological replicates). A total of 13522 genes were included in the GSEA analysis. P-values were calculated using one-sided ROAST gene set testing. P-values were corrected for multiple testing using Benjamini and Hochberg method. f Motif enrichment analysis on ATAC-Seq peaks with increased chromatin accessibility at the promoters of upregulated genes upon 48-h Il1a + Osm treatment against control (n = 2 biological replicates). Significantly enriched motifs (fold enrichment ≥ 1.5 and -log10(p-value) ≥ 3) are highlighted in red. A total of 436 known motifs from HOMER Motif Database were included in the motif analysis. P-values were calculated using HOMER analysis pipeline. P-values were corrected for multiple testing using Benjamini and Hochberg method. g Example tracks of NFKB1 genomic occupancy sites near the Chil1 locus from CUT&RUN sequencing data obtained from ASZ-001 upon 48-hour Il1a + Osm treatment against IgG and PBS controls (n = 2 biological replicates). h Example tracks of accessible chromatin sites at the Chil1 locus from ATAC-Seq data obtained from ASZ-001 upon 48-hour Il1a + Osm treatment against control (n = 2 biological replicates). i Chil1 expression fold change upon 24 h Il1 + Osm ligand cocktail treatment, 24 h Il1 + Osm ligand cocktail treatment followed by cytokine withdrawal for 48 h, and 24 h Il1 + Osm ligand cocktail treatment followed by cytokine withdrawal and Il1 receptor antagonist treatment for 48 h respectively, compared to PBS control in ASZ-001 (n = 4 biological replicates). Data are presented as mean values +/- SD. j Chil1 expression fold change upon 24 h Il1 + Osm ligand cocktail treatment with or without 6 h pretreatment with NFKB inhibitors JSH23 or withaferin A (WFA) or JAK/STAT3 inhibitor ruxolitinib respectively in ASZ-001 (n = 4 biological replicates). Data are presented as mean values +/- SD. Source data are provided as a Source Data file.