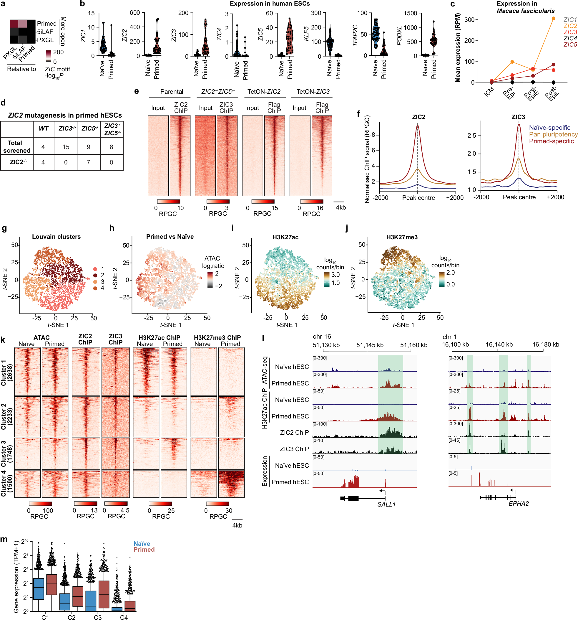
Fig. 1: Characterisation of ZIC2 and ZIC3 chromatin occupancy in naïve and primed hESCs.
From: ZIC2 and ZIC3 promote SWI/SNF recruitment to safeguard progression towards human primed pluripotency

a Enrichment of ZIC motif from pairwise comparisons of regions open specifically, in naïve (cultured in two conditions: PXGL and 5iLAF) and primed hESCs. P values calculated from a one-tailed Binomial test and were statistically significant for primed-specific ATAC peaks after adjusting for multiple comparisons by the Benjamini–Hochberg procedure. b Normalised expression of ZIC family transcription factors in naïve and primed hESCs. Expression of naïve pluripotency markers KLF5 and TFAP2C, and primed pluripotency marker PODXL, are shown as reference. Values are expressed as TPM. c Mean expression of ZIC1-5 in the inner cell mass and epiblast of cynomolgus macaques. RPM reads per million mapped reads. d Record of success in generating ZIC2−/− clonal lines in primed hESCs with genetic background indicated. ZIC2−/− hESCs were successfully generated on WT and ZIC5−/− background but not on ZIC3−/− background. e Heatmap showing enrichment of ZIC2, ZIC3, Flag-ZIC2 and Flag-ZIC3 over ZIC2 ChIP-seq peaks. f Normalised ChIP-seq coverage of ZIC2 and ZIC3 over primed-specific, naïve-specific and pan pluripotency ATAC peaks. Louvain clusters of ZIC2-bound chromatin projected on a t-SNE plot—each dot represents a 2 kb bin around a ZIC2 peak (g), change in chromatin accessibility of each ZIC2 peak in primed hESCs relative to naïve hESCs (h), enrichment of H3K27ac ChIP-seq reads (i) and H3K27me3 ChIP-seq reads (j) in primed hESCs. k Heatmap showing read density of ATAC, ZIC2, ZIC3 and H3K27 post-translational modifications within Louvain clusters of ZIC2-bound chromatin in naïve and primed hESCs. e, f, k RPGC reads per 1x genome coverage. l Gene browser tracks around two representative C3 loci. Values are reported in RPGC. m Expression of genes in naïve and primed hESCs within 50 kb of a ZIC2-bound locus as defined in (g). Mean values for each gene from four biological replicates were calculated and plotted in the appropriate set. Boxplots show median and inter-quartile range. Whiskers are calculated using the Tukey method. b, m TPM transcripts per million. Source data are provided as a Source Data file.