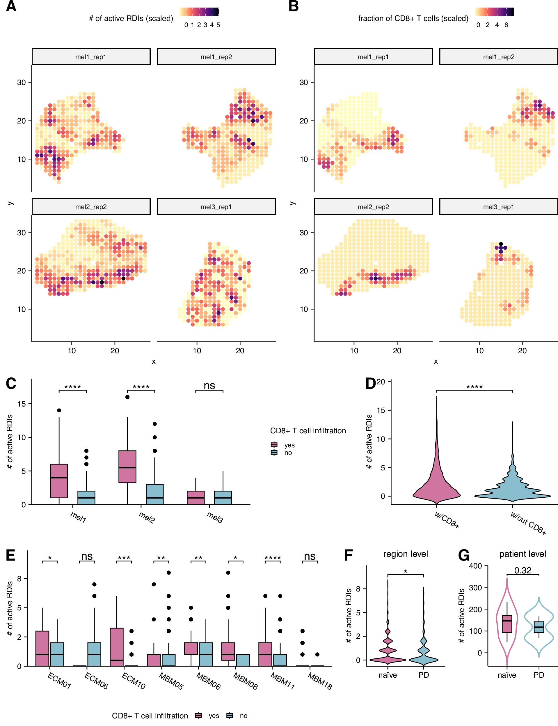
Fig. 5: Association between RDIs activity and T cell infiltration measures within the TME at spatial resolution.

A Scatter plot illustrating the number of activated RDIs (scaled) within each spatial region of legacy spatial transcriptomics slides (n = 4). The X-axis corresponds to the x-coordinate of the spatial region, and the Y-axis corresponds to the y-coordinate of the spatial region. B Corresponding scatter plots depicting the fraction of CD8 + T cell infiltration (scaled) within each spatial region of the four legacy spatial transcriptomics slides. C Boxplot demonstrating the total number of activated RDIs between spatial regions with and without CD8 + T cell infiltration at a patient level, based on legacy spatial transcriptomics slides (n = 4). One-sided Wilcoxon test p-values (from left to right): 2.42 × 10-30 (nregions=596), 9.51 × 10-20 (nregions=380), and 0.73 (nregions=255). D Violin plot illustrating the total number of activated RDIs within spatial regions from legacy slides with (n = 4) and without (n = 4) any CD8 + T cell infiltration. One-sided Wilcoxon test P = 3.83 × 10−10 (nregions=2336). E Boxplot showcasing the total number of activated RDIs between spatial regions with and without CD8 + T cell infiltration at a patient level, based on SlideSeqV2 spatial transcriptomics slides. One-sided Wilcoxon test p-values (from left to right): 0.046 (nregions=288), 0.86 (nregions=144), 0.00048 (nregions=143), 0.0021 (nregions=408), 0.0037 (nregions=144), 0.011 (nregions=144), 4.19 × 10-8 (nregions=432), and 0.38 (nregions=143). F Violin plot displaying the number of activated RDIs across spatial regions between treatment-naïve and resistant/progressive disease (PD) patients (nnaïve=2, nPD = 6) to ICB, based on SlideSeqV2 slides. One-sided Wilcoxon test P = 0.0282 (nregions=1846). G Violin plot indicating the average number of activated RDIs between treatment-naïve and resistant/progressive disease (PD) patients (nnaïve=2, nPD = 6) to ICB, based on SlideSeqV2 slides. The boxplots for figures (C) and (E) displays median, 25 and 75 percentiles (Q1 and Q3) as bounds of the box, and whiskers that extends from the box to a minima of Q1 - 1.5 × IQR and maxima Q3 + 1.5 × IQR (where IQR is interquartile range).