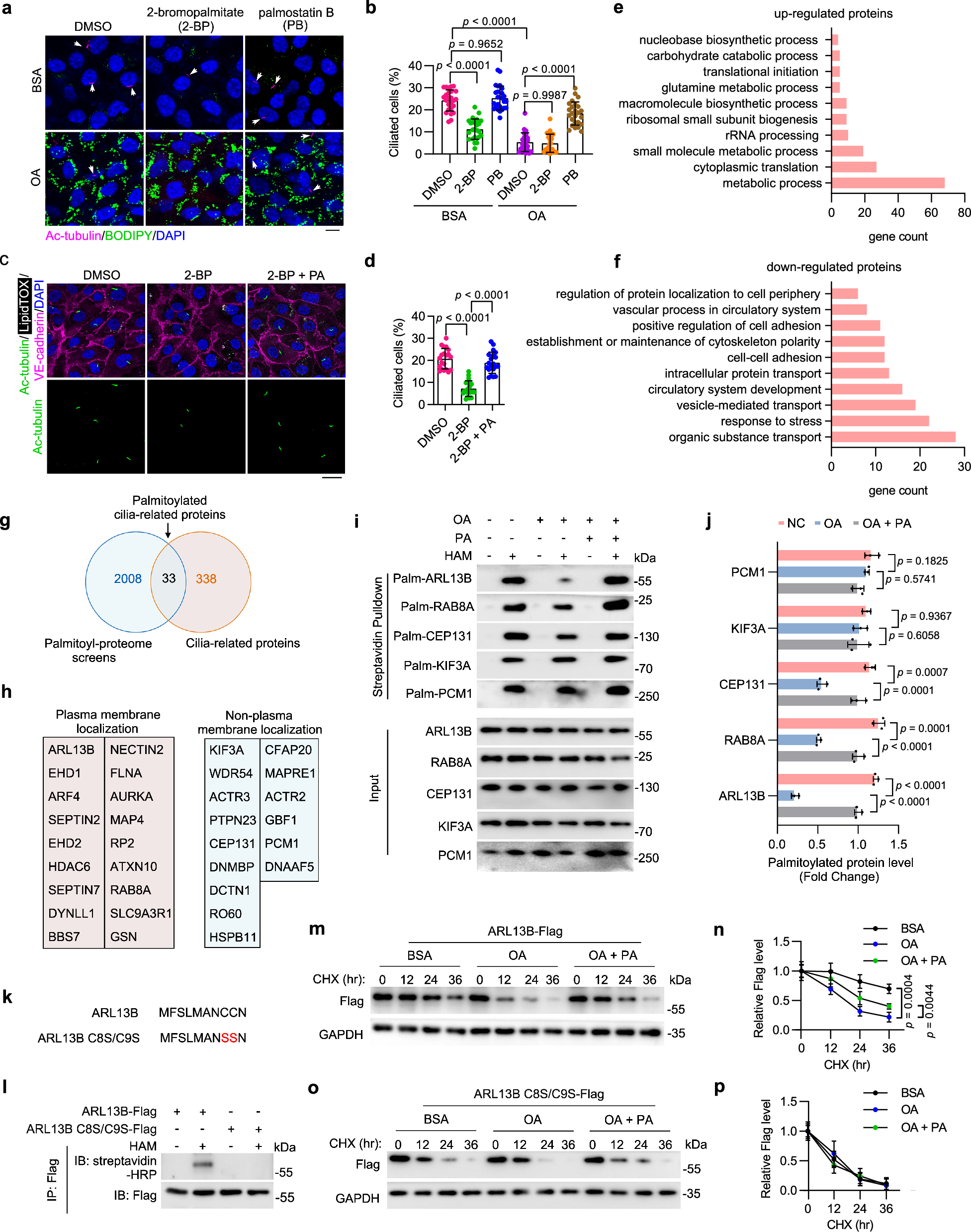
Fig. 4: Reduced PA availability decreases ciliary protein S-palmitoylation and stability.

a, b Immunofluorescence images (a) and quantification of ciliation (b, n = 20 fields from 3 independent experiments) of HUVECs treated with DMSO, 2-Bromopalmitate (2-BP, 50 μM), or Palmostatin B (PB, 10 μM) for 24 h, exposed to BSA or oleic acid (OA, 200 μM) for 12 h, and then serum-starved for 48 h. Scale bar, 10 μm. c, d Immunofluorescence images (c) and quantification of ciliation (d, n = 20 fields from 3 independent experiments) of treated HAECs. Scale bar, 20 μm. e, f COG analysis of upregulated (e) or downregulated (f) S-palmitoylated proteins upon OA treatment in HUVECs. g Venn diagram showing the overlap of S-palmitoylated proteins (identified in our study) and cilia-related proteins (based on the GO database). h Annotation of subcellular localization of palmitoylated cilia-related proteins identified in (g) (based on the Human Protein Atlas database). i, j Detection (i) and quantification (j) of S-palmitoylation levels of indicated cilia-related proteins (n = 3 samples). MAECs were pre-incubated with OA (200 μM) or BSA for 12 h and then supplemented with PA (200 μM) for another 12 h. In hydroxylamine+ (HAM+) groups, the palmitate residues were cleaved off and replaced with biotin, which allows the detection of palmitoylated proteins by IP-ABE. k, l HUVECs were overexpressed with ARL13B-Flag or ARL13B C8S/C9S-Flag (l), and the S-palmitoylation level of ARL13B-Flag and ARL13B C8S/C9S-Flag was examined by IP-ABE and immunoblotting. m–p HUVECs were overexpressed with ARL13B-Flag or ARL13B C8S/C9S-Flag, pretreated with BSA, OA (200 μM), or OA+PA (200 μM, respectively) for 12 h and then treated with CHX (20 μg/mL) for the indicated time. The levels of ARL13B-Flag and ARL13B C8S/C9S-Flag were examined by immunoblotting (m, o) and quantified by densitometry (n, p) (n = 3 samples). Data are presented as mean ± SEM. Statistical significance was determined by one-way (d, j, n, and p) or two-way (b) ANOVA with post hoc analysis. Source data are provided as a Source Data file.