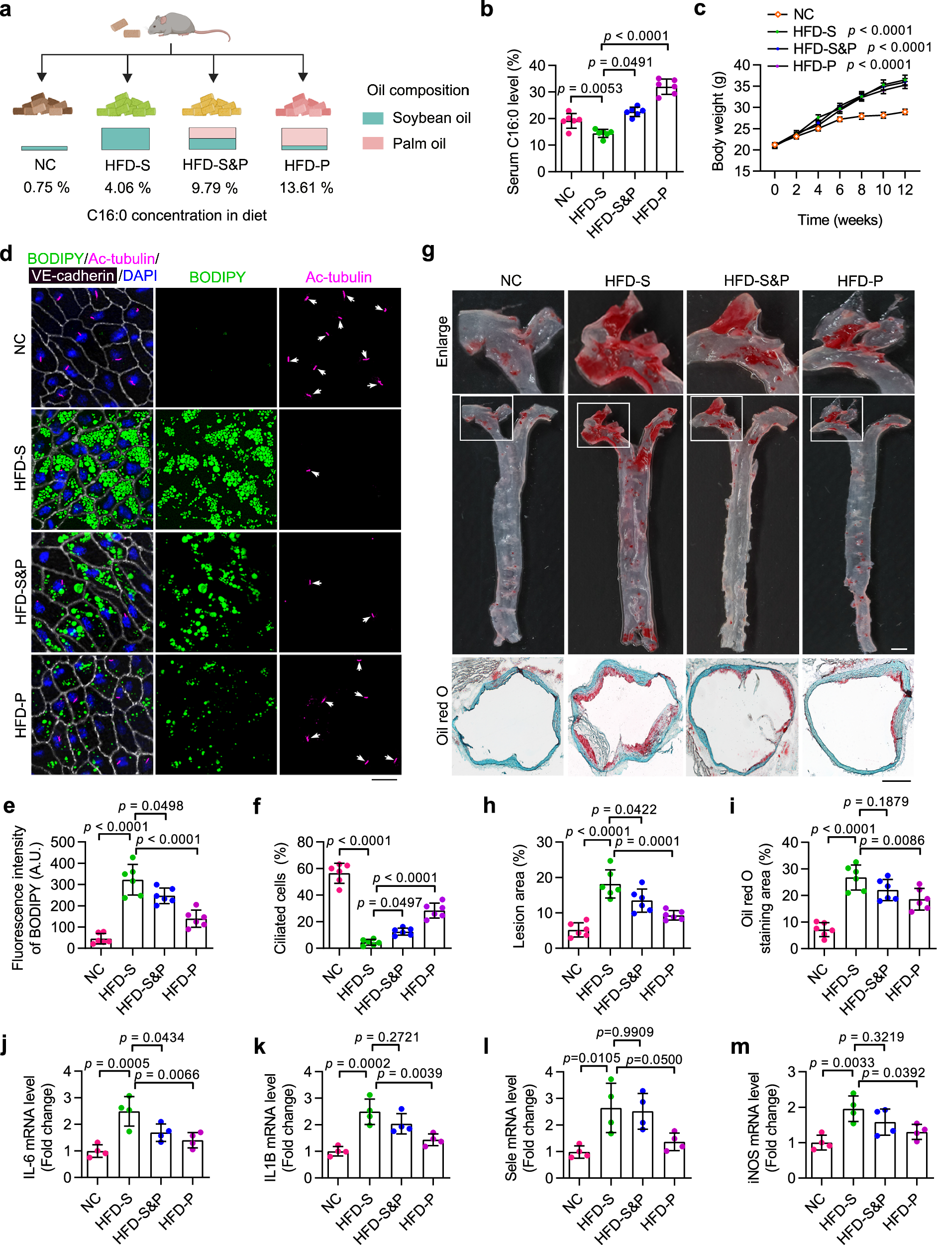
Fig. 7: A PA-enriched diet preserves VEC cilia and alleviates the progression of atherosclerosis.

a Eight-week-old ApoEKO mice were divided into four groups and fed indicated diets for 12 weeks. NC normal chow, HFD high-fat diet, S soybean oil, P palm oil. b, c Serum palmitic acid (PA) level (b) and body weight (c) of ApoEKO mice treated as described in (a) (n = 6 mice). d–f En face immunofluorescence images (d) and quantifications of BODIPY staining (e) and ciliation (f) of VECs of the aortic arch from ApoEKO mice treated as described in (a) (n = 6 mice). Scale bar, 20 μm. g Oil Red O (ORO) staining showing atherosclerotic lesions in the aortic tree and the aortic root obtained from mice treated as described in (a). Boxed areas are enlarged in the top panel. Scale bar (for the middle panel), 2 mm; Scale bar (for the bottom panel), 400 μm. h, i Quantification of atherosclerotic lesions in the aortic tree (h) and the aortic root (i) shown in (g) (n = 6 mice). j–m Transcriptional levels of IL6, IL1B, Sele, and iNOS in the aorta of ApoEKO mice treated as described in (a) (n = 4 mice). Data are presented as mean ± SEM. Statistical significance was determined by one-way ANOVA with post hoc analysis. Panel (a) was created with BioRender.com and released under a Creative Commons Attribution-NonCommercial-NoDerivs 4.0 International license. Source data are provided as a Source Data file.