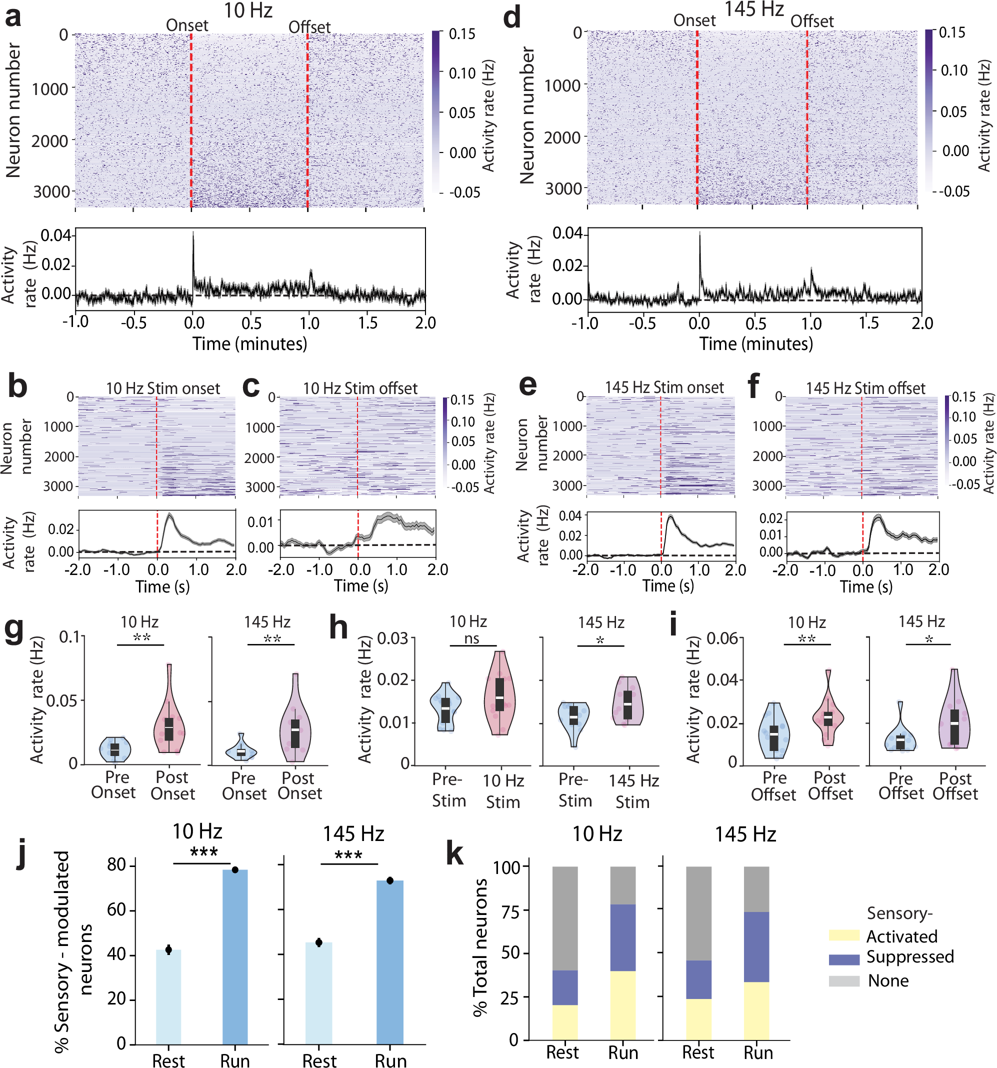
Fig. 5: Sensory stimulation at 10 Hz and 145 Hz evoked a transient increase in activity rate at both onset and offset, and about equal fractions of neurons were activated and suppressed.

a Heatmap of the activity rate of all neurons before, during and after 10 Hz stimulation (top), and their population average (bottom). Red dotted lines correspond to stimulation onset and offset. b, c Zoom-in view around the onset (b) and offset (c). d–f same as (a–c) but for 145 Hz stimulation. g Quantification of transient activity rate during 1 s period pre- vs. post-onset of stimulation (Wilcoxon signed rank test, 10 Hz: p = 0.003, n = 14 sessions; 145 Hz, p = 0.005, n = 12 sessions). h Quantification of sustained activity rate during 1 min pre- vs. post-onset of stimulation (Wilcoxon signed rank test, 10 Hz: p = 0.54, n = 14 sessions; 145 Hz: p = 0.016, n = 12 sessions). i Quantification of the transient activity rate during 1 s pre- vs. post-offset of stimulation (Wilcoxon signed rank test, 10 Hz: p = 0.01, n = 14 sessions; 145 Hz: p = 0.02, n = 12 sessions). j Quantification of the fraction of modulated neurons during resting (light blue) vs. running (dark blue) for 10 Hz and 145 Hz sessions (Fisher’s test: 10 Hz: p = 1.17e-142; 145 Hz: p = 5.24e-89). k Stacked bar plot visualization of the proportions of sensory-activated (yellow), sensory-suppressed (indigo) and non-modulated neurons (gray) in each movement condition. Line represents the mean, and the shaded regions represent the standard error of the mean. Quantifications are visualized as violin plots with the outer shape representing the data kernel density and a box plot (box: interquartile range, whiskers: 1.5x interquartile range, white line: median). All statistical tests are two-sided. *p < 0.05, **p < 0.01, ***p < 0.001. Source data are provided as a Source Data file.