Fig. 3: Inhibition of HBV replication through YAP activation.
From: Liver mechanosignaling as a natural anti-hepatitis B virus mechanism

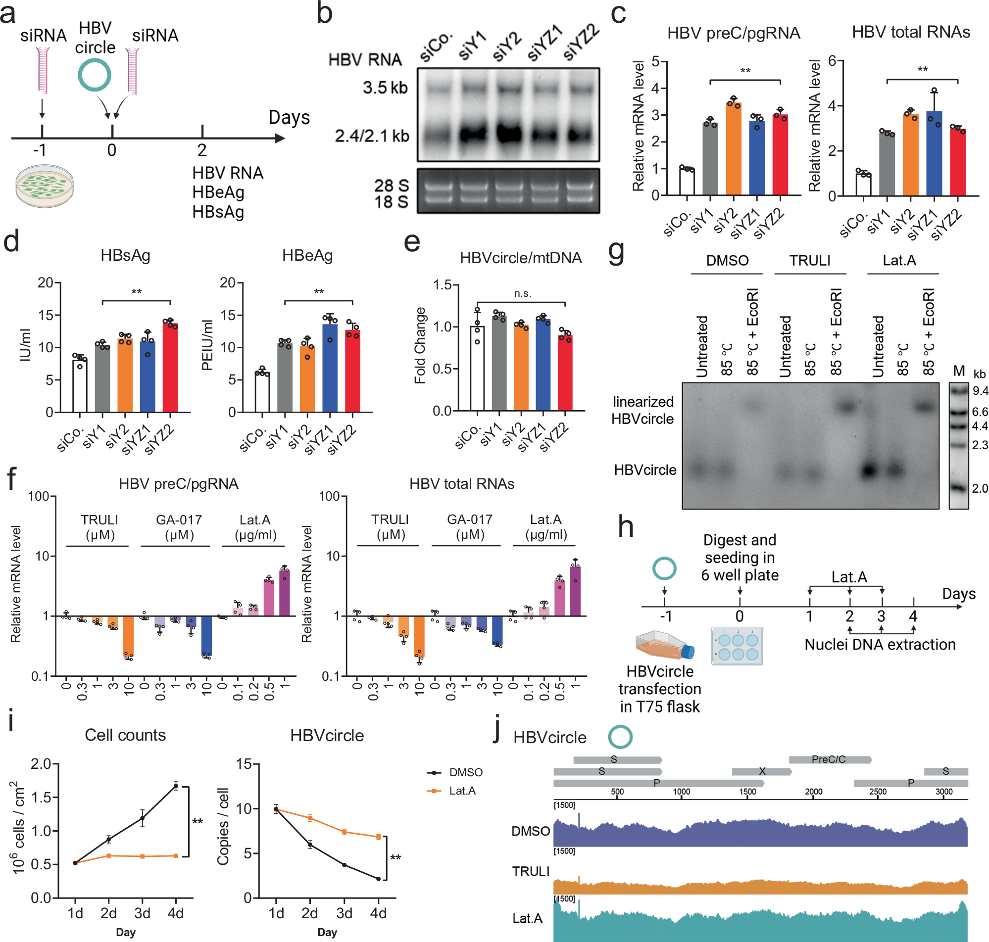
a Schematic overview of YAP knockdown experiments in the Huh7 cell line (Figure was created with BioRender). Cells were transfected with the indicated siRNAs (control, siCo.; YAP, siY1 and siY2; YAP/TAZ, siYZ1 and siYZ2). b, c Levels of intracellular HBV RNAs determined by Northern blot and qPCR (three biological replicates). d Levels of HBsAg and HBeAg detected by ELISA (four biological replicates). e Levels of HBVcircle examined by qPCR (normalized to mitochondrial DNA) (four biological replicates). f PHHs infected with HBV, followed by treatment with the LAST1/2 inhibitor TRULI and GA-017, as well as the F-actin inhibitor latrunculin A (Lat.A) for 48 hours. Subsequent qPCR analysis (four biological replicates). g Huh-7 cells transfected with HBVcircle treated with TRULI and Lat.A for 48 hours and detection of intracellular HBVcircle through Southern blot. Experiment was repeated three times independently with similar results. h Schematic model of study design. Huh-7 were treated with Lat.A (1 μg/ml) for 3 days (Figure was created with BioRender). i Absolute cell counts and qPCR detection of cccDNA level in Huh-7 transfected with HBVcircle in the indicated group. j Genome tracks of bulk-cell ATAC-seq for HBVcircle in Huh-7 cells transfected with HBVcircle and treated with TRULI (10 μM) or Lat.A (1 μg) for 48 hours. The data are represented as mean ± SD. P value by two-tailed Student’s t-test (c–e) and Repeated Measures ANOVA (i). Source data are provided as a Source Data file. (*P < 0.05; **P < 0.01).