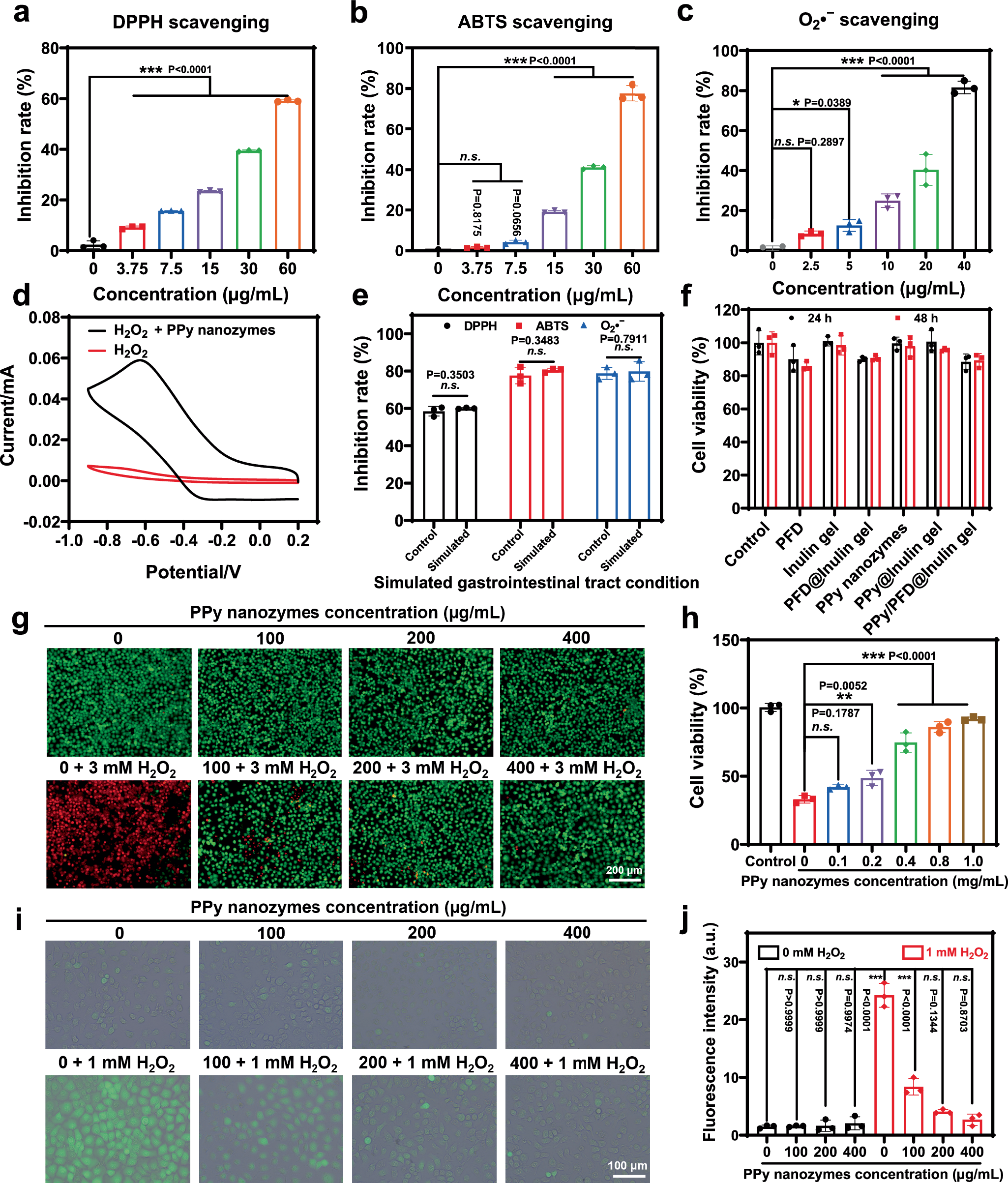
Fig. 3: In vitro antioxidant effect of PPy/PFD@Inulin gel and cell protection from ROS-induced damage.

a DPPH, (b) ABTS and (c) O2·- scavenging efficacy. d CVs of the modified GC electrode with PPy nanozymes as prepared in the presence of 5.0 × 10−3 M H2O2 in N2-saturated 0.01 M PBS (pH 7.4) and bare GC electrode in PBS (H2O2). e PPy nanozymes retention activity after treatment in a simulated gastrointestinal environment was retained. f Viability of NCM460 cells. g Fluorescent images of calcein-AM/PI co-stained NCM460 cells and (h) corresponding cell viability. i NCM460 cells stained with DCFH-DA and (j) the corresponding mean fluorescence intensity. Data are presented as mean ± SD (n = 3 biologically independent samples for (a–c, e, f, h, and j)). Images from one representative experiment of three independent experiments are presented (g and i). Statistical analysis was performed using one-way ANOVA. p > 0.05 (n.s.), *p < 0.05, **p < 0.01, ***p < 0.001.