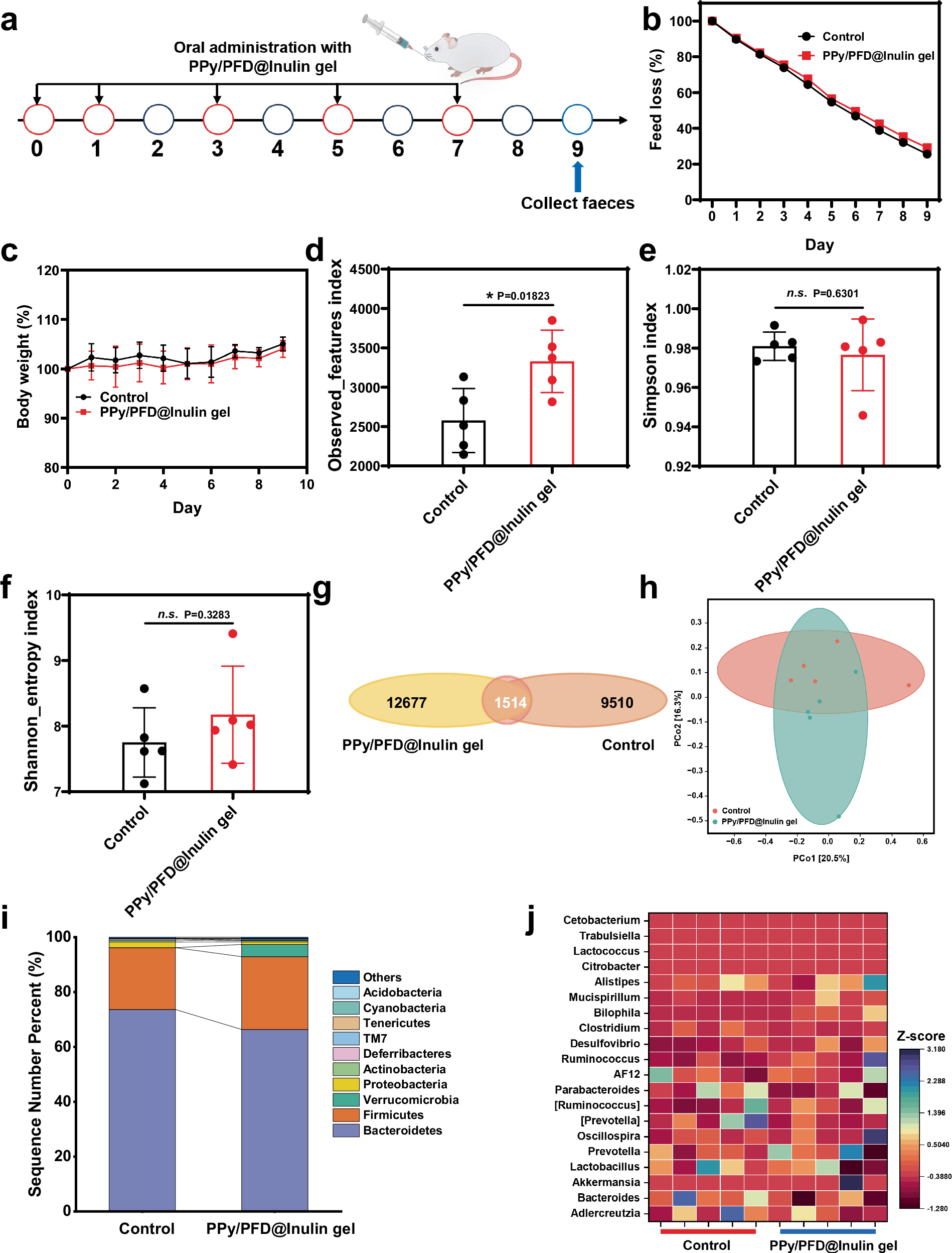
Fig. 4: Effect of hydrogel on intestinal physiology.

a Roadmap for experimental design. b The amount of feed loss in 9 days. c In 9 days, the body weight of mice was recorded. d–f Estimation of the gut microbial abundance and indices of community α-diversity determined by the number of observed OTUs (d), Simpson (e), and Shannon (f). g Venn diagram illustrates the numbers of ASV/OTU in the control and PPy/PFD@Inulin gel. h Beta diversity is illustrated of the PCoA, based on Bray-Curtis distances. i Composition analysis of gut microbiota at the phylum level in different groups. j Heat map of intestinal microorganisms in mice at genus level. Data are presented as mean ± SD (n = 5 biologically independent samples for (c–j)). Statistical analysis was evaluated with two-tailed Student’s t tests. p > 0.05 (n.s.), *p < 0.05, **p < 0.01, ***p < 0.001.