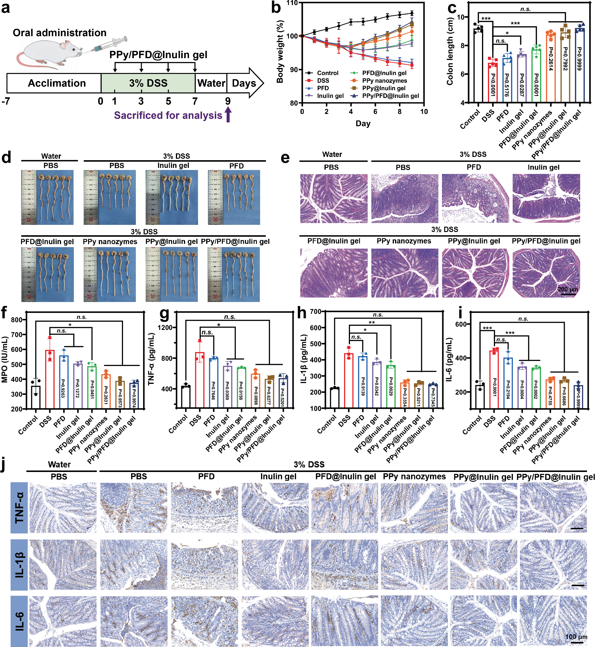
Fig. 5: Prophylactic effects of PPy/PFD@Inulin gel on DSS-induced colitis by oral administration.

a Experimental design of DSS-induced IBD model mice. b Daily changes in body weight were recorded throughout the experiment. c Colon length of mice with indicated treatment on day 9. d Digital photos of the colons of each group of mice on day 9. e H&E staining of representative mouse colon tissue. f MPO activity in supernatant after homogenization of mouse colon tissue. g-i Quantitative analysis of pro-inflammatory factors (TNF-α, IL-1β, and IL-6) in colon tissue. j Immunohistochemical staining for the expression of TNF-α, IL-1β, and IL-6 in colonic tissue. Data are presented as mean ± SD (n = 5 biologically independent samples for (b and c), n = 3 biologically independent samples for (f–i)). The representative images in e and j are shown from three independent mice. Statistical analysis was performed using one-way ANOVA. p > 0.05 (n.s.), *p < 0.05, **p < 0.01, ***p < 0.001.