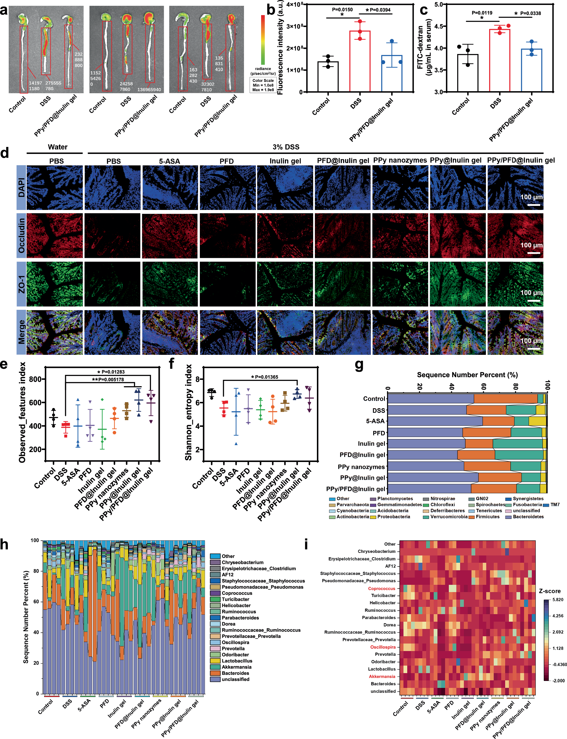
Fig. 7: The repair effect of PPy/PFD@Inulin gel on colon epithelium and intestinal flora regulation.

a, b Fluorescence images and fluorescence quantification detected by imaging of small animals 2 h after oral administration of 4 kDa FITC-dextran. c Concentration of FITC-dextran in serum of mice. d Immunofluorescence staining ZO-1 (green) and occludin (red) proteins, and the nucleus was stained with DAPI (blue). e, f Estimation of the gut microbial abundance by the number of OTUs (e) and indices of community α-diversity determined by Shannon (f). g Composition analysis of gut microbiota at the phylum level in different experimental groups. h, i Relative abundance of gut microbes at genus level in mice (h) and heatmap showing normalized Z-score values of microbial abundance at genus level (i). Data are presented as mean ± SD (n = 3 biologically independent samples for (b and c), n = 4 biologically independent samples for (e–i)). The representative images in d are shown from three independent mice. Statistical analysis was performed using one-way ANOVA (b and c) and statistical analysis was evaluated with two-tailed Student’s t tests (e and f). p > 0.05 (n.s.), *p < 0.05, **p < 0.01, ***p < 0.001.