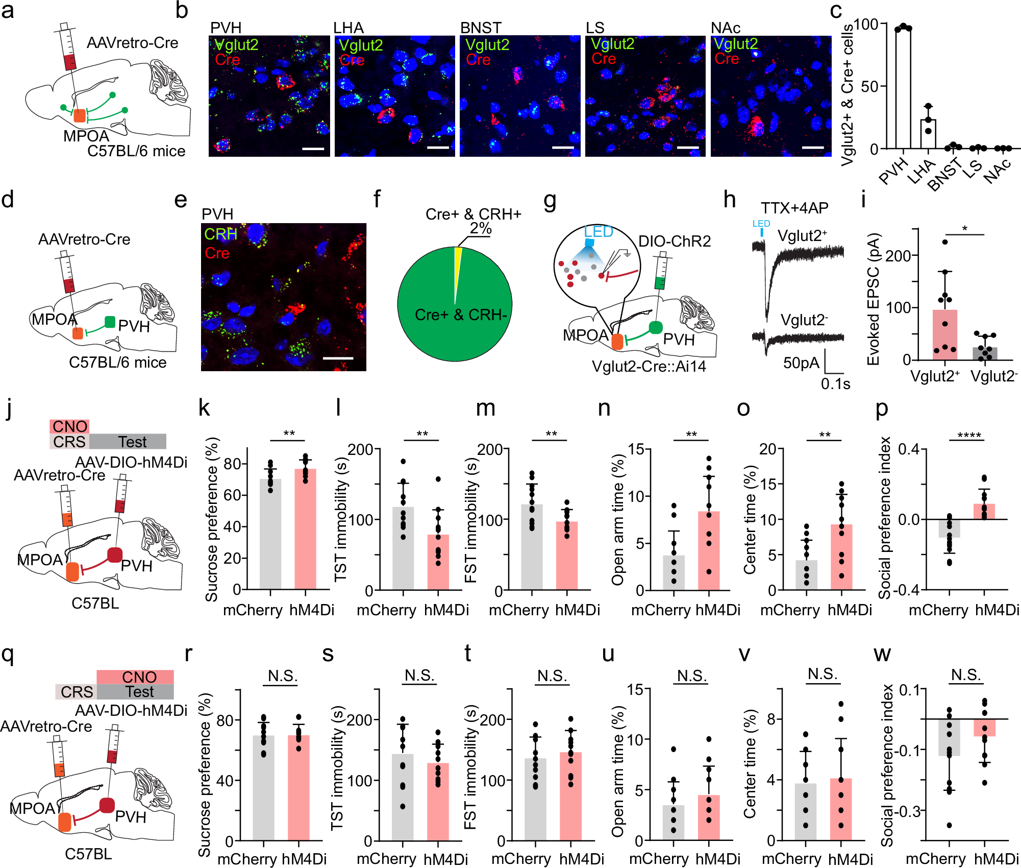
Fig. 4: Excitatory PVH→MPOA projection is required for the induction but not expression of depressive-like behaviors.

a Schematic of identifying glutamatergic neurons that project to MPOA. b Example images showing RNAscope staining of Vglut2 and Cre in PVH, LHA, BNST, LS and NAc. Scale bar: 20 μm. c Numbers of double positive (Cre+ & Vglut2+) cells in different regions. n = 3 animals for each group. d Schematic of injection of AAVretro-Cre in MPOA. e RNAscope staining of CRH and Cre in PVH (n = 3 animals). Scale bar: 20 μm. f Percentage of CRH and Cre double positive out of Cre+ cells. g Slice whole-cell recording of MPOA Vglut2+ or Vglut2- neurons in response to activation of PVH axon terminals. h Light-evoked EPSCs in example Vglut2+ and Vglut2- neurons, recorded at −70 mV and in the presence of TTX and 4-AP. i Average amplitudes of light-evoked EPSCs in MPOA Vglut2+ and Vglut2- neurons. *p < 0.05, two-tailed t-test. n = 9 cells from 3 animals. j Schematic of viral injection and chemogenetic inhibition of MPOA-projecting PVH neurons during the induction phase. k Percentage sucrose water consumption in mCherry- or hM4Di-expressing CRS animals. l Immobility time in TST. m Immobility time in FST. n Percentage time spent in open arms in EPM test. o Percentage time spent in the center in OFT. p Social preference index. k–p n = 12 animals for each group. q–w Similar to (j–p) but for chemogenetic silencing of MPOA-projecting PVH neurons following CRS treatment (n = 12 animals for each group). Statistics for (k–w), N.S., p ≥ 0.05, *p < 0.05, **p < 0.01, ***p < 0.001 and ****p < 0.0001, two-tailed Mann–Whitney test. All error bars represent s.d. For exact p values, see Source Data.