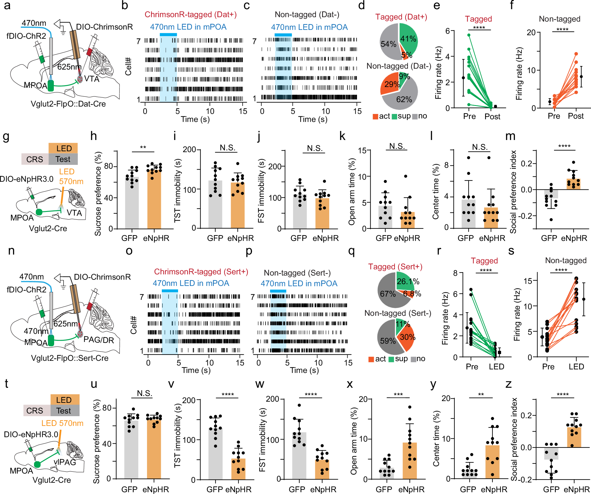
Fig. 5: MPOA glutamatergic activity suppresses midbrain dopaminergic and serotonergic activity.

a Schematic of recording from VTA Dat+ neurons tagged with ChrimsonR while photo-activating MPOA glutamatergic neurons in vivo. b, c Raster plots for seven opto-tagged (b, Dat+) and non-tagged (c) VTA neurons in response to activation of MPOA glutamatergic neurons. d Fractions of tagged and non-tagged VTA neurons showing different types of responses. e Firing rate changes for suppressed Dat+ neurons. p < 0.0001, two-tailed paired t-test, n = 21 cells. Bar represents s.d. f Firing rate changes of activated non-tagged neurons. p < 0.0001, two-tailed paired t-test, n = 14 cells. g Schematic of viral injection and optogenetic silencing of glutamatergic MPOA axon terminals in VTA in CRS animals. h Percentage sucrose water consumption in GFP- or eNpHR-expressing CRS animals. i Immobility time in TST. j Immobility time in FST. k Percentage time spent in open arms in EPM test. l Percentage time spent in the center in OFT. m Social preference index. h–m n = 12 animals for each group. **p < 0.01, ****p < 0.0001, two-tailed Mann–Whitney test. n Schematic of recording from PAG/DR Sert+ neurons tagged with ChrimsonR while photo-activating MPOA glutamatergic neurons. o, p Raster plots for seven tagged (o, Sert+) and non-tagged (p) PAG/DR neurons in response to activation of MPOA glutamatergic neurons. q Fractions of tagged and non-tagged PAG/DR neurons showing different types of responses. r Firing rate changes of suppressed tagged neurons. p < 0.0001, two-tailed paired t-test, n = 17 cells. s Firing rate changes of activated non-tagged neurons. p < 0.0001, two-tailed paired t-test, n = 16 cells. t Schematic of viral injection and optogenetic silencing of glutamatergic MPOA axon terminals in PAG/DR regions in CRS animals. u–z Similar to (h–m), but for optogenetic silencing of MPOA→PAG/DR axons. n = 12 animals for each group. **p < 0.01, ***p < 0.001 and ****p < 0.0001, two-tailed Mann–Whitney test. All error bars represent s.d. For exact p values, see Source Data.