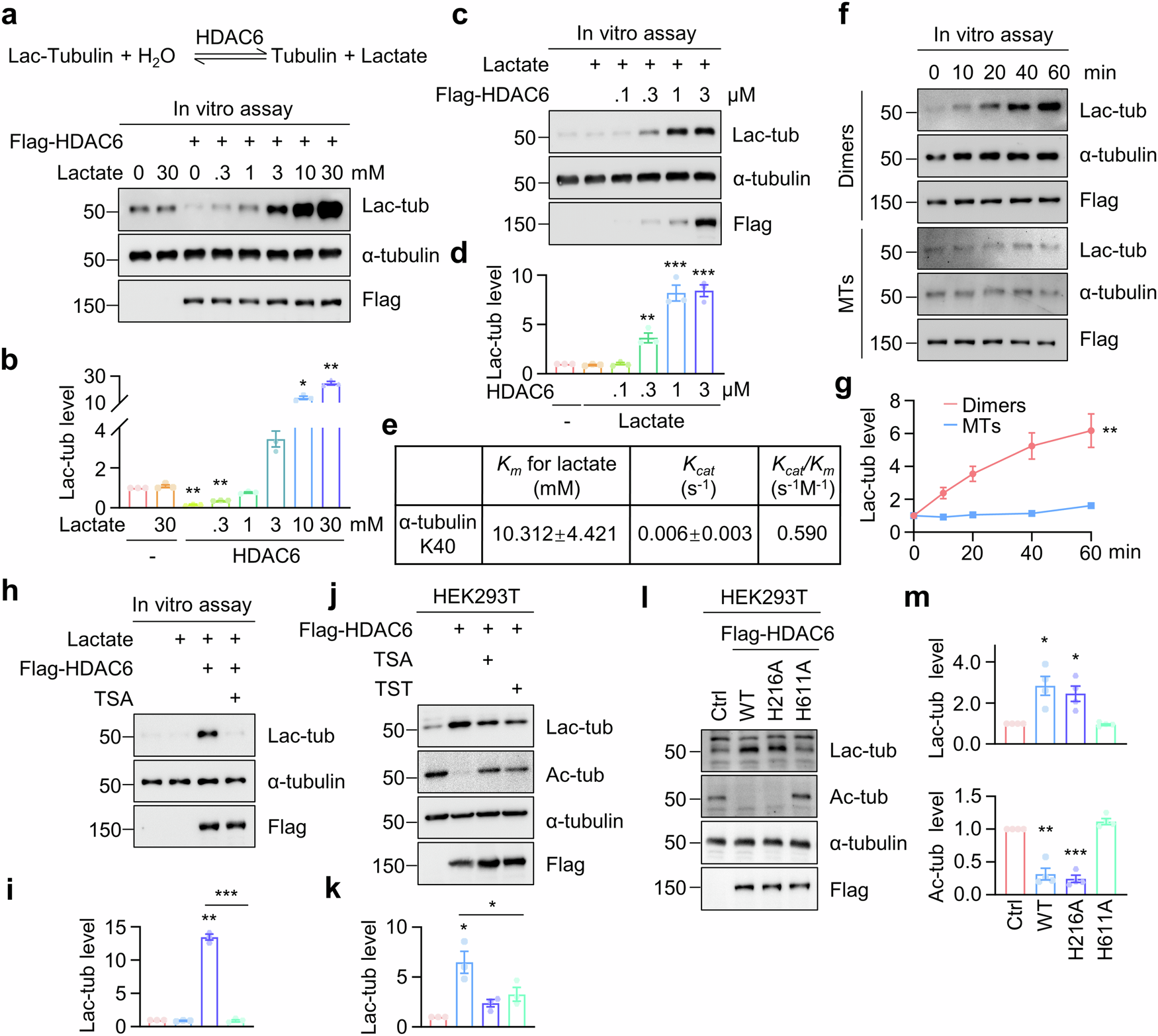
Fig. 3: HDAC6 catalyzes α-tubulin lactylation through a reversible reaction dependent on its deacetylase activity.
From: Metabolic regulation of cytoskeleton functions by HDAC6-catalyzed α-tubulin lactylation

a, b In vitro assays using purified HDAC6 and tubulins in the presence of various concentrations of lactate. 4 μM Flag-HDAC6 and 2 μM tubulin dimers were incubated in the lactylation buffer with the indicated concentrations of lactate at 37 °C for 1 h, and α-tubulin lactylation was revealed by immunoblot. n = 3 experiments. One-way ANOVA, HDAC6 vs control, p = 0.0022; HDAC6 + 0.3 mM Lactate vs control, p = 0.0013; HDAC6 + 10 mM Lactate vs control, p = 0.0286; HDAC6 + 30 mM Lactate vs control, p = 0.0083. c, d HDAC6 catalyzes α-tubulin lactylation in a dose-dependent manner in the in vitro assay. The tubulin dimers at 2 μM and lactate at 10 mM were incubated with the indicated concentrations of Flag-HDAC6 at 37 °C for 1 h. n = 3 experiments. One-way ANOVA, Lactate + 0.3 μM HDAC6 vs control, p = 0.0061; Lactate + 1 μM HDAC6 vs control, p < 0.0001; Lactate + 3 μM HDAC6 vs control, p < 0.0001. e The Km and Kcat of recombinant Flag-HDAC6 toward lactate were determined in the in vitro assay. f, g The catalytic preference of HDAC6 for tubulin dimers over microtubules (MTs) in the in vitro assay. 4 μM Flag-HDAC6 was incubated with 10 mM lactate, and 2 μM tubulin dimers or microtubules at 37 °C for the indicated time points. n = 3 experiments. Two-way ANOVA, Dimers vs MTs, p = 0.0057. h, i HDAC inhibitor TSA disrupts HDAC6 catalytic activity for α-tubulin lactylation in the in vitro assay. The in vitro assay was performed in the presence of 10 μM TSA. n = 3 experiments. Two-sided paired student’s t-test, HDAC6 + Lactate vs control, p = 0.0012; HDAC6 + Lactate + TSA vs HDAC6 + Lactate, p = 0.0005. j, k HDAC inhibitor TSA and HDAC6 inhibitor TST attenuates HDAC6-induced α-tubulin lactylation in HEK293T cells. Cells were treated with 2 μM TSA or 2 μM TST for 20 h. n = 3 experiments. Two-sided paired student’s t-test, HDAC6 vs control, p = 0.0386; HDAC6 + TSA vs HDAC6, p = 0.0718; HDAC6 + TST vs HDAC6, p = 0.0160. l, m HDAC6-catalyzed α-tubulin lactylation requires its deacetylase activity. n = 4 experiments. Two-sided paired student’s t-test, for Lac-tub, WT vs Ctrl, p = 0.0279; H216A vs Ctrl, p = 0.0299. For Ac-tub, WT vs Ctrl, p = 0.0045; H216A vs Ctrl, p = 0.0008. Data are shown as mean ± SEM. *p < 0.05, **p < 0.01, ***p < 0.001. Source data are provided as a Source Data file.