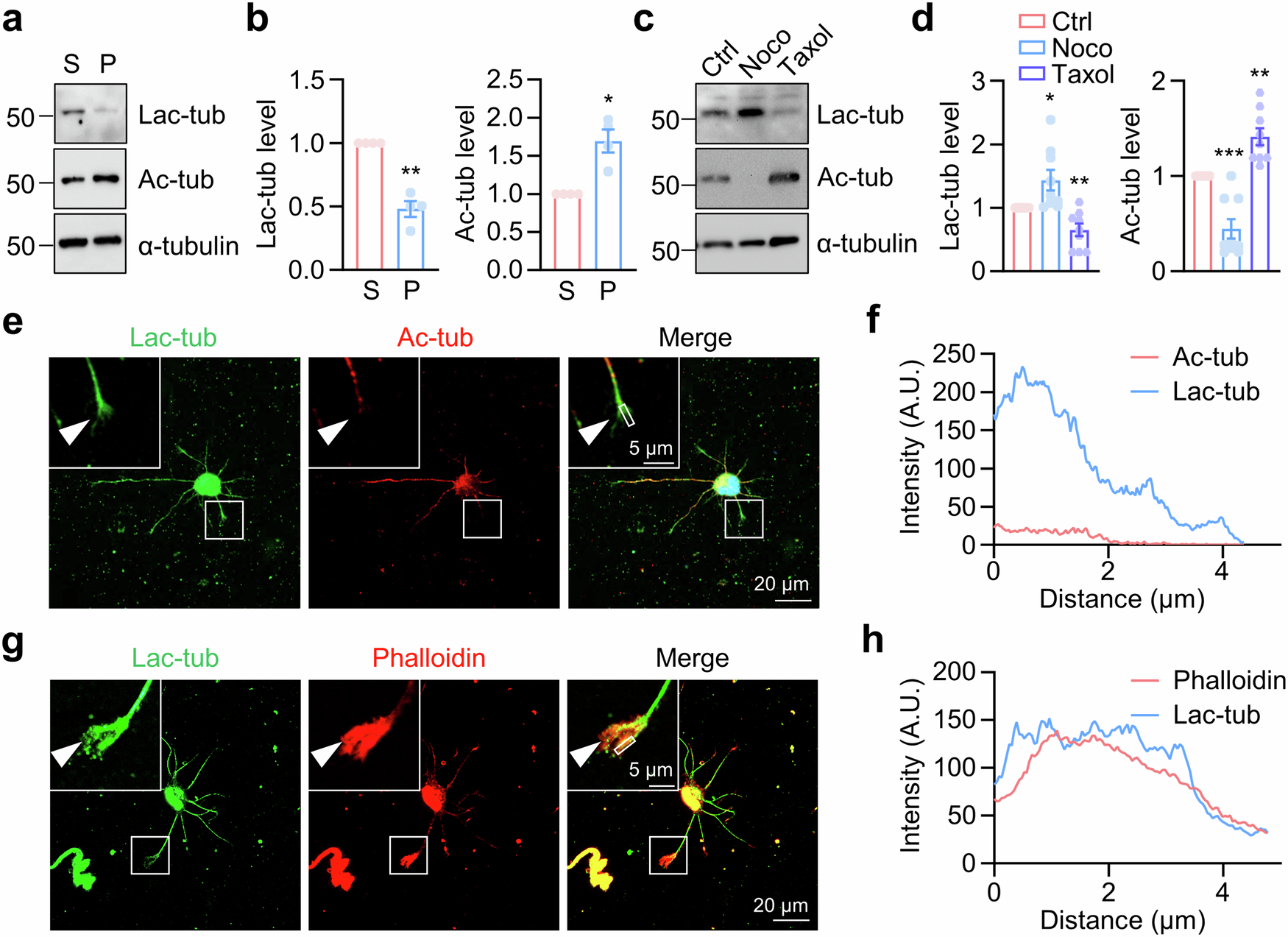
Fig. 4: Distribution of lactylated α-tubulin in tubulin dimers.
From: Metabolic regulation of cytoskeleton functions by HDAC6-catalyzed α-tubulin lactylation

a, b Distribution of lactylated α-tubulin in the soluble tubulin dimers (S), but not the polymerized microtubules (P). n = 4 experiments. Two-sided paired student’s t-test, for Lac-tub, p = 0.0037. For Ac-tub, p = 0.0193. c, d HEK293T cells were treated with Nocodazole (Noco) or Taxol for 12 h. Immunoblotting revealed α-tubulin lactylation levels in HEK293T cells after treatment. The concentration of Nocodazole or Taxol was 1 μM. n = 9 experiments. Two-sided paired student’s t-test, for Lac-tub, Noco vs Ctrl, p = 0.0272; Taxol vs Ctrl, p = 0.0078. For Ac-tub, Noco vs Ctrl, p = 0.0006; Taxol vs Ctrl, p = 0.0018. e–h Representative images of cortical neurons at DIV1, stained using anti-lactylated-α-tubulin (green), and anti-acetylated-α-tubulin (red) in (e), and Phalloidin (red) to label F-actin in (g). The top left region indicates higher-magnification images. The arrow head indicates the growth cone. The fluorescence-intensity profile of lactylated-α-tubulin (blue), and acetylated-α-tubulin (red) in (f), or lactylated-α-tubulin (blue), and Phalloidin (red) in (h) were obtained along the while line. Data are shown as mean ± SEM. *p < 0.05, **p < 0.01, ***p < 0.001. Source data are provided as a Source Data file.