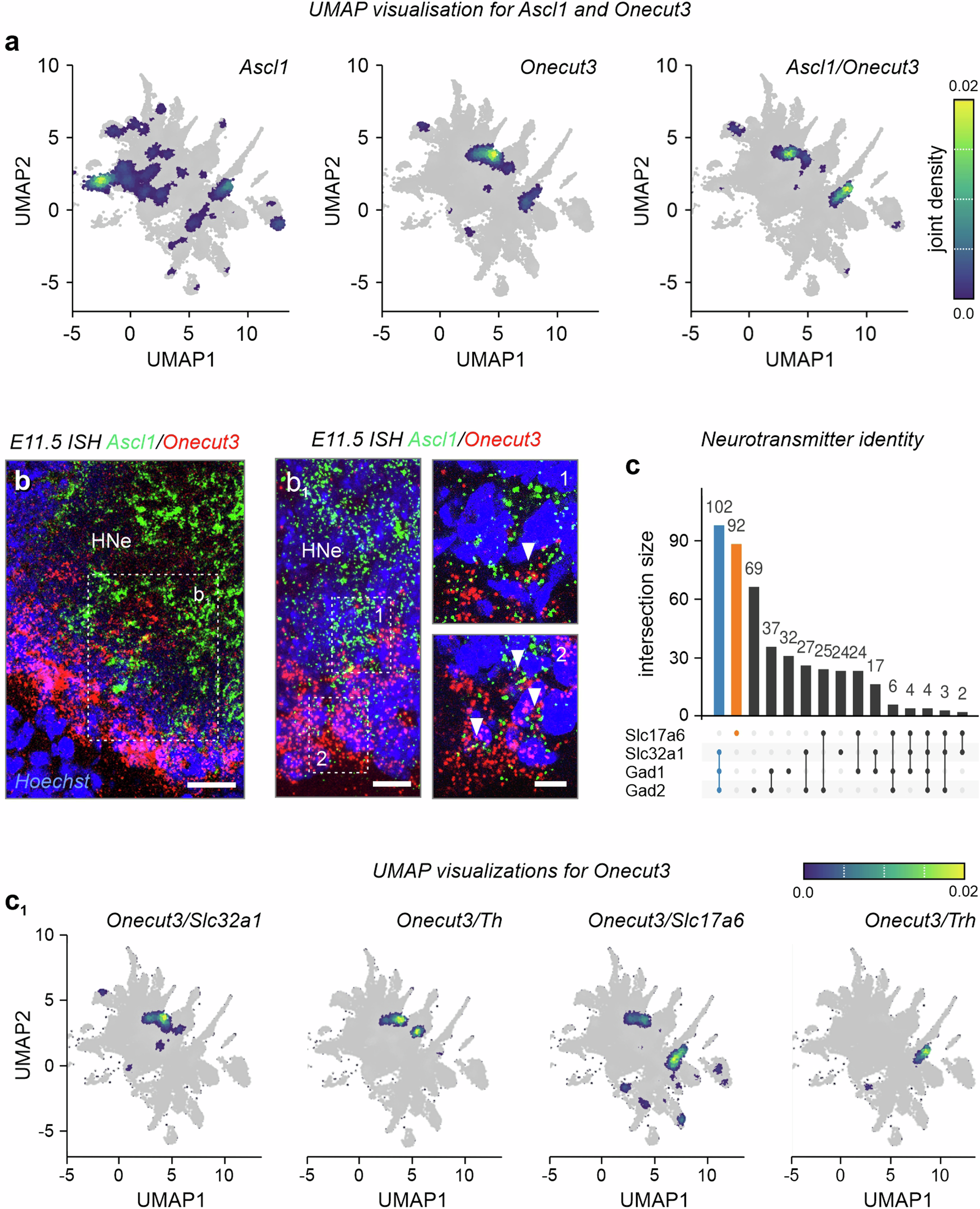
Fig. 2: Neurochemical heterogeneity of ONECUT3+ neurons within the hypothalamus.
From: Concerted transcriptional regulation of the morphogenesis of hypothalamic neurons by ONECUT3

a, b1 Onecut3+ hypothalamic neurons belong to the Ascl1 progeny, as supported by both UMAP visualization of single-cell RNA-seq data (scRNA-seq; a) and in situ hybridization on E11.5 (b, b1). In situ hybridizations were repeated at least two times. c, c1 When probed for neurotransmitter and neuropeptide identity in an open-label scRNA-seq dataset combined from E15.5-P233, Onecut3+ neurons formed two distinct groups marked by either Slc32a1/Th or Slc17a6/Trh expression. UpSet plot (c) depicts co-expression frequency amongst Onecut3+ neurons with Slc1716, Slc32a1, Gad1, and Gad2. Onecut3-expressing Slc32a1/Th+ and Slc17a6/Trh+ populations were highlighted on UMAP plots (c1). E embryonic day, HNe hypothalamic neuroepithelium, Th tyrosine hydroxylase, Trh thyrotropin-releasing hormone, UMAP uniform manifold approximation, and projection. Scale bars = 100 µm (b), 50 µm (b1), 20 µm (1, 2).